The potential of remdesivir to affect function, metabolism and proliferation of cardiac and kidney cells in vitro
et al., Archives of Toxicology, doi:10.1007/s00204-022-03306-1, May 2022
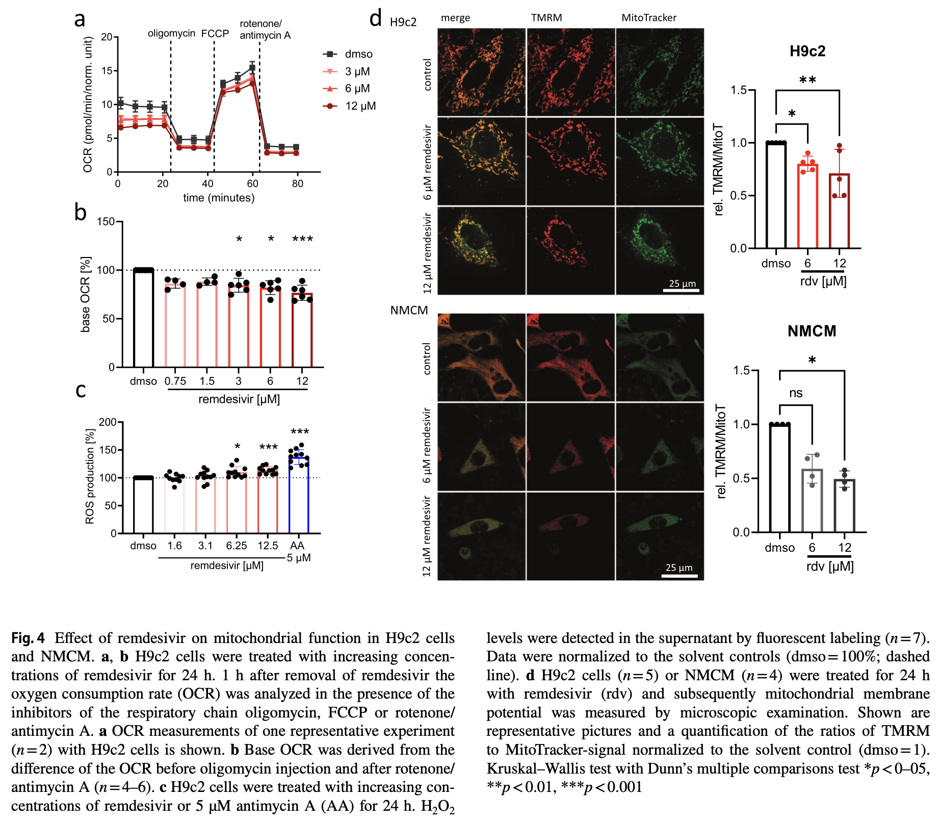
In vitro study showing potential harm with remdesivir in cardiac and kidney cells at clinically relevant concentrations. Mitochondrial toxicity was evident in cardiac cells at 1.6-3.1 µM, including decreased oxygen consumption rates, collapse of mitochondrial membrane potential, and increased lactate secretion after 24-48 h treatment.
Gérard, Zhou, Wu, Kamo, Choi, Kim show increased risk of acute kidney injury, Leo, Briciu, Muntean, Petrov, Arch show increased risk of liver injury, Negru, Cheng, Mohammed, Kwok, Zhu show increased risk of cardiac disorders, and Kwok, Merches, Akinci, Tang, Bagheri show increased risk of mitochondrial toxicity with remdesivir.
1.
Gérard et al., Remdesivir and Acute Renal Failure: A Potential Safety Signal From Disproportionality Analysis of the WHO Safety Database, Clinical Pharmacology & Therapeutics, doi:10.1002/cpt.2145.
2.
Zhou et al., Acute Kidney Injury and Drugs Prescribed for COVID-19 in Diabetes Patients: A Real-World Disproportionality Analysis, Frontiers in Pharmacology, doi:10.3389/fphar.2022.833679.
3.
Wu et al., Acute Kidney Injury Associated With Remdesivir: A Comprehensive Pharmacovigilance Analysis of COVID-19 Reports in FAERS, Frontiers in Pharmacology, doi:10.3389/fphar.2022.692828.
4.
Kamo et al., Association of Antiviral Drugs for the Treatment of COVID-19 With Acute Renal Failure, In Vivo, doi:10.21873/invivo.13637.
5.
Choi et al., Comparative effectiveness of combination therapy with nirmatrelvir–ritonavir and remdesivir versus monotherapy with remdesivir or nirmatrelvir–ritonavir in patients hospitalised with COVID-19: a target trial emulation study, The Lancet Infectious Diseases, doi:10.1016/S1473-3099(24)00353-0.
6.
Kim et al., Investigating the Safety Profile of Fast‐Track COVID‐19 Drugs Using the FDA Adverse Event Reporting System Database: A Comparative Observational Study, Pharmacoepidemiology and Drug Safety, doi:10.1002/pds.70043.
7.
Leo et al., Hepatocellular liver injury in hospitalized patients affected by COVID-19: Presence of different risk factors at different time points, Digestive and Liver Disease, doi:10.1016/j.dld.2021.12.014.
8.
Briciu et al., Evolving Clinical Manifestations and Outcomes in COVID-19 Patients: A Comparative Analysis of SARS-CoV-2 Variant Waves in a Romanian Hospital Setting, Pathogens, doi:10.3390/pathogens12121453.
9.
Muntean et al., Effects of COVID-19 on the Liver and Mortality in Patients with SARS-CoV-2 Pneumonia Caused by Delta and Non-Delta Variants: An Analysis in a Single Centre, Pharmaceuticals, doi:10.3390/ph17010003.
10.
Petrov et al., The Effect of Potentially Hepatotoxic Medicinal Products on Alanine Transaminase Levels in COVID-19 Patients: A Case–Control Study, Safety and Risk of Pharmacotherapy, doi:10.30895/2312-7821-2025-458.
11.
Arch et al., Evaluation of the effectiveness of remdesivir in treating severe COVID-19 using data from the ISARIC WHO Clinical Characterisation Protocol UK: a prospective, national cohort study, medRxiv, doi:10.1101/2021.06.18.21259072.
12.
Negru et al., Comparative Pharmacovigilance Analysis of Approved and Repurposed Antivirals for COVID-19: Insights from EudraVigilance Data, Biomedicines, doi:10.3390/biomedicines13061387.
13.
Cheng et al., Cardiovascular Safety of COVID-19 Treatments: A Disproportionality Analysis of Adverse Event Reports from the WHO VigiBase, Infectious Diseases and Therapy, doi:10.1007/s40121-025-01225-z.
14.
Mohammed et al., Bradycardia associated with remdesivir treatment in coronavirus disease 2019 patients: A propensity score-matched analysis, Medicine, doi:10.1097/MD.0000000000044501.
15.
Kwok et al., Remdesivir induces persistent mitochondrial and structural damage in human induced pluripotent stem cell-derived cardiomyocytes, Cardiovascular Research, doi:10.1093/cvr/cvab311.
16.
Zhu et al., Cardiovascular Risks of COVID-19 Therapeutics: Integrated Analysis of FAERS, Electronic Health Records, and Transcriptomics, Pharmaceuticals, doi:10.3390/ph19040574.
17.
Merches et al., The potential of remdesivir to affect function, metabolism and proliferation of cardiac and kidney cells in vitro, Archives of Toxicology, doi:10.1007/s00204-022-03306-1.
18.
Akinci et al., Elucidation of remdesivir cytotoxicity pathways through genome-wide CRISPR-Cas9 screening and transcriptomics, bioRxiv, doi:10.1101/2020.08.27.270819.
Merches et al., 17 May 2022, Germany, peer-reviewed, 11 authors.
Contact: lorenz@toxi.uni-wuerzburg.de.
In vitro studies are an important part of preclinical research, however results may be very different in vivo.
Abstract: ## ORGAN TOXICITY AND MECHANISMS
The potential of remdesivir to affect function, metabolism and proliferation of cardiac and kidney cells in vitro
Katja Merches 1,2 · Leonie Breunig 1 · Julia Fender 1 · Theresa Brand 1 · Vanessa Bätz 1 · Svenja Idel 3 · Laxmikanth Kollipara 3 · Yvonne Reinders 3 · Albert Sickmann 3,4,5 · Angela Mally 1 · Kristina Lorenz 1,3,6
Received: 9 December 2021 / Accepted: 27 April 2022 / Published online: 17 May 2022 © The Author(s) 2022
Abstract
Remdesivir is a prodrug of a nucleoside analog and the first antiviral therapeutic approved for coronavirus disease. Recent cardiac safety concerns and reports on remdesivir-related acute kidney injury call for a better characterization of remdesivir toxicity and understanding of the underlying mechanisms. Here, we performed an in vitro toxicity assessment of remdesivir around clinically relevant concentrations ( C max 9 µM) using H9c2 rat cardiomyoblasts, neonatal mouse cardiomyocytes (NMCM), rat NRK-52E and human RPTEC/TERT1 cells as cell models for the assessment of cardiotoxicity or nephrotoxicity, respectively. Due to the known potential of nucleoside analogs for the induction of mitochondrial toxicity, we assessed mitochondrial function in response to remdesivir treatment, early proteomic changes in NMCM and RPTEC/TERT1 cells and the contractile function of NMCM. Short-term treatments (24 h) of H9c2 and NRK-52E cells with remdesivir adversely affected cell viability by inhibition of proliferation as determined by significantly decreased 3 H-thymidine uptake. Mitochondrial toxicity of remdesivir (1.6-3.1 µM) in cardiac cells was evident by a significant decrease in oxygen consumption, a collapse of mitochondrial membrane potential and an increase in lactate secretion after a 24-48-h treatment. This was supported by early proteomic changes of respiratory chain proteins and intermediate filaments that are typically involved in mitochondrial reorganization. Functionally, an impedance-based analysis showed that remdesivir (6.25 µM) affected the beat rate and contractility of NMCM. In conclusion, we identified adverse effects of remdesivir in cardiac and kidney cells at clinically relevant concentrations, suggesting a careful evaluation of therapeutic use in patients at risk for cardiovascular or kidney disease.
Keywords Remdesivir · Cardiotoxicity · Nephrotoxicity · Mitochondrial toxicity · COVID-19 · Nucleoside analog
DOI record:
{
"DOI": "10.1007/s00204-022-03306-1",
"ISSN": [
"0340-5761",
"1432-0738"
],
"URL": "http://dx.doi.org/10.1007/s00204-022-03306-1",
"abstract": "<jats:title>Abstract</jats:title><jats:p>Remdesivir is a prodrug of a nucleoside analog and the first antiviral therapeutic approved for coronavirus disease. Recent cardiac safety concerns and reports on remdesivir-related acute kidney injury call for a better characterization of remdesivir toxicity and understanding of the underlying mechanisms. Here, we performed an in vitro toxicity assessment of remdesivir around clinically relevant concentrations (<jats:italic>C</jats:italic><jats:sub>max</jats:sub> 9 µM) using H9c2 rat cardiomyoblasts, neonatal mouse cardiomyocytes (NMCM), rat NRK-52E and human RPTEC/TERT1 cells as cell models for the assessment of cardiotoxicity or nephrotoxicity, respectively. Due to the known potential of nucleoside analogs for the induction of mitochondrial toxicity, we assessed mitochondrial function in response to remdesivir treatment, early proteomic changes in NMCM and RPTEC/TERT1 cells and the contractile function of NMCM. Short-term treatments (24 h) of H9c2 and NRK-52E cells with remdesivir adversely affected cell viability by inhibition of proliferation as determined by significantly decreased <jats:sup>3</jats:sup>H-thymidine uptake. Mitochondrial toxicity of remdesivir (1.6–3.1 µM) in cardiac cells was evident by a significant decrease in oxygen consumption, a collapse of mitochondrial membrane potential and an increase in lactate secretion after a 24–48-h treatment. This was supported by early proteomic changes of respiratory chain proteins and intermediate filaments that are typically involved in mitochondrial reorganization. Functionally, an impedance-based analysis showed that remdesivir (6.25 µM) affected the beat rate and contractility of NMCM. In conclusion, we identified adverse effects of remdesivir in cardiac and kidney cells at clinically relevant concentrations, suggesting a careful evaluation of therapeutic use in patients at risk for cardiovascular or kidney disease.</jats:p>",
"alternative-id": [
"3306"
],
"assertion": [
{
"group": {
"label": "Article History",
"name": "ArticleHistory"
},
"label": "Received",
"name": "received",
"order": 1,
"value": "9 December 2021"
},
{
"group": {
"label": "Article History",
"name": "ArticleHistory"
},
"label": "Accepted",
"name": "accepted",
"order": 2,
"value": "27 April 2022"
},
{
"group": {
"label": "Article History",
"name": "ArticleHistory"
},
"label": "First Online",
"name": "first_online",
"order": 3,
"value": "17 May 2022"
},
{
"group": {
"label": "Declarations",
"name": "EthicsHeading"
},
"name": "Ethics",
"order": 1
},
{
"group": {
"label": "Conflict of interest",
"name": "EthicsHeading"
},
"name": "Ethics",
"order": 2,
"value": "The authors have no relevant financial or non-financial interests to disclose."
}
],
"author": [
{
"ORCID": "https://orcid.org/0000-0002-3411-8686",
"affiliation": [],
"authenticated-orcid": false,
"family": "Merches",
"given": "Katja",
"sequence": "first"
},
{
"affiliation": [],
"family": "Breunig",
"given": "Leonie",
"sequence": "additional"
},
{
"ORCID": "https://orcid.org/0000-0003-3781-6532",
"affiliation": [],
"authenticated-orcid": false,
"family": "Fender",
"given": "Julia",
"sequence": "additional"
},
{
"ORCID": "https://orcid.org/0000-0002-0630-4537",
"affiliation": [],
"authenticated-orcid": false,
"family": "Brand",
"given": "Theresa",
"sequence": "additional"
},
{
"affiliation": [],
"family": "Bätz",
"given": "Vanessa",
"sequence": "additional"
},
{
"affiliation": [],
"family": "Idel",
"given": "Svenja",
"sequence": "additional"
},
{
"ORCID": "https://orcid.org/0000-0002-2673-0488",
"affiliation": [],
"authenticated-orcid": false,
"family": "Kollipara",
"given": "Laxmikanth",
"sequence": "additional"
},
{
"ORCID": "https://orcid.org/0000-0003-1441-6149",
"affiliation": [],
"authenticated-orcid": false,
"family": "Reinders",
"given": "Yvonne",
"sequence": "additional"
},
{
"ORCID": "https://orcid.org/0000-0002-2388-5265",
"affiliation": [],
"authenticated-orcid": false,
"family": "Sickmann",
"given": "Albert",
"sequence": "additional"
},
{
"affiliation": [],
"family": "Mally",
"given": "Angela",
"sequence": "additional"
},
{
"ORCID": "https://orcid.org/0000-0002-5747-2207",
"affiliation": [],
"authenticated-orcid": false,
"family": "Lorenz",
"given": "Kristina",
"sequence": "additional"
}
],
"container-title": "Archives of Toxicology",
"container-title-short": "Arch Toxicol",
"content-domain": {
"crossmark-restriction": false,
"domain": [
"link.springer.com"
]
},
"created": {
"date-parts": [
[
2022,
5,
17
]
],
"date-time": "2022-05-17T08:03:34Z",
"timestamp": 1652774614000
},
"deposited": {
"date-parts": [
[
2022,
6,
22
]
],
"date-time": "2022-06-22T12:03:03Z",
"timestamp": 1655899383000
},
"funder": [
{
"DOI": "10.13039/501100002347",
"award": [
"ERKCasting: 16GW0262K"
],
"award-info": [
{
"award-number": [
"ERKCasting: 16GW0262K"
]
}
],
"doi-asserted-by": "publisher",
"id": [
{
"asserted-by": "publisher",
"id": "10.13039/501100002347",
"id-type": "DOI"
}
],
"name": "Bundesministerium für Bildung und Forschung"
},
{
"DOI": "10.13039/501100002347",
"award": [
"ChInValue: 03INT703AB"
],
"award-info": [
{
"award-number": [
"ChInValue: 03INT703AB"
]
}
],
"doi-asserted-by": "publisher",
"id": [
{
"asserted-by": "publisher",
"id": "10.13039/501100002347",
"id-type": "DOI"
}
],
"name": "Bundesministerium für Bildung und Forschung"
},
{
"DOI": "10.13039/501100001659",
"award": [
"SFB/TR296"
],
"award-info": [
{
"award-number": [
"SFB/TR296"
]
}
],
"doi-asserted-by": "publisher",
"id": [
{
"asserted-by": "publisher",
"id": "10.13039/501100001659",
"id-type": "DOI"
}
],
"name": "Deutsche Forschungsgemeinschaft"
},
{
"DOI": "10.13039/501100001659",
"award": [
"SFB 1525"
],
"award-info": [
{
"award-number": [
"SFB 1525"
]
}
],
"doi-asserted-by": "crossref",
"id": [
{
"asserted-by": "crossref",
"id": "10.13039/501100001659",
"id-type": "DOI"
}
],
"name": "Deutsche Forschungsgemeinschaft"
},
{
"name": "Drug Discovery Hub Dortmund"
},
{
"DOI": "10.13039/501100009379",
"award": [
"E-A-431"
],
"award-info": [
{
"award-number": [
"E-A-431"
]
}
],
"doi-asserted-by": "publisher",
"id": [
{
"asserted-by": "publisher",
"id": "10.13039/501100009379",
"id-type": "DOI"
}
],
"name": "Interdisziplinäres Zentrum für Klinische Forschung, Universitätsklinikum Würzburg"
},
{
"DOI": "10.13039/501100008848",
"doi-asserted-by": "publisher",
"id": [
{
"asserted-by": "publisher",
"id": "10.13039/501100008848",
"id-type": "DOI"
}
],
"name": "Elitenetzwerk Bayern"
},
{
"name": "Leibniz-Institut für Analytische Wissenschaften - ISAS - e.V."
}
],
"indexed": {
"date-parts": [
[
2026,
3,
9
]
],
"date-time": "2026-03-09T07:56:56Z",
"timestamp": 1773043016338,
"version": "3.50.1"
},
"is-referenced-by-count": 24,
"issue": "8",
"issued": {
"date-parts": [
[
2022,
5,
17
]
]
},
"journal-issue": {
"issue": "8",
"published-print": {
"date-parts": [
[
2022,
8
]
]
}
},
"language": "en",
"license": [
{
"URL": "https://creativecommons.org/licenses/by/4.0",
"content-version": "tdm",
"delay-in-days": 0,
"start": {
"date-parts": [
[
2022,
5,
17
]
],
"date-time": "2022-05-17T00:00:00Z",
"timestamp": 1652745600000
}
},
{
"URL": "https://creativecommons.org/licenses/by/4.0",
"content-version": "vor",
"delay-in-days": 0,
"start": {
"date-parts": [
[
2022,
5,
17
]
],
"date-time": "2022-05-17T00:00:00Z",
"timestamp": 1652745600000
}
}
],
"link": [
{
"URL": "https://link.springer.com/content/pdf/10.1007/s00204-022-03306-1.pdf",
"content-type": "application/pdf",
"content-version": "vor",
"intended-application": "text-mining"
},
{
"URL": "https://link.springer.com/article/10.1007/s00204-022-03306-1/fulltext.html",
"content-type": "text/html",
"content-version": "vor",
"intended-application": "text-mining"
},
{
"URL": "https://link.springer.com/content/pdf/10.1007/s00204-022-03306-1.pdf",
"content-type": "application/pdf",
"content-version": "vor",
"intended-application": "similarity-checking"
}
],
"member": "297",
"original-title": [],
"page": "2341-2360",
"prefix": "10.1007",
"published": {
"date-parts": [
[
2022,
5,
17
]
]
},
"published-online": {
"date-parts": [
[
2022,
5,
17
]
]
},
"published-print": {
"date-parts": [
[
2022,
8
]
]
},
"publisher": "Springer Science and Business Media LLC",
"reference": [
{
"DOI": "10.1016/j.idcr.2021.e01254",
"author": "A Abdelmajid",
"doi-asserted-by": "publisher",
"journal-title": "Idcases",
"key": "3306_CR1",
"unstructured": "Abdelmajid A, Osman W, Musa H et al (2021) Remdesivir therapy causing bradycardia in COVID-19 patients: two case reports. Idcases 26:e01254. https://doi.org/10.1016/j.idcr.2021.e01254",
"volume": "26",
"year": "2021"
},
{
"DOI": "10.23736/s0026-4806.22.08035-1",
"author": "G Adamo",
"doi-asserted-by": "publisher",
"journal-title": "Minerva Med",
"key": "3306_CR2",
"unstructured": "Adamo G, Amata M, Cannizzaro N et al (2022) Transient asymptomatic bradycardia and Remdesivir in COVID-19 patients. Minerva Med. https://doi.org/10.23736/s0026-4806.22.08035-1",
"year": "2022"
},
{
"DOI": "10.1016/j.amjcard.2020.04.054",
"author": "G Aggarwal",
"doi-asserted-by": "publisher",
"first-page": "147",
"journal-title": "Am J Cardiol",
"key": "3306_CR3",
"unstructured": "Aggarwal G, Henry BM, Aggarwal S, Bangalore S (2020) Cardiovascular safety of potential drugs for the treatment of coronavirus disease 2019. Am J Cardiol 128:147–150. https://doi.org/10.1016/j.amjcard.2020.04.054",
"volume": "128",
"year": "2020"
},
{
"DOI": "10.1101/2020.08.27.270819",
"doi-asserted-by": "publisher",
"key": "3306_CR4",
"unstructured": "Akinci E, Cha M, Lin L et al (2020) Elucidation of remdesivir cytotoxicity pathways through genome-wide CRISPR-Cas9 screening and transcriptomics. bioRxiv: the preprint server for biology. https://doi.org/10.1101/2020.08.27.270819"
},
{
"DOI": "10.2174/0929867054546663",
"author": "DE Amacher",
"doi-asserted-by": "publisher",
"first-page": "1829",
"issue": "16",
"journal-title": "Curr Med Chem",
"key": "3306_CR5",
"unstructured": "Amacher DE (2005) Drug-associated mitochondrial toxicity and its detection. Curr Med Chem 12(16):1829–1839. https://doi.org/10.2174/0929867054546663",
"volume": "12",
"year": "2005"
},
{
"DOI": "10.1038/s41598-021-97160-3",
"author": "C Ambrus",
"doi-asserted-by": "publisher",
"first-page": "17810",
"issue": "1",
"journal-title": "Sci Rep",
"key": "3306_CR6",
"unstructured": "Ambrus C, Bakos É, Sarkadi B, Özvegy-Laczka C, Telbisz Á (2021) Interactions of anti-COVID-19 drug candidates with hepatic transporters may cause liver toxicity and affect pharmacokinetics. Sci Rep 11(1):17810. https://doi.org/10.1038/s41598-021-97160-3",
"volume": "11",
"year": "2021"
},
{
"DOI": "10.1016/0009-8981(65)90032-x",
"author": "AL Babson",
"doi-asserted-by": "publisher",
"first-page": "210",
"issue": "2",
"journal-title": "Clin Chim Acta",
"key": "3306_CR7",
"unstructured": "Babson AL, Phillips GE (1965) A rapid colorimetric assay for serum lactic dehydrogenase. Clin Chim Acta 12(2):210–215. https://doi.org/10.1016/0009-8981(65)90032-x",
"volume": "12",
"year": "1965"
},
{
"DOI": "10.1056/NEJMoa2007764",
"author": "JH Beigel",
"doi-asserted-by": "publisher",
"first-page": "1813",
"issue": "19",
"journal-title": "N Engl J Med",
"key": "3306_CR8",
"unstructured": "Beigel JH, Tomashek KM, Dodd LE et al (2020) Remdesivir for the treatment of Covid-19—final report. N Engl J Med 383(19):1813–1826. https://doi.org/10.1056/NEJMoa2007764",
"volume": "383",
"year": "2020"
},
{
"DOI": "10.1016/s0022-510x(97)05376-8",
"author": "E Benbrik",
"doi-asserted-by": "publisher",
"first-page": "19",
"issue": "1",
"journal-title": "J Neurol Sci",
"key": "3306_CR9",
"unstructured": "Benbrik E, Chariot P, Bonavaud S et al (1997) Cellular and mitochondrial toxicity of zidovudine (AZT), didanosine (ddI) and zalcitabine (ddC) on cultured human muscle cells. J Neurol Sci 149(1):19–25. https://doi.org/10.1016/s0022-510x(97)05376-8",
"volume": "149",
"year": "1997"
},
{
"DOI": "10.1002/jmv.27177",
"author": "P Bistrovic",
"doi-asserted-by": "publisher",
"journal-title": "J Med Virol",
"key": "3306_CR10",
"unstructured": "Bistrovic P, Lucijanic M (2021) Remdesivir might induce changes in electrocardiogram beyond bradycardia in patients with coronavirus disease 2019—the pilot study. J Med Virol. https://doi.org/10.1002/jmv.27177",
"year": "2021"
},
{
"DOI": "10.1016/j.jprot.2011.11.016",
"author": "JM Burkhart",
"doi-asserted-by": "publisher",
"first-page": "1454",
"issue": "4",
"journal-title": "J Proteomics",
"key": "3306_CR11",
"unstructured": "Burkhart JM, Schumbrutzki C, Wortelkamp S, Sickmann A, Zahedi RP (2012) Systematic and quantitative comparison of digest efficiency and specificity reveals the impact of trypsin quality on MS-based proteomics. J Proteomics 75(4):1454–1462. https://doi.org/10.1016/j.jprot.2011.11.016",
"volume": "75",
"year": "2012"
},
{
"DOI": "10.1093/trstmh/trt074",
"author": "N Chagoma",
"doi-asserted-by": "publisher",
"first-page": "615",
"issue": "10",
"journal-title": "Trans R Soc Trop Med Hyg",
"key": "3306_CR12",
"unstructured": "Chagoma N, Mallewa J, Kaunda S et al (2013) Longitudinal lactate levels from routine point-of-care monitoring in adult Malawian antiretroviral therapy patients: associations with stavudine toxicities. Trans R Soc Trop Med Hyg 107(10):615–619. https://doi.org/10.1093/trstmh/trt074",
"volume": "107",
"year": "2013"
},
{
"DOI": "10.1016/j.antiviral.2020.104955",
"author": "SW Choi",
"doi-asserted-by": "publisher",
"journal-title": "Antiviral Res",
"key": "3306_CR13",
"unstructured": "Choi SW, Shin JS, Park SJ et al (2020) Antiviral activity and safety of remdesivir against SARS-CoV-2 infection in human pluripotent stem cell-derived cardiomyocytes. Antiviral Res 184:104955. https://doi.org/10.1016/j.antiviral.2020.104955",
"volume": "184",
"year": "2020"
},
{
"DOI": "10.1016/j.kint.2021.02.015",
"author": "L Chouchana",
"doi-asserted-by": "publisher",
"journal-title": "Kidney Int",
"key": "3306_CR14",
"unstructured": "Chouchana L, Preta LH, Tisseyre M, Terrier B, Treluyer JM, Montastruc F (2021) Kidney disorders as serious adverse drug reactions of remdesivir in coronavirus disease 2019: a retrospective case–noncase study. Kidney Int. https://doi.org/10.1016/j.kint.2021.02.015",
"year": "2021"
},
{
"DOI": "10.1038/nprot.2008.211",
"author": "W da Huang",
"doi-asserted-by": "publisher",
"first-page": "44",
"issue": "1",
"journal-title": "Nat Protoc",
"key": "3306_CR15",
"unstructured": "da Huang W, Sherman BT, Lempicki RA (2009) Systematic and integrative analysis of large gene lists using DAVID bioinformatics resources. Nat Protoc 4(1):44–57. https://doi.org/10.1038/nprot.2008.211",
"volume": "4",
"year": "2009"
},
{
"DOI": "10.1155/2012/192503",
"author": "C Desler",
"doi-asserted-by": "publisher",
"journal-title": "J Aging Res",
"key": "3306_CR16",
"unstructured": "Desler C, Hansen TL, Frederiksen JB, Marcker ML, Singh KK, Juel Rasmussen L (2012) Is there a link between mitochondrial reserve respiratory capacity and aging? J Aging Res 2012:192503. https://doi.org/10.1155/2012/192503",
"volume": "2012",
"year": "2012"
},
{
"DOI": "10.1097/01.lab.0000101911.53973.90",
"author": "A Desmoulière",
"doi-asserted-by": "publisher",
"first-page": "1689",
"issue": "12",
"journal-title": "Lab Investig J Tech Methods Pathol",
"key": "3306_CR17",
"unstructured": "Desmoulière A, Darby IA, Gabbiani G (2003) Normal and pathologic soft tissue remodeling: role of the myofibroblast, with special emphasis on liver and kidney fibrosis. Lab Investig J Tech Methods Pathol 83(12):1689–1707. https://doi.org/10.1097/01.lab.0000101911.53973.90",
"volume": "83",
"year": "2003"
},
{
"DOI": "10.1021/acscentsci.0c00489",
"author": "RT Eastman",
"doi-asserted-by": "publisher",
"first-page": "672",
"issue": "5",
"journal-title": "ACS Cent Sci",
"key": "3306_CR18",
"unstructured": "Eastman RT, Roth JS, Brimacombe KR et al (2020) Remdesivir: a review of its discovery and development leading to emergency use authorization for treatment of COVID-19. ACS Cent Sci 6(5):672–683. https://doi.org/10.1021/acscentsci.0c00489",
"volume": "6",
"year": "2020"
},
{
"key": "3306_CR19",
"unstructured": "EMA (2020) Summary on compassionate use"
},
{
"key": "3306_CR20",
"unstructured": "EMA (2021a) EMA starts evaluating use of Veklury in COVID-19 patients not requireing supplemental oxygen. In: https://www.ema.europa.eu/en/news/ema-starts-evaluating-use-veklury-covid-19-patients-not-requiring-supplemental-oxygen. Accessed 30 Mar 2022"
},
{
"key": "3306_CR21",
"unstructured": "EMA (2021b) Meeting highlights from the Pharmaovigilance Risk Assessment Committee (PRAC) 8–11 February 2021. In. https://www.ema.europa.eu/en/news/meeting-highlights-pharmacovigilance-risk-assessment-committee-prac-8-11-february-2021. Accessed 13 Oct 2021"
},
{
"key": "3306_CR22",
"unstructured": "FDA (2022) FDA takes actions to expand use of treatment for outpatients with mild-to-moderate COVID-19. In: https://www.fda.gov/news-events/press-announcements/fda-takes-actions-expand-use-treatment-outpatients-mild-moderate-covid-19. Accessed 30 Mar 2022"
},
{
"DOI": "10.1016/j.toxlet.2021.07.015",
"author": "Z Fišar",
"doi-asserted-by": "publisher",
"journal-title": "Toxicol Lett",
"key": "3306_CR23",
"unstructured": "Fišar Z, Ľupták M, Hroudová J (2021) Little in vitro effect of remdesivir on mitochondrial respiration and monoamine oxidase activity in isolated mitochondria. Toxicol Lett. https://doi.org/10.1016/j.toxlet.2021.07.015",
"year": "2021"
},
{
"DOI": "10.1002/cpt.2145",
"author": "AO Gérard",
"doi-asserted-by": "publisher",
"first-page": "1021",
"issue": "4",
"journal-title": "Clin Pharmacol Ther",
"key": "3306_CR24",
"unstructured": "Gérard AO, Laurain A, Fresse A et al (2021) Remdesivir and acute renal failure: a potential safety signal from disproportionality analysis of the WHO safety database. Clin Pharmacol Ther 109(4):1021–1024. https://doi.org/10.1002/cpt.2145",
"volume": "109",
"year": "2021"
},
{
"DOI": "10.1038/nrd.2015.34",
"author": "G Gintant",
"doi-asserted-by": "publisher",
"first-page": "457",
"issue": "7",
"journal-title": "Nat Rev Drug Discov",
"key": "3306_CR25",
"unstructured": "Gintant G, Sager PT, Stockbridge N (2016) Evolution of strategies to improve preclinical cardiac safety testing. Nat Rev Drug Discov 15(7):457–471. https://doi.org/10.1038/nrd.2015.34",
"volume": "15",
"year": "2016"
},
{
"DOI": "10.1074/jbc.AC120.013056",
"author": "CJ Gordon",
"doi-asserted-by": "publisher",
"first-page": "4773",
"issue": "15",
"journal-title": "J Biol Chem",
"key": "3306_CR26",
"unstructured": "Gordon CJ, Tchesnokov EP, Feng JY, Porter DP, Götte M (2020a) The antiviral compound remdesivir potently inhibits RNA-dependent RNA polymerase from Middle East respiratory syndrome coronavirus. J Biol Chem 295(15):4773–4779. https://doi.org/10.1074/jbc.AC120.013056",
"volume": "295",
"year": "2020"
},
{
"DOI": "10.1074/jbc.RA120.013679",
"author": "CJ Gordon",
"doi-asserted-by": "publisher",
"first-page": "6785",
"issue": "20",
"journal-title": "J Biol Chem",
"key": "3306_CR27",
"unstructured": "Gordon CJ, Tchesnokov EP, Woolner E et al (2020b) Remdesivir is a direct-acting antiviral that inhibits RNA-dependent RNA polymerase from severe acute respiratory syndrome coronavirus 2 with high potency. J Biol Chem 295(20):6785–6797. https://doi.org/10.1074/jbc.RA120.013679",
"volume": "295",
"year": "2020"
},
{
"DOI": "10.1056/NEJMoa2116846",
"author": "RL Gottlieb",
"doi-asserted-by": "publisher",
"first-page": "305",
"issue": "4",
"journal-title": "N Engl J Med",
"key": "3306_CR28",
"unstructured": "Gottlieb RL, Vaca CE, Paredes R et al (2022) Early remdesivir to prevent progression to severe Covid-19 in outpatients. N Engl J Med 386(4):305–315. https://doi.org/10.1056/NEJMoa2116846",
"volume": "386",
"year": "2022"
},
{
"DOI": "10.1007/s00467-021-05121-9",
"author": "AM Hall",
"doi-asserted-by": "publisher",
"journal-title": "Pediatr Nephrol (berlin, Germany)",
"key": "3306_CR29",
"unstructured": "Hall AM, Trepiccione F, Unwin RJ (2021) Drug toxicity in the proximal tubule: new models, methods and mechanisms. Pediatr Nephrol (berlin, Germany). https://doi.org/10.1007/s00467-021-05121-9",
"year": "2021"
},
{
"DOI": "10.1016/j.ceca.2020.102305",
"author": "JW Han",
"doi-asserted-by": "publisher",
"journal-title": "Cell Calcium",
"key": "3306_CR30",
"unstructured": "Han JW, Kang C, Kim Y, Lee MG, Kim JY (2020) Isoproterenol-induced hypertrophy of neonatal cardiac myocytes and H9c2 cell is dependent on TRPC3-regulated Ca(V)1.2 expression. Cell Calcium 92:102305. https://doi.org/10.1016/j.ceca.2020.102305",
"volume": "92",
"year": "2020"
},
{
"DOI": "10.1186/s13023-020-01669-1",
"author": "A Hentschel",
"doi-asserted-by": "publisher",
"first-page": "73",
"issue": "1",
"journal-title": "Orphanet J Rare Dis",
"key": "3306_CR31",
"unstructured": "Hentschel A, Czech A, Münchberg U et al (2021) Protein signature of human skin fibroblasts allows the study of the molecular etiology of rare neurological diseases. Orphanet J Rare Dis 16(1):73–73. https://doi.org/10.1186/s13023-020-01669-1",
"volume": "16",
"year": "2021"
},
{
"DOI": "10.1038/s41401-020-00537-9",
"author": "WJ Hu",
"doi-asserted-by": "publisher",
"journal-title": "Acta Pharmacol Sin",
"key": "3306_CR32",
"unstructured": "Hu WJ, Chang L, Yang Y et al (2020) Pharmacokinetics and tissue distribution of remdesivir and its metabolites nucleotide monophosphate, nucleotide triphosphate, and nucleoside in mice. Acta Pharmacol Sin. https://doi.org/10.1038/s41401-020-00537-9",
"year": "2020"
},
{
"DOI": "10.1016/j.tiv.2012.11.002",
"author": "J Hynes",
"doi-asserted-by": "publisher",
"first-page": "560",
"issue": "2",
"journal-title": "Toxicol in Vitro",
"key": "3306_CR33",
"unstructured": "Hynes J, Nadanaciva S, Swiss R, Carey C, Kirwan S, Will Y (2013) A high-throughput dual parameter assay for assessing drug-induced mitochondrial dysfunction provides additional predictivity over two established mitochondrial toxicity assays. Toxicol in Vitro 27(2):560–569. https://doi.org/10.1016/j.tiv.2012.11.002",
"volume": "27",
"year": "2013"
},
{
"DOI": "10.1042/bse0470053",
"author": "M Jastroch",
"doi-asserted-by": "publisher",
"first-page": "53",
"journal-title": "Essays Biochem",
"key": "3306_CR34",
"unstructured": "Jastroch M, Divakaruni AS, Mookerjee S, Treberg JR, Brand MD (2010) Mitochondrial proton and electron leaks. Essays Biochem 47:53–67. https://doi.org/10.1042/bse0470053",
"volume": "47",
"year": "2010"
},
{
"DOI": "10.1038/s41467-020-20542-0",
"author": "G Kokic",
"doi-asserted-by": "publisher",
"first-page": "279",
"issue": "1",
"journal-title": "Nat Commun",
"key": "3306_CR35",
"unstructured": "Kokic G, Hillen HS, Tegunov D et al (2021) Mechanism of SARS-CoV-2 polymerase stalling by remdesivir. Nat Commun 12(1):279. https://doi.org/10.1038/s41467-020-20542-0",
"volume": "12",
"year": "2021"
},
{
"DOI": "10.1007/s00395-013-0375-8",
"author": "MH Konstandin",
"doi-asserted-by": "publisher",
"first-page": "375",
"issue": "5",
"journal-title": "Basic Res Cardiol",
"key": "3306_CR36",
"unstructured": "Konstandin MH, Völkers M, Collins B et al (2013) Fibronectin contributes to pathological cardiac hypertrophy but not physiological growth. Basic Res Cardiol 108(5):375. https://doi.org/10.1007/s00395-013-0375-8",
"volume": "108",
"year": "2013"
},
{
"DOI": "10.1053/j.ajkd.2016.04.020",
"author": "JA Kraut",
"doi-asserted-by": "publisher",
"first-page": "473",
"issue": "3",
"journal-title": "Am J Kidney Dis",
"key": "3306_CR37",
"unstructured": "Kraut JA, Madias NE (2016) Lactic acidosis: current treatments and future directions. Am J Kidney Dis 68(3):473–482. https://doi.org/10.1053/j.ajkd.2016.04.020",
"volume": "68",
"year": "2016"
},
{
"DOI": "10.1016/j.bbamcr.2014.11.015",
"author": "AV Kuznetsov",
"doi-asserted-by": "publisher",
"first-page": "276",
"issue": "2",
"journal-title": "Biochim Biophys Acta",
"key": "3306_CR38",
"unstructured": "Kuznetsov AV, Javadov S, Sickinger S, Frotschnig S, Grimm M (2015) H9c2 and HL-1 cells demonstrate distinct features of energy metabolism, mitochondrial function and sensitivity to hypoxia-reoxygenation. Biochim Biophys Acta 1853(2):276–284. https://doi.org/10.1016/j.bbamcr.2014.11.015",
"volume": "1853",
"year": "2015"
},
{
"DOI": "10.1093/cvr/cvab311",
"author": "M Kwok",
"doi-asserted-by": "publisher",
"journal-title": "Cardiovasc Res",
"key": "3306_CR39",
"unstructured": "Kwok M, Lee C, Li HS et al (2021) Remdesivir induces persistent mitochondrial and structural damage in human induced pluripotent stem cell derived cardiomyocytes. Cardiovasc Res. https://doi.org/10.1093/cvr/cvab311",
"year": "2021"
},
{
"key": "3306_CR40",
"unstructured": "Lechner CA (2014) Inaugural-Dissertation, Nierenzellen als In-vitro-Modell zur Evaluierung der renalen Sekretion von Arzneistoffkandidaten. Ruprecht-Karls-Universität"
},
{
"DOI": "10.3390/vaccines8020224",
"author": "S Lega",
"doi-asserted-by": "publisher",
"journal-title": "Vaccines",
"key": "3306_CR41",
"unstructured": "Lega S, Naviglio S, Volpi S, Tommasini A (2020) Recent insight into SARS-CoV2 immunopathology and rationale for potential treatment and preventive strategies in COVID-19. Vaccines. https://doi.org/10.3390/vaccines8020224",
"year": "2020"
},
{
"DOI": "10.1021/acs.jmedchem.0c01929",
"author": "Y Li",
"doi-asserted-by": "publisher",
"journal-title": "J Med Chem",
"key": "3306_CR42",
"unstructured": "Li Y, Cao L, Li G et al (2021) Remdesivir metabolite GS-441524 effectively inhibits SARS-CoV-2 infection in mouse models. J Med Chem. https://doi.org/10.1021/acs.jmedchem.0c01929",
"year": "2021"
},
{
"DOI": "10.1016/j.tiv.2011.05.018",
"author": "A Limonciel",
"doi-asserted-by": "publisher",
"first-page": "1855",
"issue": "8",
"journal-title": "Toxicol in Vitro",
"key": "3306_CR43",
"unstructured": "Limonciel A, Aschauer L, Wilmes A et al (2011) Lactate is an ideal non-invasive marker for evaluating temporal alterations in cell stress and toxicity in repeat dose testing regimes. Toxicol in Vitro 25(8):1855–1862. https://doi.org/10.1016/j.tiv.2011.05.018",
"volume": "25",
"year": "2011"
},
{
"DOI": "10.1093/toxsci/kfr339",
"author": "Z Lin",
"doi-asserted-by": "publisher",
"first-page": "114",
"issue": "1",
"journal-title": "Toxicol Sci",
"key": "3306_CR44",
"unstructured": "Lin Z, Will Y (2012) Evaluation of drugs with specific organ toxicities in organ-specific cell lines. Toxicol Sci 126(1):114–127. https://doi.org/10.1093/toxsci/kfr339",
"volume": "126",
"year": "2012"
},
{
"DOI": "10.1093/jac/dkac048",
"author": "G Lingas",
"doi-asserted-by": "publisher",
"journal-title": "J Antimicrob Chemother",
"key": "3306_CR45",
"unstructured": "Lingas G, Néant N, Gaymard A et al (2022) Effect of remdesivir on viral dynamics in COVID-19 hospitalized patients: a modelling analysis of the randomized, controlled, open-label DisCoVeRy trial. J Antimicrob Chemother. https://doi.org/10.1093/jac/dkac048",
"year": "2022"
},
{
"DOI": "10.1007/s12012-011-9148-5",
"author": "Y Liu",
"doi-asserted-by": "publisher",
"first-page": "123",
"issue": "2",
"journal-title": "Cardiovasc Toxicol",
"key": "3306_CR46",
"unstructured": "Liu Y, Nguyen P, Baris TZ, Poirier MC (2012) Molecular analysis of mitochondrial compromise in rodent cardiomyocytes exposed long term to nucleoside reverse transcriptase inhibitors (NRTIs). Cardiovasc Toxicol 12(2):123–134. https://doi.org/10.1007/s12012-011-9148-5",
"volume": "12",
"year": "2012"
},
{
"DOI": "10.1093/toxsci/kfu034",
"author": "Y Liu",
"doi-asserted-by": "publisher",
"first-page": "133",
"issue": "1",
"journal-title": "Toxicol Sci",
"key": "3306_CR47",
"unstructured": "Liu Y, Shim E, Nguyen P, Gibbons AT, Mitchell JB, Poirier MC (2014) Tempol protects cardiomyocytes from nucleoside reverse transcriptase inhibitor-induced mitochondrial toxicity. Toxicol Sci 139(1):133–141. https://doi.org/10.1093/toxsci/kfu034",
"volume": "139",
"year": "2014"
},
{
"DOI": "10.1007/s12012-014-9288-5",
"author": "Y Liu",
"doi-asserted-by": "publisher",
"first-page": "224",
"issue": "3",
"journal-title": "Cardiovasc Toxicol",
"key": "3306_CR48",
"unstructured": "Liu Y, Shim E, Crespo-Mejias Y et al (2015) Cardiomyocytes are protected from antiretroviral nucleoside analog-induced mitochondrial toxicity by overexpression of PGC-1α. Cardiovasc Toxicol 15(3):224–231. https://doi.org/10.1007/s12012-014-9288-5",
"volume": "15",
"year": "2015"
},
{
"DOI": "10.1101/2021.08.06.455494",
"doi-asserted-by": "publisher",
"key": "3306_CR49",
"unstructured": "Lo MK, Shrivastava-Ranjan P, Chatterjee P et al (2021) Broad-spectrum in vitro antiviral activity of ODBG-P-RVn: an orally-available, lipid-modified monophosphate prodrug of remdesivir parent nucleoside (GS-441524). bioRxiv: the preprint server for biology. https://doi.org/10.1101/2021.08.06.455494"
},
{
"DOI": "10.1038/nm.1893",
"author": "K Lorenz",
"doi-asserted-by": "publisher",
"first-page": "75",
"issue": "1",
"journal-title": "Nat Med",
"key": "3306_CR50",
"unstructured": "Lorenz K, Schmitt JP, Schmitteckert EM, Lohse MJ (2009) A new type of ERK1/2 autophosphorylation causes cardiac hypertrophy. Nat Med 15(1):75–83. https://doi.org/10.1038/nm.1893",
"volume": "15",
"year": "2009"
},
{
"DOI": "10.1016/j.mito.2004.06.009",
"author": "KC Lund",
"doi-asserted-by": "publisher",
"first-page": "193",
"issue": "2–3",
"journal-title": "Mitochondrion",
"key": "3306_CR51",
"unstructured": "Lund KC, Wallace KB (2004) Direct effects of nucleoside reverse transcriptase inhibitors on rat cardiac mitochondrial bioenergetics. Mitochondrion 4(2–3):193–202. https://doi.org/10.1016/j.mito.2004.06.009",
"volume": "4",
"year": "2004"
},
{
"DOI": "10.1016/j.taap.2007.08.015",
"author": "KC Lund",
"doi-asserted-by": "publisher",
"first-page": "94",
"issue": "1",
"journal-title": "Toxicol Appl Pharmacol",
"key": "3306_CR52",
"unstructured": "Lund KC, Wallace KB (2008) Adenosine 3′,5′-cyclic monophosphate (cAMP)-dependent phosphoregulation of mitochondrial complex I is inhibited by nucleoside reverse transcriptase inhibitors. Toxicol Appl Pharmacol 226(1):94–106. https://doi.org/10.1016/j.taap.2007.08.015",
"volume": "226",
"year": "2008"
},
{
"DOI": "10.1128/AAC.00039-07",
"author": "KC Lund",
"doi-asserted-by": "publisher",
"first-page": "2531",
"issue": "7",
"journal-title": "Antimicrob Agents Chemother",
"key": "3306_CR53",
"unstructured": "Lund KC, Peterson LL, Wallace KB (2007) Absence of a universal mechanism of mitochondrial toxicity by nucleoside analogs. Antimicrob Agents Chemother 51(7):2531–2539. https://doi.org/10.1128/AAC.00039-07",
"volume": "51",
"year": "2007"
},
{
"DOI": "10.1080/15384101.2020.1848065",
"author": "T Luo",
"doi-asserted-by": "publisher",
"first-page": "3386",
"issue": "23",
"journal-title": "Cell Cycle (georgetown, Tex)",
"key": "3306_CR54",
"unstructured": "Luo T, Yu Q, Dong W et al (2020) Effect of cell cycle synchronization on cadmium-induced apoptosis and necrosis in NRK-52E cells. Cell Cycle (georgetown, Tex) 19(23):3386–3397. https://doi.org/10.1080/15384101.2020.1848065",
"volume": "19",
"year": "2020"
},
{
"DOI": "10.1016/j.bcp.2008.01.006",
"author": "MD Lynx",
"doi-asserted-by": "publisher",
"first-page": "1610",
"issue": "8",
"journal-title": "Biochem Pharmacol",
"key": "3306_CR55",
"unstructured": "Lynx MD, Kang BK, McKee EE (2008) Effect of AZT on thymidine phosphorylation in cultured H9c2, U-937, and Raji cell lines. Biochem Pharmacol 75(8):1610–1615. https://doi.org/10.1016/j.bcp.2008.01.006",
"volume": "75",
"year": "2008"
},
{
"DOI": "10.1016/j.bbrc.2019.09.135",
"author": "T Maimari",
"doi-asserted-by": "publisher",
"first-page": "327",
"issue": "2",
"journal-title": "Biochem Biophys Res Commun",
"key": "3306_CR106",
"unstructured": "Maimari T, Krasel C, Bünemann M, Lorenz K (2019) The N-termini of GRK2 and GRK3 simulate the stimulating effects of RKIP on β-adrenoceptors. Biochem Biophys Res Commun 520(2):327–332. https://doi.org/10.1016/j.bbrc.2019.09.135",
"volume": "520",
"year": "2019"
},
{
"DOI": "10.1096/fj.202000767R",
"author": "P Marchetti",
"doi-asserted-by": "publisher",
"first-page": "13106",
"issue": "10",
"journal-title": "FASEB J",
"key": "3306_CR56",
"unstructured": "Marchetti P, Fovez Q, Germain N, Khamari R, Kluza J (2020) Mitochondrial spare respiratory capacity: mechanisms, regulation, and significance in non-transformed and cancer cells. FASEB J 34(10):13106–13124. https://doi.org/10.1096/fj.202000767R",
"volume": "34",
"year": "2020"
},
{
"DOI": "10.1124/molpharm.121.000333",
"author": "SR Miller",
"doi-asserted-by": "publisher",
"journal-title": "Mol Pharmacol",
"key": "3306_CR57",
"unstructured": "Miller SR, McGrath ME, Zorn KM, Ekins S, Wright SH, Cherrington NJ (2021) Remdesivir and EIDD-1931 interact with human equilibrative nucleoside transporters 1 and 2: implications for reaching SARS-CoV-2 viral sanctuary sites. Mol Pharmacol. https://doi.org/10.1124/molpharm.121.000333",
"year": "2021"
},
{
"DOI": "10.15252/emmm.202013426",
"author": "V Monteil",
"doi-asserted-by": "publisher",
"journal-title": "EMBO Mol Med",
"key": "3306_CR58",
"unstructured": "Monteil V, Dyczynski M, Lauschke VM et al (2020) Human soluble ACE2 improves the effect of remdesivir in SARS-CoV-2 infection. EMBO Mol Med. https://doi.org/10.15252/emmm.202013426",
"year": "2020"
},
{
"DOI": "10.1056/NEJMoa1910993",
"author": "S Mulangu",
"doi-asserted-by": "publisher",
"first-page": "2293",
"issue": "24",
"journal-title": "N Engl J Med",
"key": "3306_CR59",
"unstructured": "Mulangu S, Dodd LE, Davey RT Jr et al (2019) A randomized, controlled trial of Ebola virus disease therapeutics. N Engl J Med 381(24):2293–2303. https://doi.org/10.1056/NEJMoa1910993",
"volume": "381",
"year": "2019"
},
{
"DOI": "10.3390/pharmaceutics13030369",
"author": "AT Nies",
"doi-asserted-by": "publisher",
"journal-title": "Pharmaceutics",
"key": "3306_CR60",
"unstructured": "Nies AT, König J, Hofmann U, Kölz C, Fromm MF, Schwab M (2021) Interaction of remdesivir with clinically relevant hepatic drug uptake transporters. Pharmaceutics. https://doi.org/10.3390/pharmaceutics13030369",
"year": "2021"
},
{
"DOI": "10.1006/jmcc.2000.1119",
"author": "E Ogawa",
"doi-asserted-by": "publisher",
"first-page": "765",
"issue": "5",
"journal-title": "J Mol Cell Cardiol",
"key": "3306_CR61",
"unstructured": "Ogawa E, Saito Y, Harada M et al (2000) Outside-in signalling of fibronectin stimulates cardiomyocyte hypertrophy in cultured neonatal rat ventricular myocytes. J Mol Cell Cardiol 32(5):765–776. https://doi.org/10.1006/jmcc.2000.1119",
"volume": "32",
"year": "2000"
},
{
"DOI": "10.1002/jmv.26898",
"author": "C Pallotto",
"doi-asserted-by": "publisher",
"first-page": "2631",
"issue": "5",
"journal-title": "J Med Virol",
"key": "3306_CR62",
"unstructured": "Pallotto C, Suardi LR, Gabbuti A, Esperti S, Mecocci L, Blanc P (2021) Potential remdesivir-related transient bradycardia in patients with coronavirus disease 2019 (COVID-19). J Med Virol 93(5):2631–2634. https://doi.org/10.1002/jmv.26898",
"volume": "93",
"year": "2021"
},
{
"DOI": "10.1056/NEJMoa2023184",
"author": "H Pan",
"doi-asserted-by": "publisher",
"first-page": "497",
"issue": "6",
"journal-title": "N Engl J Med",
"key": "3306_CR63",
"unstructured": "Pan H, Peto R, Henao-Restrepo AM et al (2021) Repurposed antiviral drugs for Covid-19—interim WHO solidarity trial results. N Engl J Med 384(6):497–511. https://doi.org/10.1056/NEJMoa2023184",
"volume": "384",
"year": "2021"
},
{
"DOI": "10.1038/nm.3925",
"author": "S Papathanasiou",
"doi-asserted-by": "publisher",
"first-page": "1076",
"issue": "9",
"journal-title": "Nat Med",
"key": "3306_CR64",
"unstructured": "Papathanasiou S, Rickelt S, Soriano ME et al (2015) Tumor necrosis factor-α confers cardioprotection through ectopic expression of keratins K8 and K18. Nat Med 21(9):1076–1084. https://doi.org/10.1038/nm.3925",
"volume": "21",
"year": "2015"
},
{
"DOI": "10.1097/ipc.0000000000001023",
"author": "N Paranjape",
"doi-asserted-by": "publisher",
"first-page": "e282",
"issue": "5",
"journal-title": "Infect Dis Clin Pract (baltimore, Md)",
"key": "3306_CR65",
"unstructured": "Paranjape N, Husain M, Priestley J, Koonjah Y, Watts C, Havlik J (2021) Early use of remdesivir in patients hospitalized with COVID-19 improves clinical outcomes: a retrospective observational study. Infect Dis Clin Pract (baltimore, Md) 29(5):e282–e286. https://doi.org/10.1097/ipc.0000000000001023",
"volume": "29",
"year": "2021"
},
{
"DOI": "10.1093/nar/gky1106",
"author": "Y Perez-Riverol",
"doi-asserted-by": "publisher",
"first-page": "D442",
"issue": "D1",
"journal-title": "Nucleic Acids Res",
"key": "3306_CR66",
"unstructured": "Perez-Riverol Y, Csordas A, Bai J et al (2019) The PRIDE database and related tools and resources in 2019: improving support for quantification data. Nucleic Acids Res 47(D1):D442–D450. https://doi.org/10.1093/nar/gky1106",
"volume": "47",
"year": "2019"
},
{
"DOI": "10.1016/j.celrep.2020.107940",
"author": "AJ Pruijssers",
"doi-asserted-by": "publisher",
"issue": "3",
"journal-title": "Cell Rep",
"key": "3306_CR67",
"unstructured": "Pruijssers AJ, George AS, Schäfer A et al (2020) Remdesivir inhibits SARS-CoV-2 in human lung cells and chimeric SARS-CoV expressing the SARS-CoV-2 RNA polymerase in mice. Cell Rep 32(3):107940. https://doi.org/10.1016/j.celrep.2020.107940",
"volume": "32",
"year": "2020"
},
{
"DOI": "10.3390/ph14070611",
"author": "C Rafaniello",
"doi-asserted-by": "publisher",
"journal-title": "Pharmaceuticals (basel, Switzerland)",
"key": "3306_CR68",
"unstructured": "Rafaniello C, Ferrajolo C, Sullo MG et al (2021) Cardiac events potentially associated to remdesivir: an analysis from the european spontaneous adverse event reporting system. Pharmaceuticals (basel, Switzerland). https://doi.org/10.3390/ph14070611",
"year": "2021"
},
{
"DOI": "10.1023/a:1008915305681",
"author": "G Rainaldi",
"doi-asserted-by": "publisher",
"first-page": "755",
"issue": "12",
"journal-title": "J Mater Sci Mater Med",
"key": "3306_CR69",
"unstructured": "Rainaldi G, Calcabrini A, Santini MT (1998) Positively charged polymer polylysine-induced cell adhesion molecule redistribution in K562 cells. J Mater Sci Mater Med 9(12):755–760. https://doi.org/10.1023/a:1008915305681",
"volume": "9",
"year": "1998"
},
{
"DOI": "10.1016/j.tiv.2010.11.016",
"author": "P Rana",
"doi-asserted-by": "publisher",
"first-page": "580",
"issue": "2",
"journal-title": "Toxicol in Vitro",
"key": "3306_CR70",
"unstructured": "Rana P, Nadanaciva S, Will Y (2011) Mitochondrial membrane potential measurement of H9c2 cells grown in high-glucose and galactose-containing media does not provide additional predictivity towards mitochondrial assessment. Toxicol in Vitro 25(2):580–587. https://doi.org/10.1016/j.tiv.2010.11.016",
"volume": "25",
"year": "2011"
},
{
"DOI": "10.3947/ic.2021.0060",
"author": "AA Razzack",
"doi-asserted-by": "publisher",
"journal-title": "Infect Chemotherapy",
"key": "3306_CR71",
"unstructured": "Razzack AA, Hassan SA, Pasya SKR et al (2021) A meta-analysis of association between remdesivir and mortality among critically-ill COVID-19 patients. Infect Chemotherapy. https://doi.org/10.3947/ic.2021.0060",
"year": "2021"
},
{
"DOI": "10.1177/2048872619845283",
"author": "X Rossello",
"doi-asserted-by": "publisher",
"first-page": "443",
"issue": "5",
"journal-title": "Eur Heart J Acute Cardiovasc Care",
"key": "3306_CR72",
"unstructured": "Rossello X, Lobo-Gonzalez M, Ibanez B (2019) Editor’s choice—pathophysiology and therapy of myocardial ischaemia/reperfusion syndrome. Eur Heart J Acute Cardiovasc Care 8(5):443–456. https://doi.org/10.1177/2048872619845283",
"volume": "8",
"year": "2019"
},
{
"DOI": "10.1101/2021.09.13.460111",
"doi-asserted-by": "publisher",
"key": "3306_CR73",
"unstructured": "Schäfer A, Martinez DR, Won JJ et al (2021) Therapeutic efficacy of an oral nucleoside analog of remdesivir against SARS-CoV-2 pathogenesis in mice. bioRxiv: the preprint server for biology. https://doi.org/10.1101/2021.09.13.460111"
},
{
"DOI": "10.1126/scitranslmed.abm3410",
"author": "A Schäfer",
"doi-asserted-by": "publisher",
"journal-title": "Sci Transl Med",
"key": "3306_CR74",
"unstructured": "Schäfer A, Martinez DR, Won JJ et al (2022) Therapeutic treatment with an oral prodrug of the remdesivir parental nucleoside is protective against SARS-CoV-2 pathogenesis in mice. Sci Transl Med. https://doi.org/10.1126/scitranslmed.abm3410",
"year": "2022"
},
{
"DOI": "10.1021/acs.chemrestox.7b00173",
"author": "MA Schaich",
"doi-asserted-by": "publisher",
"first-page": "1993",
"issue": "11",
"journal-title": "Chem Res Toxicol",
"key": "3306_CR75",
"unstructured": "Schaich MA, Smith MR, Cloud AS, Holloran SM, Freudenthal BD (2017) Structures of a DNA polymerase inserting therapeutic nucleotide analogues. Chem Res Toxicol 30(11):1993–2001. https://doi.org/10.1021/acs.chemrestox.7b00173",
"volume": "30",
"year": "2017"
},
{
"DOI": "10.1038/nmeth.2019",
"author": "J Schindelin",
"doi-asserted-by": "publisher",
"first-page": "676",
"issue": "7",
"journal-title": "Nat Methods",
"key": "3306_CR76",
"unstructured": "Schindelin J, Arganda-Carreras I, Frise E et al (2012) Fiji: an open-source platform for biological-image analysis. Nat Methods 9(7):676–682. https://doi.org/10.1038/nmeth.2019",
"volume": "9",
"year": "2012"
},
{
"DOI": "10.1038/nm.3972",
"author": "E Schmid",
"doi-asserted-by": "publisher",
"first-page": "1298",
"issue": "11",
"journal-title": "Nat Med",
"key": "3306_CR77",
"unstructured": "Schmid E, Neef S, Berlin C et al (2015) Cardiac RKIP induces a beneficial β-adrenoceptor-dependent positive inotropy. Nat Med 21(11):1298–1306. https://doi.org/10.1038/nm.3972",
"volume": "21",
"year": "2015"
},
{
"DOI": "10.1021/acs.jmedchem.6b01594",
"author": "D Siegel",
"doi-asserted-by": "publisher",
"first-page": "1648",
"issue": "5",
"journal-title": "J Med Chem",
"key": "3306_CR78",
"unstructured": "Siegel D, Hui HC, Doerffler E et al (2017) Discovery and synthesis of a phosphoramidate prodrug of a pyrrolo[2,1-f][triazin-4-amino] adenine C-nucleoside (GS-5734) for the treatment of Ebola and emerging viruses. J Med Chem 60(5):1648–1661. https://doi.org/10.1021/acs.jmedchem.6b01594",
"volume": "60",
"year": "2017"
},
{
"DOI": "10.1016/j.toxrep.2014.05.010",
"author": "BR Simon",
"doi-asserted-by": "publisher",
"first-page": "231",
"journal-title": "Toxicol Rep",
"key": "3306_CR79",
"unstructured": "Simon BR, Wilson MJ, Wickliffe JK (2014) The RPTEC/TERT1 cell line models key renal cell responses to the environmental toxicants, benzo[a]pyrene and cadmium. Toxicol Rep 1:231–242. https://doi.org/10.1016/j.toxrep.2014.05.010",
"volume": "1",
"year": "2014"
},
{
"DOI": "10.1016/s0021-9150(00)00490-1",
"author": "KS Song",
"doi-asserted-by": "publisher",
"first-page": "449",
"issue": "2",
"journal-title": "Atherosclerosis",
"key": "3306_CR80",
"unstructured": "Song KS, Kim HK, Shim W, Jee SH (2001) Plasma fibronectin levels in ischemic heart disease. Atherosclerosis 154(2):449–453. https://doi.org/10.1016/s0021-9150(00)00490-1",
"volume": "154",
"year": "2001"
},
{
"DOI": "10.1091/mbc.E19-10-0565",
"author": "K Steen",
"doi-asserted-by": "publisher",
"first-page": "1103",
"issue": "11",
"journal-title": "Mol Biol Cell",
"key": "3306_CR81",
"unstructured": "Steen K, Chen D, Wang F et al (2020) A role for keratins in supporting mitochondrial organization and function in skin keratinocytes. Mol Biol Cell 31(11):1103–1111. https://doi.org/10.1091/mbc.E19-10-0565",
"volume": "31",
"year": "2020"
},
{
"DOI": "10.3390/ijms22084167",
"author": "X Sun",
"doi-asserted-by": "publisher",
"journal-title": "Int J Mol Sci",
"key": "3306_CR82",
"unstructured": "Sun X, Alford J, Qiu H (2021) Structural and functional remodeling of mitochondria in cardiac diseases. Int J Mol Sci. https://doi.org/10.3390/ijms22084167",
"year": "2021"
},
{
"DOI": "10.1038/s41581-020-00369-0",
"author": "C Tang",
"doi-asserted-by": "publisher",
"first-page": "299",
"issue": "5",
"journal-title": "Nat Rev Nephrol",
"key": "3306_CR83",
"unstructured": "Tang C, Cai J, Yin XM, Weinberg JM, Venkatachalam MA, Dong Z (2021) Mitochondrial quality control in kidney injury and repair. Nat Rev Nephrol 17(5):299–318. https://doi.org/10.1038/s41581-020-00369-0",
"volume": "17",
"year": "2021"
},
{
"DOI": "10.3390/pharmaceutics13010081",
"author": "Á Telbisz",
"doi-asserted-by": "publisher",
"journal-title": "Pharmaceutics",
"key": "3306_CR84",
"unstructured": "Telbisz Á, Ambrus C, Mózner O et al (2021) Interactions of potential anti-COVID-19 compounds with multispecific ABC and OATP drug transporters. Pharmaceutics. https://doi.org/10.3390/pharmaceutics13010081",
"year": "2021"
},
{
"DOI": "10.1016/s0959-440x(98)80090-0",
"author": "JJ Tesmer",
"doi-asserted-by": "publisher",
"first-page": "713",
"issue": "6",
"journal-title": "Curr Opin Struct Biol",
"key": "3306_CR85",
"unstructured": "Tesmer JJ, Sprang SR (1998) The structure, catalytic mechanism and regulation of adenylyl cyclase. Curr Opin Struct Biol 8(6):713–719. https://doi.org/10.1016/s0959-440x(98)80090-0",
"volume": "8",
"year": "1998"
},
{
"DOI": "10.1038/s41467-020-15505-4",
"doi-asserted-by": "publisher",
"key": "3306_CR105",
"unstructured": "Tomasovic A, Brand T, Schanbacher C, Kramer S, Hümmert MW, Godoy P, Schmidt-Heck W, Nordbeck P, Ludwig J, Homann S, Wiegering A, Shaykhutdinov T, Kratz C, Knüchel R, Müller-Hermelink H-K, Rosenwald A, Frey N, Eichler J, Dobrev D, El-Armouche A, Hengstler JG, Müller OJ, Hinrichs K, Cuello F, Zernecke A, Lorenz K (2020) Interference with ERK-dimerization at the nucleocytosolic interface targets pathological ERK1/2 signaling without cardiotoxic side-effects. Nat Commun 11(1). https://doi.org/10.1038/s41467-020-15505-4"
},
{
"DOI": "10.1016/j.cmi.2021.02.013",
"author": "A Touafchia",
"doi-asserted-by": "publisher",
"journal-title": "Clin Microbiol Infect",
"key": "3306_CR86",
"unstructured": "Touafchia A, Bagheri H, Carrié D et al (2021) Serious bradycardia and remdesivir for coronavirus 2019 (COVID-19): a new safety concerns. Clin Microbiol Infect. https://doi.org/10.1016/j.cmi.2021.02.013",
"year": "2021"
},
{
"DOI": "10.3892/ijmm.6.1.93",
"author": "D Valenti",
"doi-asserted-by": "publisher",
"first-page": "93",
"issue": "1",
"journal-title": "Int J Mol Med",
"key": "3306_CR87",
"unstructured": "Valenti D, Barile M, Passarella S (2000) AZT inhibition of the ADP/ATP antiport in isolated rat heart mitochondria. Int J Mol Med 6(1):93–96. https://doi.org/10.3892/ijmm.6.1.93",
"volume": "6",
"year": "2000"
},
{
"DOI": "10.1161/circulationaha.118.034609",
"author": "I Valiente-Alandi",
"doi-asserted-by": "publisher",
"first-page": "1236",
"issue": "12",
"journal-title": "Circulation",
"key": "3306_CR88",
"unstructured": "Valiente-Alandi I, Potter SJ, Salvador AM et al (2018) Inhibiting fibronectin attenuates fibrosis and improves cardiac function in a model of heart failure. Circulation 138(12):1236–1252. https://doi.org/10.1161/circulationaha.118.034609",
"volume": "138",
"year": "2018"
},
{
"DOI": "10.1007/s00204-020-02792-5",
"author": "W van der Stel",
"doi-asserted-by": "publisher",
"first-page": "2707",
"issue": "8",
"journal-title": "Arch Toxicol",
"key": "3306_CR89",
"unstructured": "van der Stel W, Carta G, Eakins J et al (2020) Multiparametric assessment of mitochondrial respiratory inhibition in HepG2 and RPTEC/TERT1 cells using a panel of mitochondrial targeting agrochemicals. Arch Toxicol 94(8):2707–2729. https://doi.org/10.1007/s00204-020-02792-5",
"volume": "94",
"year": "2020"
},
{
"DOI": "10.1152/ajpheart.00554.2015",
"author": "ZV Varga",
"doi-asserted-by": "publisher",
"first-page": "H1453",
"issue": "9",
"journal-title": "Am J Physiol Heart Circ Physiol",
"key": "3306_CR90",
"unstructured": "Varga ZV, Ferdinandy P, Liaudet L, Pacher P (2015) Drug-induced mitochondrial dysfunction and cardiotoxicity. Am J Physiol Heart Circ Physiol 309(9):H1453–H1467. https://doi.org/10.1152/ajpheart.00554.2015",
"volume": "309",
"year": "2015"
},
{
"DOI": "10.1113/jp278810",
"author": "P Vaupel",
"doi-asserted-by": "publisher",
"first-page": "1745",
"issue": "6",
"journal-title": "J Physiol",
"key": "3306_CR91",
"unstructured": "Vaupel P, Multhoff G (2021) Revisiting the Warburg effect: historical dogma versus current understanding. J Physiol 599(6):1745–1757. https://doi.org/10.1113/jp278810",
"volume": "599",
"year": "2021"
},
{
"DOI": "10.1038/s41422-020-0282-0",
"author": "M Wang",
"doi-asserted-by": "publisher",
"first-page": "269",
"issue": "3",
"journal-title": "Cell Res",
"key": "3306_CR92",
"unstructured": "Wang M, Cao R, Zhang L et al (2020a) Remdesivir and chloroquine effectively inhibit the recently emerged novel coronavirus (2019-nCoV) in vitro. Cell Res 30(3):269–271. https://doi.org/10.1038/s41422-020-0282-0",
"volume": "30",
"year": "2020"
},
{
"DOI": "10.1016/s0140-6736(20)31022-9",
"author": "Y Wang",
"doi-asserted-by": "publisher",
"first-page": "1569",
"issue": "10236",
"journal-title": "Lancet",
"key": "3306_CR93",
"unstructured": "Wang Y, Zhang D, Du G et al (2020b) Remdesivir in adults with severe COVID-19: a randomised, double-blind, placebo-controlled, multicentre trial. Lancet 395(10236):1569–1578. https://doi.org/10.1016/s0140-6736(20)31022-9",
"volume": "395",
"year": "2020"
},
{
"DOI": "10.1007/s11626-010-9368-1",
"author": "SJ Watkins",
"doi-asserted-by": "publisher",
"first-page": "125",
"issue": "2",
"journal-title": "In Vitro Cell Dev Biol Anim",
"key": "3306_CR94",
"unstructured": "Watkins SJ, Borthwick GM, Arthur HM (2011) The H9C2 cell line and primary neonatal cardiomyocyte cells show similar hypertrophic responses in vitro. In Vitro Cell Dev Biol Anim 47(2):125–131. https://doi.org/10.1007/s11626-010-9368-1",
"volume": "47",
"year": "2011"
},
{
"DOI": "10.1136/sti.77.3.158",
"author": "AJ White",
"doi-asserted-by": "publisher",
"first-page": "158",
"issue": "3",
"journal-title": "Sex Transm Infect",
"key": "3306_CR95",
"unstructured": "White AJ (2001) Mitochondrial toxicity and HIV therapy. Sex Transm Infect 77(3):158–173. https://doi.org/10.1136/sti.77.3.158",
"volume": "77",
"year": "2001"
},
{
"DOI": "10.1152/ajprenal.90405.2008",
"author": "M Wieser",
"doi-asserted-by": "publisher",
"first-page": "F1365",
"issue": "5",
"journal-title": "Am J Physiol Renal Physiol",
"key": "3306_CR96",
"unstructured": "Wieser M, Stadler G, Jennings P et al (2008) hTERT alone immortalizes epithelial cells of renal proximal tubules without changing their functional characteristics. Am J Physiol Renal Physiol 295(5):F1365–F1375. https://doi.org/10.1152/ajprenal.90405.2008",
"volume": "295",
"year": "2008"
},
{
"DOI": "10.1016/j.apsb.2021.03.028",
"author": "J Xie",
"doi-asserted-by": "publisher",
"journal-title": "APSB J",
"key": "3306_CR97",
"unstructured": "Xie J, Wang Z (2021) Can remdesivir and its parent nucleoside GS-441524 be potential oral drugs? An in vitro and in vivo DMPK assessment. APSB J. https://doi.org/10.1016/j.apsb.2021.03.028",
"year": "2021"
},
{
"DOI": "10.1128/aac.02237-20",
"author": "Y Xu",
"doi-asserted-by": "publisher",
"journal-title": "Antimicrob Agents Chemother",
"key": "3306_CR98",
"unstructured": "Xu Y, Barauskas O, Kim C et al (2020) Off-target in vitro profiling demonstrates that remdesivir is a highly selective antiviral agent. Antimicrob Agents Chemother. https://doi.org/10.1128/aac.02237-20",
"year": "2020"
},
{
"DOI": "10.1021/acsmedchemlett.0c00316",
"author": "VC Yan",
"doi-asserted-by": "publisher",
"first-page": "1361",
"issue": "7",
"journal-title": "ACS Med Chem Lett",
"key": "3306_CR99",
"unstructured": "Yan VC, Muller FL (2020) Advantages of the parent nucleoside GS-441524 over remdesivir for Covid-19 treatment. ACS Med Chem Lett 11(7):1361–1366. https://doi.org/10.1021/acsmedchemlett.0c00316",
"volume": "11",
"year": "2020"
},
{
"DOI": "10.1093/toxsci/kfab079",
"author": "S Yanagida",
"doi-asserted-by": "publisher",
"first-page": "227",
"issue": "1",
"journal-title": "Toxicol Sci",
"key": "3306_CR100",
"unstructured": "Yanagida S, Satsuka A, Hayashi S, Ono A, Kanda Y (2021) Comprehensive cardiotoxicity assessment of COVID-19 treatments using human-induced pluripotent stem cell-derived cardiomyocytes. Toxicol Sci 183(1):227–239. https://doi.org/10.1093/toxsci/kfab079",
"volume": "183",
"year": "2021"
},
{
"DOI": "10.1002/jat.3611",
"author": "X Yang",
"doi-asserted-by": "publisher",
"first-page": "1166",
"issue": "9",
"journal-title": "J Appl Toxicol JAT",
"key": "3306_CR101",
"unstructured": "Yang X, Papoian T (2018) Moving beyond the comprehensive in vitro proarrhythmia assay: use of human-induced pluripotent stem cell-derived cardiomyocytes to assess contractile effects associated with drug-induced structural cardiotoxicity. J Appl Toxicol JAT 38(9):1166–1176. https://doi.org/10.1002/jat.3611",
"volume": "38",
"year": "2018"
},
{
"DOI": "10.3389/fmolb.2017.00074",
"author": "MJ Young",
"doi-asserted-by": "publisher",
"first-page": "74",
"journal-title": "Front Mol Biosci",
"key": "3306_CR102",
"unstructured": "Young MJ (2017) Off-target effects of drugs that disrupt human mitochondrial DNA maintenance. Front Mol Biosci 4:74. https://doi.org/10.3389/fmolb.2017.00074",
"volume": "4",
"year": "2017"
},
{
"DOI": "10.1172/jci120849",
"author": "B Zhou",
"doi-asserted-by": "publisher",
"first-page": "3716",
"issue": "9",
"journal-title": "J Clin Invest",
"key": "3306_CR103",
"unstructured": "Zhou B, Tian R (2018) Mitochondrial dysfunction in pathophysiology of heart failure. J Clin Invest 128(9):3716–3726. https://doi.org/10.1172/jci120849",
"volume": "128",
"year": "2018"
},
{
"DOI": "10.1016/j.ab.2017.07.009",
"author": "LD Zorova",
"doi-asserted-by": "publisher",
"first-page": "50",
"journal-title": "Anal Biochem",
"key": "3306_CR104",
"unstructured": "Zorova LD, Popkov VA, Plotnikov EY et al (2018) Mitochondrial membrane potential. Anal Biochem 552:50–59. https://doi.org/10.1016/j.ab.2017.07.009",
"volume": "552",
"year": "2018"
}
],
"reference-count": 106,
"references-count": 106,
"relation": {},
"resource": {
"primary": {
"URL": "https://link.springer.com/10.1007/s00204-022-03306-1"
}
},
"score": 1,
"short-title": [],
"source": "Crossref",
"subject": [],
"subtitle": [],
"title": "The potential of remdesivir to affect function, metabolism and proliferation of cardiac and kidney cells in vitro",
"type": "journal-article",
"update-policy": "https://doi.org/10.1007/springer_crossmark_policy",
"volume": "96"
}