SARS-CoV-2 spike protein causes synaptic dysfunction and p-tau and α-synuclein aggregation leading cognitive impairment: The protective role of metformin
et al., PLOS One, doi:10.1371/journal.pone.0336015, Nov 2025
Metformin for COVID-19
3rd treatment shown to reduce risk in
July 2020, now with p < 0.00000000001 from 111 studies.
Lower risk for mortality, ventilation, ICU, hospitalization, progression, recovery, and viral clearance.
No treatment is 100% effective. Protocols
combine treatments.
6,600+ studies for
220+ treatments. c19early.org
|
Animal study showing that the SARS-CoV-2 spike protein causes cognitive impairment in rats, with metformin providing protective effects.
Lee et al., 7 Nov 2025, Germany, peer-reviewed, 6 authors.
Contact: kohyoungho122@gmail.com.
SARS-CoV-2 spike protein causes synaptic dysfunction and p-tau and α-synuclein aggregation leading cognitive impairment: The protective role of metformin
PLOS One, doi:10.1371/journal.pone.0336015
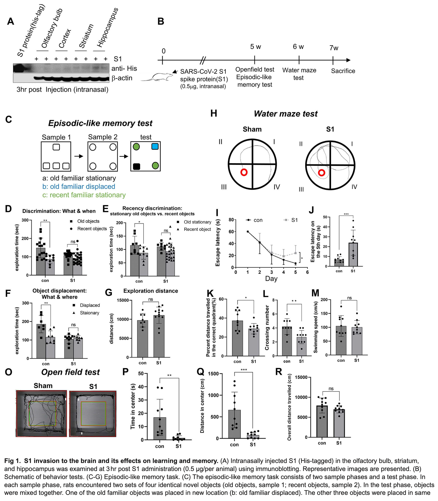
Patients recovering from post-coronavirus disease 2019 (COVID-19) often experience cognitive dysfunction, including difficulties with focusing, conversation, or memory issues, which can persist for weeks or even months after infection. Although the persistence of the SARS-CoV-2 spike protein has been reported in both the brain and serum, and is thought to potentially contribute to the long-term effects of SARS-CoV-2 infection on the brain, the underlying mechanisms leading to cognitive dysfunction remain unclear. This study investigates the molecular mechanisms by which the SARS-CoV-2 S1 protein (hereafter S1) induces cognitive impairment and explores the therapeutic potential of metformin in mitigating these effects. We demonstrate that intranasally administered S1 quickly entered the hippocampus and was associated with cognitive impairment by 6 weeks post-injection. Transcriptomic analysis of hippocampal tissue revealed early alterations in gene expression associated with synaptic function. We observed that the expression of hypoxia-responsive genes was also altered, suggesting the involvement of HIF-1α signaling. Further analysis confirmed that S1 stabilized the HIF-1α protein in a hypoxia-independent manner, and siRNA-mediated knockdown of HIF-1α restored synaptic gene expression, including GRIN2A, SHANK1, and JPH3. By 6 weeks post-injection, hippocampal neuronal loss was accompanied by the accumulation of phosphorylated tau (p-tau) and aggregated α-synuclein. Notably, treatment with metformin rescued synaptic gene expression and attenuated p-tau and α-synuclein aggregation. These findings suggest that S1 disrupts synaptic homeostasis and promotes neurodegenerative processes, and that metformin may serve as a potential therapeutic strategy to mitigate long-term cognitive sequelae of COVID-19.
(A-D ) Representative western blot images showing aggregated α-synuclein or monomers isolated from hippocampus, cortex, striatum, and olfactory bulb of control and S1-injected rats (6 weeks after injection). Blots were probed with anti-aggregated α-synuclein antibody (5G4, upper panels) and re-probed with anti α-synuclein antibody to detect the monomer (lower panels). Red arrowheads indicate monomeric α-synuclein (~15 kDa), while arrowheads at ~38 or ~62 kDa denote higher molecular weight species corresponding to oligomeric or aggregated forms. Dashed red lines demarcate lanes from control and S1-treated groups.
References
Ackermann, Verleden, Kuehnel, Haverich, Welte et al., Pulmonary vascular endothelialitis, thrombosis, and angiogenesis in Covid-19, N Engl J Med, doi:10.1056/NEJMoa2015432
Alim-Marvasti, Ciocca, Kuleindiren, Lin, Selim, Subjective brain fog: a four-dimensional characterization in 25,796 participants, Front Hum Neurosci, doi:10.3389/fnhum.2024.1409250
Apostolova, Babakchanian, Hwang, Green, Zlatev et al., Ventricular enlargement and its clinical correlates in the imaging cohort from the ADCS MCI donepezil/vitamin E study, Alzheimer Dis Assoc Disord, doi:10.1097/WAD.0b013e3182677b3d
Arias-Cavieres, Khuu, Nwakudu, Barnard, Dalgin et al., A HIF1a-dependent pro-oxidant state disrupts synaptic plasticity and impairs spatial memory in response to intermittent hypoxia, eNeuro
Bae, Jeong, Park, Kim, Bae et al., Sumoylation increases HIF-1alpha stability and its transcriptional activity, Biochem Biophys Res Commun, doi:10.1016/j.bbrc.2004.09.068
Bourgade, Frost, Dupuis, Witkowski, Laurent et al., Interaction mechanism between the HSV-1 glycoprotein B and the antimicrobial peptide amyloid-β, J Alzheimers Dis Rep, doi:10.3233/ADR-220061
Bowe, Xie, Al-Aly, Postacute sequelae of COVID-19 at 2 years, Nat Med
Bramante, Buse, Liebovitz, Nicklas, Puskarich et al., Outpatient treatment of COVID-19 and incidence of post-COVID-19 condition over 10 months (COVID-OUT): a multicentre, randomised, quadruple-blind, parallel-group, phase 3 trial, Lancet Infect Dis, doi:10.1016/S1473-3099(23)00299-2
Chang, Park, Lee, Choi, Koh, SARS-CoV-2 spike protein 1 causes aggregation of alpha-synuclein via microglia-induced inflammation and production of mitochondrial ROS: potential therapeutic applications of metformin, Biomedicines
Charlton, Whetstone, Fayinka, Read, Illum et al., Evaluation of direct transport pathways of glycine receptor antagonists and an angiotensin antagonist from the nasal cavity to the central nervous system in the rat model, Pharm Res, doi:10.1007/s11095-008-9550-2
Chen, Luo, Pu, Zhang, Zhao et al., Metformin attenuates diabetes-induced tau hyperphosphorylation in vitro and in vivo by enhancing autophagic clearance, Exp Neurol, doi:10.1016/j.expneurol.2018.09.008
Crouse, Grimes, Li, Might, Ovalle et al., Metformin use is associated with reduced mortality in a diverse population with COVID-19 and diabetes, Front Endocrinol, doi:10.3389/fendo.2020.600439
Danesh, Arroliga, Bourgeois, Boehm, Mcneal et al., Symptom clusters seen in adult COVID-19 recovery clinic care seekers, J Gen Intern Med
Davis, Assaf, Mccorkell, Wei, Low et al., Characterizing long COVID in an international cohort: 7 months of symptoms and their impact, EClinicalMedicine, doi:10.1016/j.eclinm.2021.101019
Dere, Huston, Souza Silva, Episodic-like memory in mice: simultaneous assessment of object, place and temporal order memory, Brain Res Brain Res Protoc, doi:10.1016/j.brainresprot.2005.08.001
Ding, Zhao, Long-term effects of SARS-CoV-2 infection on human brain and memory, Cell Death Discov, doi:10.1038/s41420-023-01512-z
Douaud, Lee, Alfaro-Almagro, Arthofer, Wang et al., SARS-CoV-2 is associated with changes in brain structure in UK Biobank, Nature, doi:10.1038/s41586-022-04569-5
Falcone, Salameh, Yi, Cordy, Mortell et al., Intranasal administration as a route for drug delivery to the brain: evidence for a unique pathway for albumin, J Pharmacol Exp Ther, doi:10.1124/jpet.114.216705
Fontes-Dantas, Fernandes, Gutman, Lima, Antonio et al., SARS-CoV-2 spike protein induces TLR4-mediated long-term cognitive dysfunction recapitulating post-COVID-19 syndrome in mice, Cell Rep, doi:10.1016/j.celrep.2023.112189
Gaser, Nenadic, Buchsbaum, Hazlett, Buchsbaum, Ventricular enlargement in schizophrenia related to volume reduction of the thalamus, striatum, and superior temporal cortex, Am J Psychiatry, doi:10.1176/appi.ajp.161.1.154
Guimarães, Farias, Santos, De Carvalho Fraga, Orsini et al., Metformin increases PDH and suppresses HIF-1α under hypoxic conditions and induces cell death in oral squamous cell carcinoma, Oncotarget, doi:10.18632/oncotarget.10842
Hsu, Wahlqvist, Lee, Tsai, Incidence of dementia is increased in type 2 diabetes and reduced by the use of sulfonylureas and metformin, J Alzheimers Dis, doi:10.3233/JAD-2011-101524
Hu, Huang, Yin, The cytokine storm and COVID-19, J Med Virol, doi:10.1002/jmv.26232
Huang, Sherman, Lempicki, Systematic and integrative analysis of large gene lists using DAVID bioinformatics resources, Nat Protoc, doi:10.1038/nprot.2008.211
Ibrahim, Ellakwa, SUMO pathway, blood coagulation and oxidative stress in SARS-CoV-2 infection, Biochem Biophys Rep, doi:10.1016/j.bbrep.2021.100938
Idrees, Kumar, SARS-CoV-2 spike protein interactions with amyloidogenic proteins: potential clues to neurodegeneration, Biochem Biophys Res Commun, doi:10.1016/j.bbrc.2021.03.100
Imfeld, Bodmer, Jick, Meier, Metformin, other antidiabetic drugs, and risk of Alzheimer's disease: a population-based case-control study, J Am Geriatr Soc, doi:10.1111/j.1532-5415.2012.03916.x
Jin, He, Ma, Zhuang, Wang et al., Suppression of ACE2 SUMOylation protects against SARS-CoV-2 infection through TOLLIP-mediated selective autophagy, Nat Commun, doi:10.1038/s41467-022-32957-y
Katila, Bhurtel, Shadfar, Srivastav, Neupane et al., Metformin lowers α-synuclein phosphorylation and upregulates neurotrophic factor in the MPTP mouse model of Parkinson's disease, Neuropharmacology, doi:10.1016/j.neuropharm.2017.08.015
Kim, Kim, Choi, Chun, Psychiatric adverse events following COVID-19 vaccination: a population-based cohort study in Seoul, South Korea, Mol Psychiatry, doi:10.1038/s41380-024-02627-0
Koenig, Mechanic-Hamilton, Xie, Combs, Cappola et al., Effects of the insulin sensitizer metformin in Alzheimer disease: pilot data from a randomized placebo-controlled crossover study, Alzheimer Dis Assoc Disord, doi:10.1097/WAD.0000000000000202
Konopaske, Lange, Coyle, Benes, Prefrontal cortical dendritic spine pathology in schizophrenia and bipolar disorder, JAMA Psychiatry, doi:10.1001/jamapsychiatry.2014.1582
Lee, Bae, Jeong, Kim, Kim, Hypoxia-inducible factor (HIF-1)alpha: its protein stability and biological functions, Exp Mol Med, doi:10.1038/emm.2004.1
Lee, Ko, Ju, Eltzschig, Hypoxia signaling in human diseases and therapeutic targets, Exp Mol Med, doi:10.1038/s12276-019-0235-1
Lee, Park, Lee, Lee, Han, Distinct localization of SAPK isoforms in neurons of adult mouse brain implies multiple signaling modes of SAPK pathway, Brain Res Mol Brain Res, doi:10.1016/s0169-328x(99)00136-9
Luo, Qiu, Liu, Liu, Zheng et al., Metformin treatment was associated with decreased mortality in COVID-19 patients with diabetes in a retrospective analysis, Am J Trop Med Hyg, doi:10.4269/ajtmh.20-0375
Matschke, Lütgehetmann, Hagel, Sperhake, Schröder et al., Neuropathology of patients with COVID-19 in Germany: a post-mortem case series, Lancet Neurol, doi:10.1016/S1474-4422(20)30308-2
Nestor, Rupsingh, Borrie, Smith, Accomazzi et al., Ventricular enlargement as a possible measure of Alzheimer's disease progression validated using the Alzheimer's disease neuroimaging initiative database, Brain, doi:10.1093/brain/awn146
Ng, Feng, Yap, Lee, Tan et al., Long-term metformin usage and cognitive function among older adults with diabetes, J Alzheimers Dis, doi:10.3233/JAD-131901
Oh, Cho, Barcelon, Kim, Hong et al., SARS-CoV-2 spike protein induces cognitive deficit and anxiety-like behavior in mouse via non-cell autonomous hippocampal neuronal death, Sci Rep, doi:10.1038/s41598-022-09410-7
Oh, Cho, Barcelon, Kim, Hong et al., SARS-CoV-2 spike protein induces cognitive deficit and anxiety-like behavior in mouse via non-cell autonomous hippocampal neuronal death, Sci Rep, doi:10.1038/s41598-022-09410-7
Ou, Kong, Sun, He, Zhang et al., Metformin treatment prevents amyloid plaque deposition and memory impairment in APP/PS1 mice, Brain Behav Immun, doi:10.1016/j.bbi.2017.12.009
Patterson, Francisco, Yogendra, Long, Pise et al., Persistence of SARS CoV-2 S1 protein in CD16+ monocytes in postacute sequelae of COVID-19 (PASC) up to 15 months post-infection, Front Immunol, doi:10.3389/fimmu.2021.746021
Premraj, Kannapadi, Briggs, Seal, Battaglini et al., Mid and long-term neurological and neuropsychiatric manifestations of post-COVID-19 syndrome: a meta-analysis, J Neurol Sci, doi:10.1016/j.jns.2022.120162
Rhea, Logsdon, Hansen, Williams, Reed et al., The S1 protein of SARS-CoV-2 crosses the blood-brain barrier in mice, Nat Neurosci, doi:10.1038/s41593-020-00771-8
Rong, Mai, Ebert, Kapoor, Puelles et al., Persistence of spike protein at the skull-meninges-brain axis may contribute to the neurological sequelae of COVID-19, Cell Host Microbe, doi:10.1016/j.chom.2024.11.007
Rotermund, Machetanz, Fitzgerald, The therapeutic potential of metformin in neurodegenerative diseases, Front Endocrinol, doi:10.3389/fendo.2018.00400
Rutkai, Mayer, Hellmers, Ning, Huang et al., Neuropathology and virus in brain of SARS-CoV-2 infected non-human primates, Nat Commun, doi:10.1038/s41467-022-29440-z
Salminen, AMPK signaling inhibits the differentiation of myofibroblasts: impact on age-related tissue fibrosis and degeneration, Biogerontology, doi:10.1007/s10522-023-10072-9
Semerdzhiev, Fakhree, Segers-Nolten, Blum, Claessens, Interactions between SARS-CoV-2 N-protein and α-synuclein accelerate amyloid formation, ACS Chem Neurosci, doi:10.1021/acschemneuro.1c00666
Soukup, Vanhauwaert, Verstreken, Parkinson's disease: convergence on synaptic homeostasis, EMBO J
Spires-Jones, Hyman, The intersection of amyloid beta and tau at synapses in Alzheimer's disease, Neuron, doi:10.1016/j.neuron.2014.05.004
Swank, Senussi, Manickas-Hill, Yu, Li et al., Persistent circulating severe acute respiratory syndrome coronavirus 2 spike is associated with post-acute coronavirus disease 2019 sequelae, Clin Infect Dis, doi:10.1093/cid/ciac722
Tannahill, Curtis, Adamik, Palsson-Mcdermott, Mcgettrick et al., Succinate is an inflammatory signal that induces IL-1β through HIF-1α, Nature, doi:10.1038/nature11986
Taquet, Geddes, Husain, Luciano, Harrison, 6-month neurological and psychiatric outcomes in 236 379 survivors of COVID-19: a retrospective cohort study using electronic health records, Lancet Psychiatry, doi:10.1016/S2215-0366(21)00084-5
Thaweethai, Jolley, Karlson, Levitan, Levy et al., Development of a definition of postacute sequelae of SARS-CoV-2 infection, JAMA, doi:10.1001/jama.2023.8823
Thorne, Pronk, Padmanabhan, Frey, Delivery of insulin-like growth factor-I to the rat brain and spinal cord along olfactory and trigeminal pathways following intranasal administration, Neuroscience, doi:10.1016/j.neuroscience.2004.05.029
Vanderheiden, Hill, Jiang, Deppen, Bamunuarachchi et al., Vaccination prevents IL-1β-mediated cognitive deficits after COVID-19, Res Sq
Vorhees, Williams, Morris water maze: procedures for assessing spatial and related forms of learning and memory, Nat Protoc, doi:10.1038/nprot.2006.116
Vázquez Pérez, Pescador, Pascual, Valverde, Metformin reduces macrophage HIF1α-dependent proinflammatory signaling to restore brown adipocyte function in vitro
Who, WHO coronavirus (COVID-19) dashboard
Woerman, Watts, Aoyagi, Giles, Middleton et al., α-synuclein: multiple system atrophy prions, Cold Spring Harb Perspect Med, doi:10.1101/cshperspect.a024588
Zhou, Chen, Yi, Deng, Liu et al., Metformin suppresses hypoxia-induced stabilization of HIF-1α through reprogramming of oxygen metabolism in hepatocellular carcinoma, Oncotarget, doi:10.18632/oncotarget.6418
DOI record:
{
"DOI": "10.1371/journal.pone.0336015",
"ISSN": [
"1932-6203"
],
"URL": "http://dx.doi.org/10.1371/journal.pone.0336015",
"abstract": "<jats:p>Patients recovering from post-coronavirus disease 2019 (COVID-19) often experience cognitive dysfunction, including difficulties with focusing, conversation, or memory issues, which can persist for weeks or even months after infection. Although the persistence of the SARS-CoV-2 spike protein has been reported in both the brain and serum, and is thought to potentially contribute to the long-term effects of SARS-CoV-2 infection on the brain, the underlying mechanisms leading to cognitive dysfunction remain unclear. This study investigates the molecular mechanisms by which the SARS-CoV-2 S1 protein (hereafter S1) induces cognitive impairment and explores the therapeutic potential of metformin in mitigating these effects. We demonstrate that intranasally administered S1 quickly entered the hippocampus and was associated with cognitive impairment by 6 weeks post-injection. Transcriptomic analysis of hippocampal tissue revealed early alterations in gene expression associated with synaptic function. We observed that the expression of hypoxia-responsive genes was also altered, suggesting the involvement of HIF-1α signaling. Further analysis confirmed that S1 stabilized the HIF-1α protein in a hypoxia-independent manner, and siRNA-mediated knockdown of HIF-1α restored synaptic gene expression, including GRIN2A, SHANK1, and JPH3. By 6 weeks post-injection, hippocampal neuronal loss was accompanied by the accumulation of phosphorylated tau (p-tau) and aggregated α-synuclein. Notably, treatment with metformin rescued synaptic gene expression and attenuated p-tau and α-synuclein aggregation. These findings suggest that S1 disrupts synaptic homeostasis and promotes neurodegenerative processes, and that metformin may serve as a potential therapeutic strategy to mitigate long-term cognitive sequelae of COVID-19.</jats:p>",
"author": [
{
"ORCID": "https://orcid.org/0000-0002-8633-6124",
"affiliation": [],
"authenticated-orcid": true,
"family": "Lee",
"given": "Hye-Kyung",
"sequence": "first"
},
{
"affiliation": [],
"family": "Choi",
"given": "Ji Young",
"sequence": "additional"
},
{
"affiliation": [],
"family": "Park",
"given": "Jung Hyun",
"sequence": "additional"
},
{
"affiliation": [],
"family": "Chang",
"given": "Moon Han",
"sequence": "additional"
},
{
"affiliation": [],
"family": "Park",
"given": "Jung Ho",
"sequence": "additional"
},
{
"ORCID": "https://orcid.org/0000-0001-9934-5321",
"affiliation": [],
"authenticated-orcid": true,
"family": "Koh",
"given": "Young Ho",
"sequence": "additional"
}
],
"container-title": "PLOS One",
"container-title-short": "PLoS One",
"content-domain": {
"crossmark-restriction": false,
"domain": [
"www.plosone.org"
]
},
"created": {
"date-parts": [
[
2025,
11,
7
]
],
"date-time": "2025-11-07T18:43:49Z",
"timestamp": 1762541029000
},
"deposited": {
"date-parts": [
[
2025,
11,
7
]
],
"date-time": "2025-11-07T18:43:58Z",
"timestamp": 1762541038000
},
"editor": [
{
"affiliation": [],
"family": "Anand",
"given": "Nikhilesh",
"sequence": "first"
}
],
"funder": [
{
"DOI": "10.13039/501100003653",
"award": [
"2020-NI-024-02"
],
"award-info": [
{
"award-number": [
"2020-NI-024-02"
]
}
],
"doi-asserted-by": "publisher",
"id": [
{
"asserted-by": "publisher",
"id": "10.13039/501100003653",
"id-type": "DOI"
}
],
"name": "Korea National Institute of Health"
},
{
"DOI": "10.13039/501100003653",
"award": [
"2023-NS-002-02"
],
"award-info": [
{
"award-number": [
"2023-NS-002-02"
]
}
],
"doi-asserted-by": "publisher",
"id": [
{
"asserted-by": "publisher",
"id": "10.13039/501100003653",
"id-type": "DOI"
}
],
"name": "Korea National Institute of Health"
}
],
"indexed": {
"date-parts": [
[
2025,
12,
18
]
],
"date-time": "2025-12-18T14:30:11Z",
"timestamp": 1766068211554,
"version": "build-2065373602"
},
"is-referenced-by-count": 1,
"issue": "11",
"issued": {
"date-parts": [
[
2025,
11,
7
]
]
},
"journal-issue": {
"issue": "11",
"published-online": {
"date-parts": [
[
2025,
11,
7
]
]
}
},
"language": "en",
"license": [
{
"URL": "http://creativecommons.org/licenses/by/4.0/",
"content-version": "vor",
"delay-in-days": 0,
"start": {
"date-parts": [
[
2025,
11,
7
]
],
"date-time": "2025-11-07T00:00:00Z",
"timestamp": 1762473600000
}
}
],
"link": [
{
"URL": "https://dx.plos.org/10.1371/journal.pone.0336015",
"content-type": "unspecified",
"content-version": "vor",
"intended-application": "similarity-checking"
}
],
"member": "340",
"original-title": [],
"page": "e0336015",
"prefix": "10.1371",
"published": {
"date-parts": [
[
2025,
11,
7
]
]
},
"published-online": {
"date-parts": [
[
2025,
11,
7
]
]
},
"publisher": "Public Library of Science (PLoS)",
"reference": [
{
"key": "pone.0336015.ref001",
"unstructured": "WHO. WHO coronavirus (COVID-19) dashboard. [cited 2025 Jan 31]. Available from: https://data.who.int/"
},
{
"DOI": "10.1007/s11606-022-07908-4",
"article-title": "Symptom clusters seen in adult COVID-19 recovery clinic care seekers",
"author": "V Danesh",
"doi-asserted-by": "crossref",
"first-page": "442",
"issue": "2",
"journal-title": "J Gen Intern Med",
"key": "pone.0336015.ref002",
"volume": "38",
"year": "2023"
},
{
"DOI": "10.1016/j.eclinm.2021.101019",
"article-title": "Characterizing long COVID in an international cohort: 7 months of symptoms and their impact",
"author": "HE Davis",
"doi-asserted-by": "crossref",
"first-page": "101019",
"journal-title": "EClinicalMedicine",
"key": "pone.0336015.ref003",
"volume": "38",
"year": "2021"
},
{
"DOI": "10.1001/jama.2023.8823",
"article-title": "Development of a definition of postacute sequelae of SARS-CoV-2 infection",
"author": "T Thaweethai",
"doi-asserted-by": "crossref",
"first-page": "1934",
"issue": "22",
"journal-title": "JAMA",
"key": "pone.0336015.ref004",
"volume": "329",
"year": "2023"
},
{
"DOI": "10.1016/S2215-0366(21)00084-5",
"article-title": "6-month neurological and psychiatric outcomes in 236 379 survivors of COVID-19: a retrospective cohort study using electronic health records",
"author": "M Taquet",
"doi-asserted-by": "crossref",
"first-page": "416",
"issue": "5",
"journal-title": "Lancet Psychiatry",
"key": "pone.0336015.ref005",
"volume": "8",
"year": "2021"
},
{
"DOI": "10.1016/j.jns.2022.120162",
"article-title": "Mid and long-term neurological and neuropsychiatric manifestations of post-COVID-19 syndrome: a meta-analysis",
"author": "L Premraj",
"doi-asserted-by": "crossref",
"first-page": "120162",
"journal-title": "J Neurol Sci",
"key": "pone.0336015.ref006",
"volume": "434",
"year": "2022"
},
{
"DOI": "10.3389/fnhum.2024.1409250",
"article-title": "Subjective brain fog: a four-dimensional characterization in 25,796 participants",
"author": "A Alim-Marvasti",
"doi-asserted-by": "crossref",
"first-page": "1409250",
"journal-title": "Front Hum Neurosci",
"key": "pone.0336015.ref007",
"volume": "18",
"year": "2024"
},
{
"DOI": "10.1038/s41591-023-02521-2",
"article-title": "Postacute sequelae of COVID-19 at 2 years",
"author": "B Bowe",
"doi-asserted-by": "crossref",
"first-page": "2347",
"issue": "9",
"journal-title": "Nat Med",
"key": "pone.0336015.ref008",
"volume": "29",
"year": "2023"
},
{
"DOI": "10.1038/s41586-022-04569-5",
"article-title": "SARS-CoV-2 is associated with changes in brain structure in UK Biobank",
"author": "G Douaud",
"doi-asserted-by": "crossref",
"first-page": "697",
"issue": "7907",
"journal-title": "Nature",
"key": "pone.0336015.ref009",
"volume": "604",
"year": "2022"
},
{
"DOI": "10.1038/s41420-023-01512-z",
"article-title": "Long-term effects of SARS-CoV-2 infection on human brain and memory",
"author": "Q Ding",
"doi-asserted-by": "crossref",
"first-page": "196",
"issue": "1",
"journal-title": "Cell Death Discov",
"key": "pone.0336015.ref010",
"volume": "9",
"year": "2023"
},
{
"DOI": "10.1016/j.chom.2024.11.007",
"article-title": "Persistence of spike protein at the skull-meninges-brain axis may contribute to the neurological sequelae of COVID-19",
"author": "Z Rong",
"doi-asserted-by": "crossref",
"issue": "12",
"journal-title": "Cell Host Microbe",
"key": "pone.0336015.ref011",
"volume": "32",
"year": "2024"
},
{
"DOI": "10.3389/fimmu.2021.746021",
"article-title": "Persistence of SARS CoV-2 S1 protein in CD16+ monocytes in post-acute sequelae of COVID-19 (PASC) up to 15 months post-infection",
"author": "BK Patterson",
"doi-asserted-by": "crossref",
"first-page": "746021",
"journal-title": "Front Immunol",
"key": "pone.0336015.ref012",
"volume": "12",
"year": "2022"
},
{
"DOI": "10.1093/cid/ciac722",
"article-title": "Persistent circulating severe acute respiratory syndrome coronavirus 2 spike is associated with post-acute coronavirus disease 2019 sequelae",
"author": "Z Swank",
"doi-asserted-by": "crossref",
"issue": "3",
"journal-title": "Clin Infect Dis",
"key": "pone.0336015.ref013",
"volume": "76",
"year": "2023"
},
{
"DOI": "10.1016/j.celrep.2023.112189",
"article-title": "SARS-CoV-2 spike protein induces TLR4-mediated long-term cognitive dysfunction recapitulating post-COVID-19 syndrome in mice",
"author": "FL Fontes-Dantas",
"doi-asserted-by": "crossref",
"first-page": "112189",
"issue": "3",
"journal-title": "Cell Rep",
"key": "pone.0336015.ref014",
"volume": "42",
"year": "2023"
},
{
"DOI": "10.3233/ADR-220061",
"article-title": "Interaction mechanism between the HSV-1 glycoprotein B and the antimicrobial peptide amyloid-β",
"author": "K Bourgade",
"doi-asserted-by": "crossref",
"first-page": "599",
"issue": "1",
"journal-title": "J Alzheimers Dis Rep",
"key": "pone.0336015.ref015",
"volume": "6",
"year": "2022"
},
{
"DOI": "10.1016/j.bbrc.2021.03.100",
"article-title": "SARS-CoV-2 spike protein interactions with amyloidogenic proteins: potential clues to neurodegeneration",
"author": "D Idrees",
"doi-asserted-by": "crossref",
"first-page": "94",
"journal-title": "Biochem Biophys Res Commun",
"key": "pone.0336015.ref016",
"volume": "554",
"year": "2021"
},
{
"DOI": "10.1101/cshperspect.a024588",
"article-title": "α-synuclein: multiple system atrophy prions",
"author": "AL Woerman",
"doi-asserted-by": "crossref",
"issue": "7",
"journal-title": "Cold Spring Harb Perspect Med",
"key": "pone.0336015.ref017",
"volume": "8",
"year": "2018"
},
{
"DOI": "10.3390/biomedicines12061223",
"article-title": "SARS-CoV-2 spike protein 1 causes aggregation of alpha-synuclein via microglia-induced inflammation and production of mitochondrial ROS: potential therapeutic applications of metformin",
"author": "MH Chang",
"doi-asserted-by": "crossref",
"issue": "6",
"journal-title": "Biomedicines",
"key": "pone.0336015.ref018",
"volume": "12",
"year": "2024"
},
{
"DOI": "10.1016/j.neuroscience.2004.05.029",
"article-title": "Delivery of insulin-like growth factor-I to the rat brain and spinal cord along olfactory and trigeminal pathways following intranasal administration",
"author": "RG Thorne",
"doi-asserted-by": "crossref",
"first-page": "481",
"issue": "2",
"journal-title": "Neuroscience",
"key": "pone.0336015.ref019",
"volume": "127",
"year": "2004"
},
{
"DOI": "10.1016/j.brainresprot.2005.08.001",
"article-title": "Episodic-like memory in mice: simultaneous assessment of object, place and temporal order memory",
"author": "E Dere",
"doi-asserted-by": "crossref",
"first-page": "10",
"journal-title": "Brain Res Brain Res Protoc",
"key": "pone.0336015.ref020",
"volume": "16",
"year": "2005"
},
{
"DOI": "10.1038/nprot.2006.116",
"article-title": "Morris water maze: procedures for assessing spatial and related forms of learning and memory",
"author": "CV Vorhees",
"doi-asserted-by": "crossref",
"first-page": "848",
"issue": "2",
"journal-title": "Nat Protoc",
"key": "pone.0336015.ref021",
"volume": "1",
"year": "2006"
},
{
"DOI": "10.1016/S0169-328X(99)00136-9",
"article-title": "Distinct localization of SAPK isoforms in neurons of adult mouse brain implies multiple signaling modes of SAPK pathway",
"author": "JK Lee",
"doi-asserted-by": "crossref",
"first-page": "116",
"issue": "1",
"journal-title": "Brain Res Mol Brain Res",
"key": "pone.0336015.ref022",
"volume": "70",
"year": "1999"
},
{
"DOI": "10.1038/s41598-022-09410-7",
"article-title": "SARS-CoV-2 spike protein induces cognitive deficit and anxiety-like behavior in mouse via non-cell autonomous hippocampal neuronal death",
"author": "J Oh",
"doi-asserted-by": "crossref",
"first-page": "5496",
"issue": "1",
"journal-title": "Sci Rep",
"key": "pone.0336015.ref023",
"volume": "12",
"year": "2022"
},
{
"DOI": "10.1124/jpet.114.216705",
"article-title": "Intranasal administration as a route for drug delivery to the brain: evidence for a unique pathway for albumin",
"author": "JA Falcone",
"doi-asserted-by": "crossref",
"first-page": "54",
"issue": "1",
"journal-title": "J Pharmacol Exp Ther",
"key": "pone.0336015.ref024",
"volume": "351",
"year": "2014"
},
{
"DOI": "10.1007/s11095-008-9550-2",
"article-title": "Evaluation of direct transport pathways of glycine receptor antagonists and an angiotensin antagonist from the nasal cavity to the central nervous system in the rat model",
"author": "ST Charlton",
"doi-asserted-by": "crossref",
"first-page": "1531",
"issue": "7",
"journal-title": "Pharm Res",
"key": "pone.0336015.ref025",
"volume": "25",
"year": "2008"
},
{
"DOI": "10.1038/nprot.2008.211",
"article-title": "Systematic and integrative analysis of large gene lists using DAVID bioinformatics resources",
"author": "DW Huang",
"doi-asserted-by": "crossref",
"first-page": "44",
"issue": "1",
"journal-title": "Nat Protoc",
"key": "pone.0336015.ref026",
"volume": "4",
"year": "2009"
},
{
"DOI": "10.1523/ENEURO.0024-20.2020",
"article-title": "A HIF1a-dependent pro-oxidant state disrupts synaptic plasticity and impairs spatial memory in response to intermittent hypoxia",
"author": "A Arias-Cavieres",
"doi-asserted-by": "crossref",
"issue": "3",
"journal-title": "eNeuro",
"key": "pone.0336015.ref027",
"volume": "7",
"year": "2020"
},
{
"DOI": "10.1021/acschemneuro.1c00666",
"article-title": "Interactions between SARS-CoV-2 N-protein and α-synuclein accelerate amyloid formation",
"author": "SA Semerdzhiev",
"doi-asserted-by": "crossref",
"first-page": "143",
"issue": "1",
"journal-title": "ACS Chem Neurosci",
"key": "pone.0336015.ref028",
"volume": "13",
"year": "2022"
},
{
"DOI": "10.1093/brain/awn146",
"article-title": "Ventricular enlargement as a possible measure of Alzheimer’s disease progression validated using the Alzheimer’s disease neuroimaging initiative database",
"author": "SM Nestor",
"doi-asserted-by": "crossref",
"first-page": "2443",
"journal-title": "Brain",
"key": "pone.0336015.ref029",
"volume": "131",
"year": "2008"
},
{
"DOI": "10.1176/appi.ajp.161.1.154",
"article-title": "Ventricular enlargement in schizophrenia related to volume reduction of the thalamus, striatum, and superior temporal cortex",
"author": "C Gaser",
"doi-asserted-by": "crossref",
"first-page": "154",
"issue": "1",
"journal-title": "Am J Psychiatry",
"key": "pone.0336015.ref030",
"volume": "161",
"year": "2004"
},
{
"DOI": "10.1097/WAD.0b013e3182677b3d",
"article-title": "Ventricular enlargement and its clinical correlates in the imaging cohort from the ADCS MCI donepezil/vitamin E study",
"author": "LG Apostolova",
"doi-asserted-by": "crossref",
"first-page": "174",
"issue": "2",
"journal-title": "Alzheimer Dis Assoc Disord",
"key": "pone.0336015.ref031",
"volume": "27",
"year": "2013"
},
{
"DOI": "10.3389/fendo.2018.00400",
"article-title": "The therapeutic potential of metformin in neurodegenerative diseases",
"author": "C Rotermund",
"doi-asserted-by": "crossref",
"first-page": "400",
"journal-title": "Front Endocrinol (Lausanne)",
"key": "pone.0336015.ref032",
"volume": "9",
"year": "2018"
},
{
"DOI": "10.1016/j.bbi.2017.12.009",
"article-title": "Metformin treatment prevents amyloid plaque deposition and memory impairment in APP/PS1 mice",
"author": "Z Ou",
"doi-asserted-by": "crossref",
"first-page": "351",
"journal-title": "Brain Behav Immun",
"key": "pone.0336015.ref033",
"volume": "69",
"year": "2018"
},
{
"DOI": "10.1038/emm.2004.1",
"article-title": "Hypoxia-inducible factor (HIF-1)alpha: its protein stability and biological functions",
"author": "J-W Lee",
"doi-asserted-by": "crossref",
"first-page": "1",
"issue": "1",
"journal-title": "Exp Mol Med",
"key": "pone.0336015.ref034",
"volume": "36",
"year": "2004"
},
{
"DOI": "10.1038/s12276-019-0235-1",
"article-title": "Hypoxia signaling in human diseases and therapeutic targets",
"author": "JW Lee",
"doi-asserted-by": "crossref",
"first-page": "1",
"issue": "6",
"journal-title": "Exp Mol Med",
"key": "pone.0336015.ref035",
"volume": "51",
"year": "2019"
},
{
"DOI": "10.1016/j.bbrc.2004.09.068",
"article-title": "Sumoylation increases HIF-1alpha stability and its transcriptional activity",
"author": "S-H Bae",
"doi-asserted-by": "crossref",
"first-page": "394",
"issue": "1",
"journal-title": "Biochem Biophys Res Commun",
"key": "pone.0336015.ref036",
"volume": "324",
"year": "2004"
},
{
"article-title": "SUMO pathway, blood coagulation and oxidative stress in SARS-CoV-2 infection",
"author": "IH Ibrahim",
"first-page": "100938",
"journal-title": "Biochem Biophys Rep",
"key": "pone.0336015.ref037",
"volume": "26",
"year": "2021"
},
{
"DOI": "10.1038/s41593-020-00771-8",
"article-title": "The S1 protein of SARS-CoV-2 crosses the blood-brain barrier in mice",
"author": "EM Rhea",
"doi-asserted-by": "crossref",
"first-page": "368",
"issue": "3",
"journal-title": "Nat Neurosci",
"key": "pone.0336015.ref038",
"volume": "24",
"year": "2021"
},
{
"DOI": "10.1001/jamapsychiatry.2014.1582",
"article-title": "Prefrontal cortical dendritic spine pathology in schizophrenia and bipolar disorder",
"author": "GT Konopaske",
"doi-asserted-by": "crossref",
"first-page": "1323",
"issue": "12",
"journal-title": "JAMA Psychiatry",
"key": "pone.0336015.ref039",
"volume": "71",
"year": "2014"
},
{
"DOI": "10.1016/j.neuron.2014.05.004",
"article-title": "The intersection of amyloid beta and tau at synapses in Alzheimer’s disease",
"author": "TL Spires-Jones",
"doi-asserted-by": "crossref",
"first-page": "756",
"issue": "4",
"journal-title": "Neuron",
"key": "pone.0336015.ref040",
"volume": "82",
"year": "2014"
},
{
"DOI": "10.15252/embj.201898960",
"article-title": "Parkinson’s disease: convergence on synaptic homeostasis",
"author": "SF Soukup",
"doi-asserted-by": "crossref",
"issue": "18",
"journal-title": "EMBO J",
"key": "pone.0336015.ref041",
"volume": "37",
"year": "2018"
},
{
"DOI": "10.1038/s41467-022-29440-z",
"article-title": "Neuropathology and virus in brain of SARS-CoV-2 infected non-human primates",
"author": "I Rutkai",
"doi-asserted-by": "crossref",
"first-page": "1745",
"issue": "1",
"journal-title": "Nat Commun",
"key": "pone.0336015.ref042",
"volume": "13",
"year": "2022"
},
{
"DOI": "10.1038/s41467-022-32957-y",
"article-title": "Suppression of ACE2 SUMOylation protects against SARS-CoV-2 infection through TOLLIP-mediated selective autophagy",
"author": "S Jin",
"doi-asserted-by": "crossref",
"first-page": "5204",
"issue": "1",
"journal-title": "Nat Commun",
"key": "pone.0336015.ref043",
"volume": "13",
"year": "2022"
},
{
"DOI": "10.1038/nature11986",
"article-title": "Succinate is an inflammatory signal that induces IL-1β through HIF-1α",
"author": "GM Tannahill",
"doi-asserted-by": "crossref",
"first-page": "238",
"issue": "7444",
"journal-title": "Nature",
"key": "pone.0336015.ref044",
"volume": "496",
"year": "2013"
},
{
"DOI": "10.1002/jmv.26232",
"article-title": "The cytokine storm and COVID-19",
"author": "B Hu",
"doi-asserted-by": "crossref",
"first-page": "250",
"issue": "1",
"journal-title": "J Med Virol",
"key": "pone.0336015.ref045",
"volume": "93",
"year": "2021"
},
{
"DOI": "10.1056/NEJMoa2015432",
"article-title": "Pulmonary vascular endothelialitis, thrombosis, and angiogenesis in Covid-19",
"author": "M Ackermann",
"doi-asserted-by": "crossref",
"first-page": "120",
"issue": "2",
"journal-title": "N Engl J Med",
"key": "pone.0336015.ref046",
"volume": "383",
"year": "2020"
},
{
"DOI": "10.1016/S1474-4422(20)30308-2",
"article-title": "Neuropathology of patients with COVID-19 in Germany: a post-mortem case series",
"author": "J Matschke",
"doi-asserted-by": "crossref",
"first-page": "919",
"issue": "11",
"journal-title": "Lancet Neurol",
"key": "pone.0336015.ref047",
"volume": "19",
"year": "2020"
},
{
"DOI": "10.1097/WAD.0000000000000202",
"article-title": "Effects of the insulin sensitizer metformin in Alzheimer disease: pilot data from a randomized placebo-controlled crossover study",
"author": "AM Koenig",
"doi-asserted-by": "crossref",
"first-page": "107",
"issue": "2",
"journal-title": "Alzheimer Dis Assoc Disord",
"key": "pone.0336015.ref048",
"volume": "31",
"year": "2017"
},
{
"DOI": "10.3233/JAD-131901",
"article-title": "Long-term metformin usage and cognitive function among older adults with diabetes",
"author": "TP Ng",
"doi-asserted-by": "crossref",
"first-page": "61",
"issue": "1",
"journal-title": "J Alzheimers Dis",
"key": "pone.0336015.ref049",
"volume": "41",
"year": "2014"
},
{
"DOI": "10.1111/j.1532-5415.2012.03916.x",
"article-title": "Metformin, other antidiabetic drugs, and risk of Alzheimer’s disease: a population-based case-control study",
"author": "P Imfeld",
"doi-asserted-by": "crossref",
"first-page": "916",
"issue": "5",
"journal-title": "J Am Geriatr Soc",
"key": "pone.0336015.ref050",
"volume": "60",
"year": "2012"
},
{
"DOI": "10.3233/JAD-2011-101524",
"article-title": "Incidence of dementia is increased in type 2 diabetes and reduced by the use of sulfonylureas and metformin",
"author": "C-C Hsu",
"doi-asserted-by": "crossref",
"first-page": "485",
"issue": "3",
"journal-title": "J Alzheimers Dis",
"key": "pone.0336015.ref051",
"volume": "24",
"year": "2011"
},
{
"DOI": "10.1016/S1473-3099(23)00299-2",
"article-title": "Outpatient treatment of COVID-19 and incidence of post-COVID-19 condition over 10 months (COVID-OUT): a multicentre, randomised, quadruple-blind, parallel-group, phase 3 trial",
"author": "CT Bramante",
"doi-asserted-by": "crossref",
"first-page": "1119",
"issue": "10",
"journal-title": "Lancet Infect Dis",
"key": "pone.0336015.ref052",
"volume": "23",
"year": "2023"
},
{
"DOI": "10.3389/fendo.2020.600439",
"article-title": "Metformin use is associated with reduced mortality in a diverse population with COVID-19 and diabetes",
"author": "AB Crouse",
"doi-asserted-by": "crossref",
"first-page": "600439",
"journal-title": "Front Endocrinol (Lausanne)",
"key": "pone.0336015.ref053",
"volume": "11",
"year": "2021"
},
{
"DOI": "10.4269/ajtmh.20-0375",
"article-title": "Metformin treatment was associated with decreased mortality in COVID-19 patients with diabetes in a retrospective analysis",
"author": "P Luo",
"doi-asserted-by": "crossref",
"first-page": "69",
"issue": "1",
"journal-title": "Am J Trop Med Hyg",
"key": "pone.0336015.ref054",
"volume": "103",
"year": "2020"
},
{
"DOI": "10.1007/s10522-023-10072-9",
"article-title": "AMPK signaling inhibits the differentiation of myofibroblasts: impact on age-related tissue fibrosis and degeneration",
"author": "A Salminen",
"doi-asserted-by": "crossref",
"first-page": "83",
"issue": "1",
"journal-title": "Biogerontology",
"key": "pone.0336015.ref055",
"volume": "25",
"year": "2024"
},
{
"DOI": "10.18632/oncotarget.6418",
"article-title": "Metformin suppresses hypoxia-induced stabilization of HIF-1α through reprogramming of oxygen metabolism in hepatocellular carcinoma",
"author": "X Zhou",
"doi-asserted-by": "crossref",
"first-page": "873",
"issue": "1",
"journal-title": "Oncotarget",
"key": "pone.0336015.ref056",
"volume": "7",
"year": "2016"
},
{
"DOI": "10.18632/oncotarget.10842",
"article-title": "Metformin increases PDH and suppresses HIF-1α under hypoxic conditions and induces cell death in oral squamous cell carcinoma",
"author": "TA Guimarães",
"doi-asserted-by": "crossref",
"first-page": "55057",
"issue": "34",
"journal-title": "Oncotarget",
"key": "pone.0336015.ref057",
"volume": "7",
"year": "2016"
},
{
"DOI": "10.1016/j.redox.2021.102171",
"doi-asserted-by": "crossref",
"key": "pone.0336015.ref058",
"unstructured": "Vázquez Pérez P, Pescador N, Calle Pascual AL, Martínez Valverde ÁM. Metformin reduces macrophage HIF1α-dependent proinflammatory signaling to restore brown adipocyte function in vitro. 2021."
},
{
"DOI": "10.1016/j.neuropharm.2017.08.015",
"article-title": "Metformin lowers α-synuclein phosphorylation and upregulates neurotrophic factor in the MPTP mouse model of Parkinson’s disease",
"author": "N Katila",
"doi-asserted-by": "crossref",
"first-page": "396",
"journal-title": "Neuropharmacology",
"key": "pone.0336015.ref059",
"volume": "125",
"year": "2017"
},
{
"DOI": "10.1016/j.expneurol.2018.09.008",
"article-title": "Metformin attenuates diabetes-induced tau hyperphosphorylation in vitro and in vivo by enhancing autophagic clearance",
"author": "J-L Chen",
"doi-asserted-by": "crossref",
"first-page": "44",
"journal-title": "Exp Neurol",
"key": "pone.0336015.ref060",
"volume": "311",
"year": "2019"
},
{
"DOI": "10.1038/s41598-022-09410-7",
"article-title": "SARS-CoV-2 spike protein induces cognitive deficit and anxiety-like behavior in mouse via non-cell autonomous hippocampal neuronal death",
"author": "J Oh",
"doi-asserted-by": "crossref",
"first-page": "5496",
"issue": "1",
"journal-title": "Sci Rep",
"key": "pone.0336015.ref061",
"volume": "12",
"year": "2022"
},
{
"DOI": "10.1038/s41380-024-02627-0",
"article-title": "Psychiatric adverse events following COVID-19 vaccination: a population-based cohort study in Seoul, South Korea",
"author": "HJ Kim",
"doi-asserted-by": "crossref",
"first-page": "3635",
"issue": "11",
"journal-title": "Mol Psychiatry",
"key": "pone.0336015.ref062",
"volume": "29",
"year": "2024"
},
{
"article-title": "Vaccination prevents IL-1β-mediated cognitive deficits after COVID-19",
"author": "A Vanderheiden",
"journal-title": "Res Sq",
"key": "pone.0336015.ref063",
"year": "2023"
}
],
"reference-count": 63,
"references-count": 63,
"relation": {},
"resource": {
"primary": {
"URL": "https://dx.plos.org/10.1371/journal.pone.0336015"
}
},
"score": 1,
"short-title": [],
"source": "Crossref",
"subject": [],
"subtitle": [],
"title": "SARS-CoV-2 spike protein causes synaptic dysfunction and p-tau and α-synuclein aggregation leading cognitive impairment: The protective role of metformin",
"type": "journal-article",
"update-policy": "https://doi.org/10.1371/journal.pone.corrections_policy",
"volume": "20"
}
