Inducible CD147 up-regulation boosts extended SARS-CoV-2 infection triggering severe COVID-19 independent of ACE2

Wang et al., Signal Transduction and Targeted Therapy, doi:10.1038/s41392-025-02551-x, Feb 2026
Animal study showing that CD147 receptor blockade with meplazumab reduces SARS-CoV-2 infection and pathological lesions in rhesus macaques and humanized CD147 mice. Authors demonstrate that SARS-CoV-2 infection induces CD147 up-regulation via aryl hydrocarbon receptor (AHR) activation, leading to extended viral infection independent of ACE2.
Wang et al., 3 Feb 2026, China, peer-reviewed, 30 authors. Contact: qinwj@fmmu.edu.cn, yzws-123@xjtu.edu.cn, lchen1@shu.edu.cn, hjbian@fmmu.edu.cn, znchen@fmmu.edu.cn, zhuping@fmmu.edu.cn.
Inducible CD147 up-regulation boosts extended SARS-CoV-2 infection triggering severe COVID-19 independent of ACE2
Ke Wang, Peng Lin, Ruo Chen, Qiang Huang, Yizhen Zhao, Lei Zhang, Yongxiang Zhao, Liping Zhong, Ke Xu, Linlin Bao, Youchun Wang, Chuan Qin, Guizhen Wu, Hai Zhang, Jiejie Geng, Zheng Zhang, Ding Wei, Xiaochun Chen, Hao Tang, Liu Yang, Xu Yang, Xiuxuan Sun, Rui Yao, Ye Zhao, Weijun Qin, Zhiwei Yang, Liang Chen, Huijie Bian, Zhi-Nan Chen, Ping Zhu
Signal Transduction and Targeted Therapy, doi:10.1038/s41392-025-02551-x
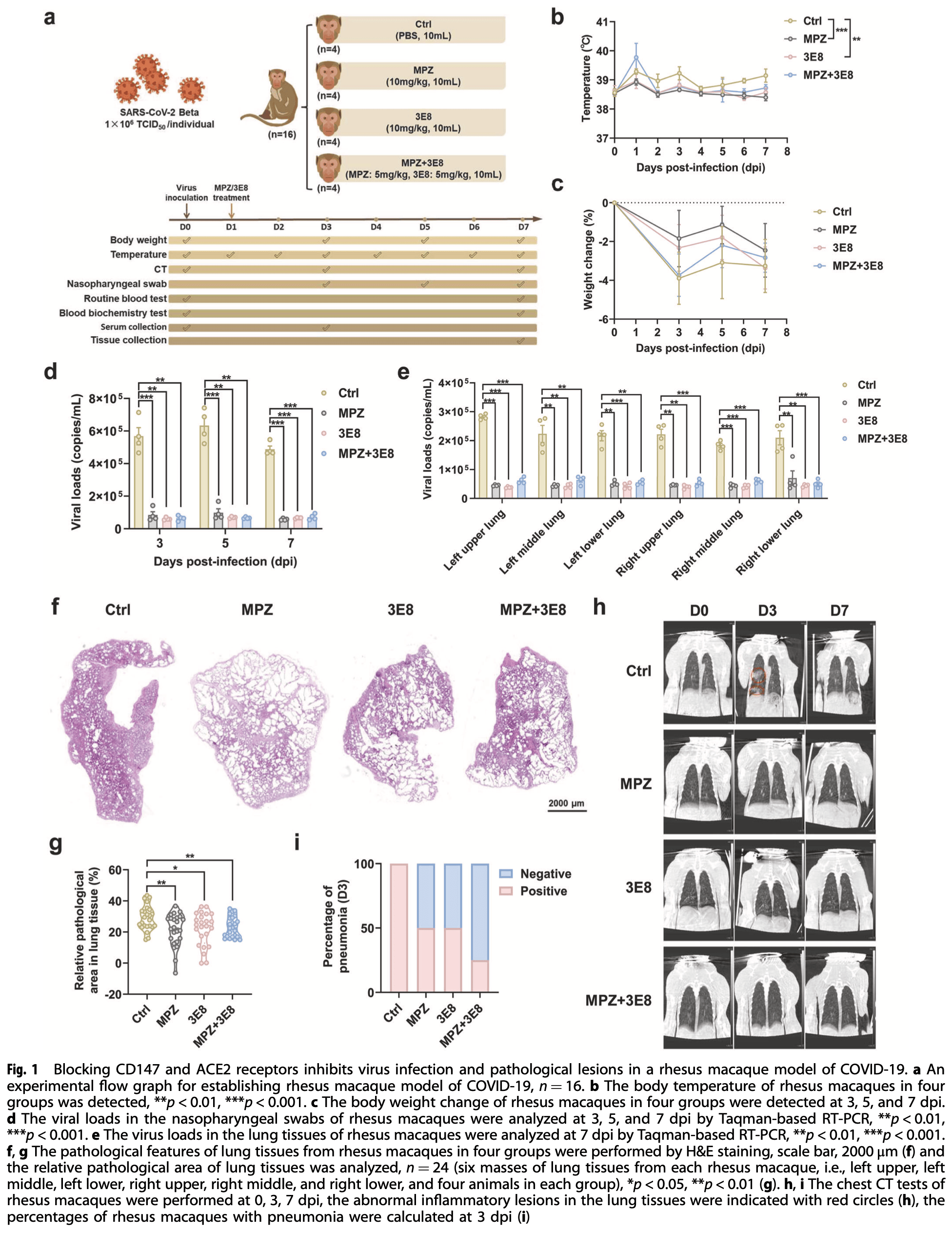
The high mortality caused by severe COVID-19 poses great challenges to the public health. However, the underlying pathogenesis of severe cases remains unclear. Here, we find that SARS-CoV-2 infection boosts CD147 inducible up-regulation in the lung tissues of virus-infected rhesus macaques coupled with down-regulated membrane-bound ACE2, which conduces to extended virus infection and severe pathological lesions. Specifically, SARS-CoV-2 infection enhances the expression of transcriptional factor aryl hydrocarbon receptor and facilitates its nucleus translocation, which causes CD147 gene transcription and its up-regulation in protein level, thereby leading to virus susceptibility of the hosts and extended virus infection. Meanwhile, SARS-CoV-2 infection triggers immune imbalance of lung tissues by promoting cell death of CD4 + T cells and B cells and mediating abnormal cell-cell communications, especially for M2 macrophages. Meplazumab, a humanized anti-CD147 antibody, effectively inhibits virus entry and cytokine level, and restores immune balance in the lung tissues of virus-infected rhesus macaque model. Importantly, we further present the cryo-EM structure of CD147-spike complex, and identify five pairs of functional residues for their interaction, which could be interrupted by Meplazumab via steric hindrance effect. Our findings provide direct evidence for CD147-SARS-CoV-2 spike interaction and uncover the pathogenesis of severe COVID-19 caused by CD147-mediated extended virus infection.
AUTHOR CONTRIBUTIONS P.Z., Z.-N.C., H.B., L.C., Z.Y., and W.Q. organized, designed, and supervised the overall project. K.W. and R.C. conducted the most of experiments and data analysis. P.L., Y.Z., L.Z., and Z.Y. prepared samples for the cryo-EM and conducted the data collection and structural analysis of CD147-spike complex. Q.H. and L.C. performed the data analysis of scRNA-seq and spatial transcriptomics. Y.Z., L.Zhong., L.B., C.Q., H.Z., and X.S. were responsible for the animal experiments of rhesus macaques and hCD147 mice. K.X. and G.W. conducted the authentic virus infection of cell experiments. Y.W. provided all of the SARS-CoV-2 pseudoviruses. J.G., Z.Z., and D.W. participated in data analysis and interpretation. X.C. and H.T. provided the anti-CD147 antibody, MPZ. L.Y. conducted the SPR assay. X.Y. performed the transmission electron microscope using the tissue samples. R.Y. and Y.Z. conducted the histological staining. K.W., P.L., R.C., Q.H., and Y.Z. wrote the initial manuscript. P.Z., Z.-N.C., H.B., L.C., Z.Y., and W.Q. provided important discussions and revised the manuscript. All authors have read and approved the research article. ADDITIONAL INFORMATION Supplementary information The online version contains supplementary material available at https://doi.org/10.1038/s41392-025-02551-x . Competing interests: X.C. is a founder and shareholder of Jiangsu Pacific Meinuoke Biopharmaceutical Co., Ltd., and H.T. is an employee of Jiangsu Pacific Meinuoke..
References
Alluli, Rijnbout, Eidelman, Baglole, Dynamic relationship between the aryl hydrocarbon receptor and long noncoding RNA balances cellular and toxicological responses, Biochem. Pharmacol
Anderson, Carbone, Mazzoccoli, Tryptophan Metabolites and Aryl Hydrocarbon Receptor in Severe Acute Respiratory Syndrome, Coronavirus-2 (SARS-CoV-2) Pathophysiology, Int. J. Mol. Sci
Andrews, Tropism of SARS-CoV-2 for human cortical astrocytes, Proc. Natl. Acad. Sci. USA
Baggen, TMEM106B is a receptor mediating ACE2-independent SARS-CoV-2 cell entry, Cell
Barton, Effects of common mutations in the SARS-CoV-2 Spike RBD and its ligand, the human ACE2 receptor on binding affinity and kinetics, Elife
Bian, Meplazumab in hospitalized adults with severe COVID-19 (DEFLECT): a multicenter, seamless phase 2/3, randomized, third-party doubleblind clinical trial, Signal Transduct. Target. Ther
Bian, Safety and efficacy of meplazumab in healthy volunteers and COVID-19 patients: a randomized phase 1 and an exploratory phase 2 trial, Signal Transduct. Target. Ther
Brunetti, SARS-CoV-2 uses CD4 to infect T helper lymphocytes, Elife
Cable, Robust decomposition of cell type mixtures in spatial transcriptomics, Nat. Biotechnol
Cantuti-Castelvetri, Neuropilin-1 facilitates SARS-CoV-2 cell entry and infectivity, Science
Chen, ACE2-targeting monoclonal antibody as potent and broadspectrum coronavirus blocker, Signal Transduct. Target. Ther
Chen, CD147 Facilitates the Pathogenesis of Psoriasis through Glycolysis and H3K9me3 Modification in Keratinocytes, Research
Daly, Neuropilin-1 is a host factor for SARS-CoV-2 infection, Science
Diamond, Kanneganti, Innate immunity: the first line of defense against SARS-CoV-2, Nat. Immunol
Fernandez-Leiro, Scheres, A pipeline approach to single-particle processing in RELION, Acta Crystallogr. Sect. D-Struct. Biol
Geng, CD147 antibody specifically and effectively inhibits infection and cytokine storm of SARS-CoV-2 and its variants delta, alpha, beta, and gamma, Signal Transduct. Target. Ther
Gentile, Early combination of sotrovimab with nirmatrelvir/ritonavir or remdesivir is associated with low rate of persisting SARS CoV-2 infection in immunocompromised outpatients with mild-to-moderate COVID-19: a prospective single-centre study, Ann. Med
Ghafari, Prevalence of persistent SARS-CoV-2 in a large community surveillance study, Nature
Gheblawi, Angiotensin-Converting Enzyme 2: SARS-CoV-2 Receptor and Regulator of the Renin-Angiotensin System: Celebrating the 20th Anniversary of the Discovery of ACE2, Circ. Res
Giovannoni, AHR signaling is induced by infection with coronaviruses, Nat. Commun
Greaney, Comprehensive mapping of mutations in the SARS-CoV-2 receptor-binding domain that affect recognition by polyclonal human plasma antibodies, Cell Host Microbe
Guo, A critical epitope in CD147 facilitates memory CD4( + ) T-cell hyperactivation in rheumatoid arthritis, Cell. Mol. Immunol
Hattab, Amer, Al-Alami, Bakhtiar, SARS-CoV-2 journey: from alpha variant to omicron and its sub-variants, Infection
He, ACE2 improves endothelial cell function and reduces acute lung injury by downregulating FAK expression, Int. Immunopharmacol
He, Near-atomic resolution visualization of human transcription promoter opening, Nature
Hoffmann, SARS-CoV-2 Cell Entry Depends on ACE2 and TMPRSS2 and Is Blocked by a Clinically Proven Protease Inhibitor, Cell
Huot, SARS-CoV-2 viral persistence in lung alveolar macrophages is controlled by IFN-gamma and NK cells, Nat. Immunol
Igaev, Kutzner, Bock, Vaiana, Grubmuller, Automated cryo-EM structure refinement using correlation-driven molecular dynamics, Elife
Karki, Synergism of TNF-alpha and IFN-gamma Triggers Inflammatory Cell Death, Tissue Damage, and Mortality in SARS-CoV-2 Infection and Cytokine Shock Syndromes, Cell
Lan, Structure of the SARS-CoV-2 spike receptor-binding domain bound to the ACE2 receptor, Nature
Li, Four Parallel Pathways in T4 Ligase-Catalyzed Repair of Nicked DNA with Diverse Bending Angles, Adv. Sci
Liu, Lineage-specific pathogenicity, immune evasion, and virological features of SARS-CoV-2 BA.2.86/JN.1 and EG.5, Nat. Commun
Lv, CD147 Sparks Atherosclerosis by Driving M1 Phenotype and Impairing Efferocytosis, Circ. Res
Machkovech, Persistent SARS-CoV-2 infection: significance and implications, Lancet Infect. Dis
Malireddi, Sharma, Kanneganti, Innate Immunity in Protection and Pathogenesis During Coronavirus Infections and COVID-19, Annu. Rev. Immunol
Maltezou, Association Between Upper Respiratory Tract Viral Load, Comorbidities, Disease Severity, and Outcome of Patients With SARS-CoV-2 Infection, J. Infect. Dis
Mcginnis, Murrow, Gartner, Doubletfinder, Doublet Detection in Single-Cell RNA Sequencing Data Using Artificial Nearest Neighbors, Cell Syst
Merad, Blish, Sallusto, Iwasaki, The immunology and immunopathology of COVID-19, Science
Moss, The T cell immune response against SARS-CoV-2, Nat. Immunol
Opitz, Holfelder, Prentzell, Trump, The complex biology of aryl hydrocarbon receptor activation in cancer and beyond, Biochem. Pharmacol
Oudit, Wang, Viveiros, Kellner, Penninger, Angiotensinconverting enzyme 2-at the heart of the COVID-19 pandemic, Cell
Pettersen, UCSF Chimera-a visualization system for exploratory research and analysis, J. Comput. Chem
Qin, Zhao, Mesenchymal stem cell therapy for acute respiratory distress syndrome: from basic to clinics, Protein Cell
Roederer, Ongoing evolution of SARS-CoV-2 drives escape from mRNA vaccine-induced humoral immunity, Cell Rep. Med
Sefik, Inflammasome activation in infected macrophages drives COVID-19 pathology, Nature
Seo, Kwon, Immune regulation through tryptophan metabolism, Exp. Mol. Med
Serapide, Lights and Shadows of Long COVID: Are Latent Infections the Real Hidden Enemy?, J. Clin. Med
Shakiba, Gemund, Beyer, Bonaguro, Lung T cell response in COVID-19, Front. Immunol
Sharma, Angiotensin-converting enzyme 2 and COVID-19 in cardiorenal diseases, Clin. Sci. (Lond)
Shi, Aryl hydrocarbon receptor is a proviral host factor and a candidate pan-SARS-CoV-2 therapeutic target, Sci. Adv
Shi, The inhibition of IL-2/IL-2R gives rise to CD8( + ) T cell and lymphocyte decrease through JAK1-STAT5 in critical patients with COVID-19 pneumonia, Cell Death Dis
Sievers, Cheng, Csiba, Meng, Gupta, SARS-CoV-2 and innate immunity: the good, the bad, and the "goldilocks, Cell. Mol. Immunol
Sigal, Neher, Lessells, The consequences of SARS-CoV-2 within-host persistence, Nat. Rev. Microbiol
Su, Cell-cell communication: new insights and clinical implications, Signal Transduct. Target. Ther
Sun, Luo, Liu, Wu, Chen, Immune damage mechanisms of COVID-19 and novel strategies in prevention and control of epidemic, Front. Immunol
Tian, HIF-1alpha promotes SARS-CoV-2 infection and aggravates inflammatory responses to COVID-19, Signal Transduct. Target. Ther
Torti, Giovannoni, Quintana, Garcia, The Aryl Hydrocarbon Receptor as a Modulator of Anti-viral Immunity, Front. Immunol
Trabuco, Villa, Mitra, Frank, Schulten, Flexible fitting of atomic structures into electron microscopy maps using molecular dynamics, Structure
Viermyr, High viral loads combined with inflammatory markers predict disease severity in hospitalized COVID-19 patients: Results from the NOR-Solidarity trial, J. Intern. Med
Wang, AXL is a candidate receptor for SARS-CoV-2 that promotes infection of pulmonary and bronchial epithelial cells, Cell Res
Wang, CD147-spike protein is a novel route for SARS-CoV-2 infection to host cells, Signal Transduct. Target. Ther
Wang, Dysregulation of ACE (Angiotensin-Converting Enzyme)-2 and Renin-Angiotensin Peptides in SARS-CoV-2 Mediated Mortality and End-Organ Injuries, Hypertension
Wang, End-Point Binding Free Energy Calculation with MM/PBSA and MM/GBSA: Strategies and Applications in Drug Design, Chem. Rev
Wei, HDL-scavenger receptor B type 1 facilitates SARS-CoV-2 entry, Nat. Metab
Wu, Interstitial macrophages are a focus of viral takeover and inflammation in COVID-19 initiation in human lung, J. Exp. Med
Xu, Role of aryl hydrocarbon receptors in infection and inflammation, Front. Immunol
Xun, Reconstruction of the tumor spatial microenvironment along the malignant-boundary-nonmalignant axis, Nat. Commun
Yang, Rao, Structural biology of SARS-CoV-2 and implications for therapeutic development, Nat. Rev. Microbiol
Zeng, Advancing Cancer Immunotherapy through Engineering New PD-L1 Degraders: A Comprehensive Study from Small Molecules to PD-L1-Specific Peptide-Drug Conjugates, J. Med. Chem
Zhang, Disrupting CD147-RAP2 interaction abrogates erythrocyte invasion by Plasmodium falciparum, Blood
Zhang, Gctf & Real-Time, determination and correction, J. Struct. Biol
Zhang, Immune responses in COVID-19 patients: Insights into cytokine storms and adaptive immunity kinetics, Heliyon
Zheng, MotionCor2: anisotropic correction of beam-induced motion for improved cryo-electron microscopy, Nat. Methods
Zheng, Viral load dynamics and disease severity in patients infected with SARS-CoV-2 in Zhejiang province, China, January-March 2020: retrospective cohort study, Bmj
Zhou, SARS-CoV-2 pseudovirus enters the host cells through spike protein-CD147 in an Arf6-dependent manner, Emerg. Microbes Infect
DOI record: { "DOI": "10.1038/s41392-025-02551-x", "ISSN": [ "2059-3635" ], "URL": "http://dx.doi.org/10.1038/s41392-025-02551-x", "abstract": "<jats:title>Abstract</jats:title>\n <jats:p>The high mortality caused by severe COVID-19 poses great challenges to the public health. However, the underlying pathogenesis of severe cases remains unclear. Here, we find that SARS-CoV-2 infection boosts CD147 inducible up-regulation in the lung tissues of virus-infected rhesus macaques coupled with down-regulated membrane-bound ACE2, which conduces to extended virus infection and severe pathological lesions. Specifically, SARS-CoV-2 infection enhances the expression of transcriptional factor aryl hydrocarbon receptor and facilitates its nucleus translocation, which causes CD147 gene transcription and its up-regulation in protein level, thereby leading to virus susceptibility of the hosts and extended virus infection. Meanwhile, SARS-CoV-2 infection triggers immune imbalance of lung tissues by promoting cell death of CD4 + T cells and B cells and mediating abnormal cell-cell communications, especially for M2 macrophages. Meplazumab, a humanized anti-CD147 antibody, effectively inhibits virus entry and cytokine level, and restores immune balance in the lung tissues of virus-infected rhesus macaque model. Importantly, we further present the cryo-EM structure of CD147-spike complex, and identify five pairs of functional residues for their interaction, which could be interrupted by Meplazumab via steric hindrance effect. Our findings provide direct evidence for CD147-SARS-CoV-2 spike interaction and uncover the pathogenesis of severe COVID-19 caused by CD147-mediated extended virus infection.</jats:p>", "alternative-id": [ "2551" ], "article-number": "42", "assertion": [ { "group": { "label": "Article History", "name": "ArticleHistory" }, "label": "Received", "name": "received", "order": 1, "value": "15 July 2025" }, { "group": { "label": "Article History", "name": "ArticleHistory" }, "label": "Revised", "name": "revised", "order": 2, "value": "24 November 2025" }, { "group": { "label": "Article History", "name": "ArticleHistory" }, "label": "Accepted", "name": "accepted", "order": 3, "value": "20 December 2025" }, { "group": { "label": "Article History", "name": "ArticleHistory" }, "label": "First Online", "name": "first_online", "order": 4, "value": "3 February 2026" }, { "group": { "label": "Competing interests", "name": "EthicsHeading" }, "name": "Ethics", "order": 1, "value": "X.C. is a founder and shareholder of Jiangsu Pacific Meinuoke Biopharmaceutical Co., Ltd., and H.T. is an employee of Jiangsu Pacific Meinuoke Biopharmaceutical Co., Ltd." } ], "author": [ { "ORCID": "https://orcid.org/0000-0001-8913-7115", "affiliation": [], "authenticated-orcid": false, "family": "Wang", "given": "Ke", "sequence": "first" }, { "affiliation": [], "family": "Lin", "given": "Peng", "sequence": "additional" }, { "affiliation": [], "family": "Chen", "given": "Ruo", "sequence": "additional" }, { "ORCID": "https://orcid.org/0009-0001-6471-4104", "affiliation": [], "authenticated-orcid": false, "family": "Huang", "given": "Qiang", "sequence": "additional" }, { "affiliation": [], "family": "Zhao", "given": "Yizhen", "sequence": "additional" }, { "ORCID": "https://orcid.org/0000-0002-4880-824X", "affiliation": [], "authenticated-orcid": false, "family": "Zhang", "given": "Lei", "sequence": "additional" }, { "affiliation": [], "family": "Zhao", "given": "Yongxiang", "sequence": "additional" }, { "affiliation": [], "family": "Zhong", "given": "Liping", "sequence": "additional" }, { "affiliation": [], "family": "Xu", "given": "Ke", "sequence": "additional" }, { "ORCID": "https://orcid.org/0000-0003-4869-3777", "affiliation": [], "authenticated-orcid": false, "family": "Bao", "given": "Linlin", "sequence": "additional" }, { "ORCID": "https://orcid.org/0000-0001-9769-5141", "affiliation": [], "authenticated-orcid": false, "family": "Wang", "given": "Youchun", "sequence": "additional" }, { "ORCID": "https://orcid.org/0000-0002-6261-1232", "affiliation": [], "authenticated-orcid": false, "family": "Qin", "given": "Chuan", "sequence": "additional" }, { "affiliation": [], "family": "Wu", "given": "Guizhen", "sequence": "additional" }, { "affiliation": [], "family": "Zhang", "given": "Hai", "sequence": "additional" }, { "affiliation": [], "family": "Geng", "given": "Jiejie", "sequence": "additional" }, { "affiliation": [], "family": "Zhang", "given": "Zheng", "sequence": "additional" }, { "affiliation": [], "family": "Wei", "given": "Ding", "sequence": "additional" }, { "affiliation": [], "family": "Chen", "given": "Xiaochun", "sequence": "additional" }, { "affiliation": [], "family": "Tang", "given": "Hao", "sequence": "additional" }, { "affiliation": [], "family": "Yang", "given": "Liu", "sequence": "additional" }, { "affiliation": [], "family": "Yang", "given": "Xu", "sequence": "additional" }, { "affiliation": [], "family": "Sun", "given": "Xiuxuan", "sequence": "additional" }, { "affiliation": [], "family": "Yao", "given": "Rui", "sequence": "additional" }, { "affiliation": [], "family": "Zhao", "given": "Ye", "sequence": "additional" }, { "affiliation": [], "family": "Qin", "given": "Weijun", "sequence": "additional" }, { "ORCID": "https://orcid.org/0000-0001-6969-8177", "affiliation": [], "authenticated-orcid": false, "family": "Yang", "given": "Zhiwei", "sequence": "additional" }, { "ORCID": "https://orcid.org/0000-0002-0440-0306", "affiliation": [], "authenticated-orcid": false, "family": "Chen", "given": "Liang", "sequence": "additional" }, { "ORCID": "https://orcid.org/0000-0003-4690-4622", "affiliation": [], "authenticated-orcid": false, "family": "Bian", "given": "Huijie", "sequence": "additional" }, { "affiliation": [], "family": "Chen", "given": "Zhi-Nan", "sequence": "additional" }, { "affiliation": [], "family": "Zhu", "given": "Ping", "sequence": "additional" } ], "container-title": "Signal Transduction and Targeted Therapy", "container-title-short": "Sig Transduct Target Ther", "content-domain": { "crossmark-restriction": false, "domain": [ "link.springer.com" ] }, "created": { "date-parts": [ [ 2026, 2, 3 ] ], "date-time": "2026-02-03T00:02:44Z", "timestamp": 1770076964000 }, "deposited": { "date-parts": [ [ 2026, 2, 3 ] ], "date-time": "2026-02-03T00:02:46Z", "timestamp": 1770076966000 }, "funder": [ { "name": "the Young Elite Scientist Sponsorship Program by cs" }, { "DOI": "10.13039/501100001809", "award": [ "82003645" ], "award-info": [ { "award-number": [ "82003645" ] } ], "doi-asserted-by": "publisher", "id": [ { "asserted-by": "publisher", "id": "10.13039/501100001809", "id-type": "DOI" } ], "name": "National Natural Science Foundation of China" }, { "DOI": "10.13039/501100001809", "award": [ "82293635" ], "award-info": [ { "award-number": [ "82293635" ] } ], "doi-asserted-by": "publisher", "id": [ { "asserted-by": "publisher", "id": "10.13039/501100001809", "id-type": "DOI" } ], "name": "National Natural Science Foundation of China" }, { "DOI": "10.13039/501100001809", "award": [ "92169211" ], "award-info": [ { "award-number": [ "92169211" ] } ], "doi-asserted-by": "publisher", "id": [ { "asserted-by": "publisher", "id": "10.13039/501100001809", "id-type": "DOI" } ], "name": "National Natural Science Foundation of China" }, { "name": "the Young Elite Scientist Sponsorship Program by cs" } ], "indexed": { "date-parts": [ [ 2026, 2, 3 ] ], "date-time": "2026-02-03T11:28:21Z", "timestamp": 1770118101303, "version": "3.49.0" }, "is-referenced-by-count": 0, "issue": "1", "issued": { "date-parts": [ [ 2026, 2, 3 ] ] }, "journal-issue": { "issue": "1", "published-online": { "date-parts": [ [ 2026, 12 ] ] } }, "language": "en", "license": [ { "URL": "https://creativecommons.org/licenses/by/4.0", "content-version": "tdm", "delay-in-days": 0, "start": { "date-parts": [ [ 2026, 2, 3 ] ], "date-time": "2026-02-03T00:00:00Z", "timestamp": 1770076800000 } }, { "URL": "https://creativecommons.org/licenses/by/4.0", "content-version": "vor", "delay-in-days": 0, "start": { "date-parts": [ [ 2026, 2, 3 ] ], "date-time": "2026-02-03T00:00:00Z", "timestamp": 1770076800000 } } ], "link": [ { "URL": "https://www.nature.com/articles/s41392-025-02551-x.pdf", "content-type": "application/pdf", "content-version": "vor", "intended-application": "text-mining" }, { "URL": "https://www.nature.com/articles/s41392-025-02551-x", "content-type": "text/html", "content-version": "vor", "intended-application": "text-mining" }, { "URL": "https://www.nature.com/articles/s41392-025-02551-x.pdf", "content-type": "application/pdf", "content-version": "vor", "intended-application": "similarity-checking" } ], "member": "297", "original-title": [], "prefix": "10.1038", "published": { "date-parts": [ [ 2026, 2, 3 ] ] }, "published-online": { "date-parts": [ [ 2026, 2, 3 ] ] }, "publisher": "Springer Science and Business Media LLC", "reference": [ { "DOI": "10.1007/s15010-024-02223-y", "author": "D Hattab", "doi-asserted-by": "publisher", "first-page": "767", "journal-title": "Infection.", "key": "2551_CR1", "unstructured": "Hattab, D., Amer, M., Al-Alami, Z. M. & Bakhtiar, A. SARS-CoV-2 journey: from alpha variant to omicron and its sub-variants. Infection. 52, 767–786 (2024).", "volume": "52", "year": "2024" }, { "DOI": "10.1016/j.xcrm.2024.101850", "author": "AL Roederer", "doi-asserted-by": "publisher", "first-page": "101850", "journal-title": "Cell Rep. Med.", "key": "2551_CR2", "unstructured": "Roederer, A. L. et al. Ongoing evolution of SARS-CoV-2 drives escape from mRNA vaccine-induced humoral immunity. Cell Rep. Med. 5, 101850 (2024).", "volume": "5", "year": "2024" }, { "DOI": "10.1126/science.abm8108", "author": "M Merad", "doi-asserted-by": "publisher", "first-page": "1122", "journal-title": "Science.", "key": "2551_CR3", "unstructured": "Merad, M., Blish, C. A., Sallusto, F. & Iwasaki, A. The immunology and immunopathology of COVID-19. Science. 375, 1122–1127 (2022).", "volume": "375", "year": "2022" }, { "DOI": "10.1080/07853890.2024.2439541", "author": "I Gentile", "doi-asserted-by": "publisher", "first-page": "2439541", "journal-title": "Ann. Med.", "key": "2551_CR4", "unstructured": "Gentile, I. et al. Early combination of sotrovimab with nirmatrelvir/ritonavir or remdesivir is associated with low rate of persisting SARS CoV-2 infection in immunocompromised outpatients with mild-to-moderate COVID-19: a prospective single-centre study. Ann. Med. 57, 2439541 (2025).", "volume": "57", "year": "2025" }, { "DOI": "10.1038/s41579-024-01125-y", "doi-asserted-by": "crossref", "key": "2551_CR5", "unstructured": "Sigal, A., Neher, R. A. & Lessells, R. J. The consequences of SARS-CoV-2 within-host persistence. Nat. Rev. Microbiol. (2024)." }, { "DOI": "10.1016/S1473-3099(23)00815-0", "author": "HM Machkovech", "doi-asserted-by": "publisher", "first-page": "e453", "journal-title": "Lancet Infect. Dis.", "key": "2551_CR6", "unstructured": "Machkovech, H. M. et al. Persistent SARS-CoV-2 infection: significance and implications. Lancet Infect. Dis. 24, e453–e462 (2024).", "volume": "24", "year": "2024" }, { "DOI": "10.1038/s41586-024-07029-4", "author": "M Ghafari", "doi-asserted-by": "publisher", "first-page": "1094", "journal-title": "Nature.", "key": "2551_CR7", "unstructured": "Ghafari, M. et al. Prevalence of persistent SARS-CoV-2 in a large community surveillance study. Nature. 626, 1094–1101 (2024).", "volume": "626", "year": "2024" }, { "DOI": "10.3390/jcm13237124", "author": "F Serapide", "doi-asserted-by": "publisher", "first-page": "7124", "journal-title": "J. Clin. Med.", "key": "2551_CR8", "unstructured": "Serapide, F. et al. Lights and Shadows of Long COVID: Are Latent Infections the Real Hidden Enemy?. J. Clin. Med. 13, 7124 (2024).", "volume": "13", "year": "2024" }, { "DOI": "10.1038/s41586-022-04802-1", "author": "E Sefik", "doi-asserted-by": "publisher", "first-page": "585", "journal-title": "Nature.", "key": "2551_CR9", "unstructured": "Sefik, E. et al. Inflammasome activation in infected macrophages drives COVID-19 pathology. Nature. 606, 585–593 (2022).", "volume": "606", "year": "2022" }, { "DOI": "10.1038/s41579-021-00630-8", "author": "H Yang", "doi-asserted-by": "publisher", "first-page": "685", "journal-title": "Nat. Rev. Microbiol.", "key": "2551_CR10", "unstructured": "Yang, H. & Rao, Z. Structural biology of SARS-CoV-2 and implications for therapeutic development. Nat. Rev. Microbiol. 19, 685–700 (2021).", "volume": "19", "year": "2021" }, { "DOI": "10.1093/infdis/jiaa804", "author": "HC Maltezou", "doi-asserted-by": "publisher", "first-page": "1132", "journal-title": "J. Infect. Dis.", "key": "2551_CR11", "unstructured": "Maltezou, H. C. et al. Association Between Upper Respiratory Tract Viral Load, Comorbidities, Disease Severity, and Outcome of Patients With SARS-CoV-2 Infection. J. Infect. Dis. 223, 1132–1138 (2021).", "volume": "223", "year": "2021" }, { "DOI": "10.1136/bmj.m1443", "author": "S Zheng", "doi-asserted-by": "publisher", "first-page": "m1443", "journal-title": "Bmj.", "key": "2551_CR12", "unstructured": "Zheng, S. et al. Viral load dynamics and disease severity in patients infected with SARS-CoV-2 in Zhejiang province, China, January-March 2020: retrospective cohort study. Bmj. 369, m1443 (2020).", "volume": "369", "year": "2020" }, { "DOI": "10.1111/joim.13820", "author": "H Viermyr", "doi-asserted-by": "publisher", "first-page": "249", "journal-title": "J. Intern. Med.", "key": "2551_CR13", "unstructured": "Viermyr, H. et al. High viral loads combined with inflammatory markers predict disease severity in hospitalized COVID-19 patients: Results from the NOR-Solidarity trial. J. Intern. Med. 296, 249–259 (2024).", "volume": "296", "year": "2024" }, { "DOI": "10.3389/fimmu.2023.1108716", "author": "MH Shakiba", "doi-asserted-by": "publisher", "first-page": "1108716", "journal-title": "Front. Immunol.", "key": "2551_CR14", "unstructured": "Shakiba, M. H., Gemund, I., Beyer, M. & Bonaguro, L. Lung T cell response in COVID-19. Front. Immunol. 14, 1108716 (2023).", "volume": "14", "year": "2023" }, { "DOI": "10.1038/s41590-021-01122-w", "author": "P Moss", "doi-asserted-by": "publisher", "first-page": "186", "journal-title": "Nat. Immunol.", "key": "2551_CR15", "unstructured": "Moss, P. The T cell immune response against SARS-CoV-2. Nat. Immunol. 23, 186–193 (2022).", "volume": "23", "year": "2022" }, { "DOI": "10.1007/s13238-020-00738-2", "author": "H Qin", "doi-asserted-by": "publisher", "first-page": "707", "journal-title": "Protein Cell", "key": "2551_CR16", "unstructured": "Qin, H. & Zhao, A. Mesenchymal stem cell therapy for acute respiratory distress syndrome: from basic to clinics. Protein Cell 11, 707–722 (2020).", "volume": "11", "year": "2020" }, { "DOI": "10.1146/annurev-immunol-083122-043545", "author": "R Malireddi", "doi-asserted-by": "publisher", "first-page": "615", "journal-title": "Annu. Rev. Immunol.", "key": "2551_CR17", "unstructured": "Malireddi, R., Sharma, B. R. & Kanneganti, T. D. Innate Immunity in Protection and Pathogenesis During Coronavirus Infections and COVID-19. Annu. Rev. Immunol. 42, 615–645 (2024).", "volume": "42", "year": "2024" }, { "DOI": "10.1016/j.cell.2020.11.025", "author": "R Karki", "doi-asserted-by": "publisher", "first-page": "149", "journal-title": "Cell.", "key": "2551_CR18", "unstructured": "Karki, R. et al. Synergism of TNF-alpha and IFN-gamma Triggers Inflammatory Cell Death, Tissue Damage, and Mortality in SARS-CoV-2 Infection and Cytokine Shock Syndromes. Cell. 184, 149–168 (2021).", "volume": "184", "year": "2021" }, { "DOI": "10.1038/s41392-021-00726-w", "author": "M Tian", "doi-asserted-by": "publisher", "first-page": "308", "journal-title": "Signal Transduct. Target. Ther.", "key": "2551_CR19", "unstructured": "Tian, M. et al. HIF-1alpha promotes SARS-CoV-2 infection and aggravates inflammatory responses to COVID-19. Signal Transduct. Target. Ther. 6, 308 (2021).", "volume": "6", "year": "2021" }, { "DOI": "10.1038/s41419-020-2636-4", "author": "H Shi", "doi-asserted-by": "publisher", "journal-title": "Cell Death Dis", "key": "2551_CR20", "unstructured": "Shi, H. et al. The inhibition of IL-2/IL-2R gives rise to CD8( + ) T cell and lymphocyte decrease through JAK1-STAT5 in critical patients with COVID-19 pneumonia. Cell Death Dis 11, 429 (2020).", "volume": "11", "year": "2020" }, { "DOI": "10.7554/eLife.84790", "author": "NS Brunetti", "doi-asserted-by": "publisher", "first-page": "e84790", "journal-title": "Elife.", "key": "2551_CR21", "unstructured": "Brunetti, N. S. et al. SARS-CoV-2 uses CD4 to infect T helper lymphocytes. Elife. 12, e84790 (2023).", "volume": "12", "year": "2023" }, { "DOI": "10.1038/s41392-021-00760-8", "author": "J Geng", "doi-asserted-by": "publisher", "first-page": "347", "journal-title": "Signal Transduct. Target. Ther.", "key": "2551_CR22", "unstructured": "Geng, J. et al. CD147 antibody specifically and effectively inhibits infection and cytokine storm of SARS-CoV-2 and its variants delta, alpha, beta, and gamma. Signal Transduct. Target. Ther. 6, 347 (2021).", "volume": "6", "year": "2021" }, { "DOI": "10.1126/science.abd2985", "author": "L Cantuti-Castelvetri", "doi-asserted-by": "publisher", "first-page": "856", "journal-title": "Science.", "key": "2551_CR23", "unstructured": "Cantuti-Castelvetri, L. et al. Neuropilin-1 facilitates SARS-CoV-2 cell entry and infectivity. Science. 370, 856–860 (2020).", "volume": "370", "year": "2020" }, { "DOI": "10.1126/science.abd3072", "author": "JL Daly", "doi-asserted-by": "publisher", "first-page": "861", "journal-title": "Science.", "key": "2551_CR24", "unstructured": "Daly, J. L. et al. Neuropilin-1 is a host factor for SARS-CoV-2 infection. Science. 370, 861–865 (2020).", "volume": "370", "year": "2020" }, { "DOI": "10.1038/s42255-020-00324-0", "author": "C Wei", "doi-asserted-by": "publisher", "first-page": "1391", "journal-title": "Nat. Metab.", "key": "2551_CR25", "unstructured": "Wei, C. et al. HDL-scavenger receptor B type 1 facilitates SARS-CoV-2 entry. Nat. Metab. 2, 1391–1400 (2020).", "volume": "2", "year": "2020" }, { "DOI": "10.1038/s41422-020-00460-y", "author": "S Wang", "doi-asserted-by": "publisher", "first-page": "126", "journal-title": "Cell Res", "key": "2551_CR26", "unstructured": "Wang, S. et al. AXL is a candidate receptor for SARS-CoV-2 that promotes infection of pulmonary and bronchial epithelial cells. Cell Res 31, 126–140 (2021).", "volume": "31", "year": "2021" }, { "DOI": "10.1016/j.cell.2020.02.052", "author": "M Hoffmann", "doi-asserted-by": "publisher", "first-page": "271", "journal-title": "Cell.", "key": "2551_CR27", "unstructured": "Hoffmann, M. et al. SARS-CoV-2 Cell Entry Depends on ACE2 and TMPRSS2 and Is Blocked by a Clinically Proven Protease Inhibitor. Cell. 181, 271–280 (2020).", "volume": "181", "year": "2020" }, { "DOI": "10.1038/s41467-024-53033-7", "author": "Y Liu", "doi-asserted-by": "publisher", "journal-title": "Nat. Commun.", "key": "2551_CR28", "unstructured": "Liu, Y. et al. Lineage-specific pathogenicity, immune evasion, and virological features of SARS-CoV-2 BA.2.86/JN.1 and EG.5.1/HK.3. Nat. Commun. 15, 8728 (2024).", "volume": "15", "year": "2024" }, { "DOI": "10.1161/CIRCRESAHA.120.317015", "author": "M Gheblawi", "doi-asserted-by": "publisher", "first-page": "1456", "journal-title": "Circ. Res.", "key": "2551_CR29", "unstructured": "Gheblawi, M. et al. Angiotensin-Converting Enzyme 2: SARS-CoV-2 Receptor and Regulator of the Renin-Angiotensin System: Celebrating the 20th Anniversary of the Discovery of ACE2. Circ. Res. 126, 1456–1474 (2020).", "volume": "126", "year": "2020" }, { "DOI": "10.1016/j.cell.2023.01.039", "author": "GY Oudit", "doi-asserted-by": "publisher", "first-page": "906", "journal-title": "Cell.", "key": "2551_CR30", "unstructured": "Oudit, G. Y., Wang, K., Viveiros, A., Kellner, M. J. & Penninger, J. M. Angiotensin-converting enzyme 2-at the heart of the COVID-19 pandemic. Cell. 186, 906–922 (2023).", "volume": "186", "year": "2023" }, { "DOI": "10.1042/CS20200482", "author": "RK Sharma", "doi-asserted-by": "publisher", "first-page": "1", "journal-title": "Clin. Sci. (Lond).", "key": "2551_CR31", "unstructured": "Sharma, R. K. et al. Angiotensin-converting enzyme 2 and COVID-19 in cardiorenal diseases. Clin. Sci. (Lond). 135, 1–17 (2021).", "volume": "135", "year": "2021" }, { "DOI": "10.1038/s41392-020-00426-x", "author": "K Wang", "doi-asserted-by": "publisher", "first-page": "283", "journal-title": "Signal Transduct. Target. Ther.", "key": "2551_CR32", "unstructured": "Wang, K. et al. CD147-spike protein is a novel route for SARS-CoV-2 infection to host cells. Signal Transduct. Target. Ther. 5, 283 (2020).", "volume": "5", "year": "2020" }, { "DOI": "10.1080/22221751.2022.2059403", "author": "YQ Zhou", "doi-asserted-by": "publisher", "first-page": "1135", "journal-title": "Emerg. Microbes Infect.", "key": "2551_CR33", "unstructured": "Zhou, Y. Q. et al. SARS-CoV-2 pseudovirus enters the host cells through spike protein-CD147 in an Arf6-dependent manner. Emerg. Microbes Infect. 11, 1135–1144 (2022).", "volume": "11", "year": "2022" }, { "DOI": "10.1073/pnas.2122236119", "author": "MG Andrews", "doi-asserted-by": "publisher", "first-page": "e2122236119", "journal-title": "Proc. Natl. Acad. Sci. USA", "key": "2551_CR34", "unstructured": "Andrews, M. G. et al. Tropism of SARS-CoV-2 for human cortical astrocytes. Proc. Natl. Acad. Sci. USA 119, e2122236119 (2022).", "volume": "119", "year": "2022" }, { "DOI": "10.34133/research.0167", "author": "C Chen", "doi-asserted-by": "publisher", "first-page": "167", "journal-title": "Research.", "key": "2551_CR35", "unstructured": "Chen, C. et al. CD147 Facilitates the Pathogenesis of Psoriasis through Glycolysis and H3K9me3 Modification in Keratinocytes. Research. 6, 167 (2023).", "volume": "6", "year": "2023" }, { "DOI": "10.1038/s41423-018-0012-4", "author": "N Guo", "doi-asserted-by": "publisher", "first-page": "568", "journal-title": "Cell. Mol. Immunol.", "key": "2551_CR36", "unstructured": "Guo, N. et al. A critical epitope in CD147 facilitates memory CD4( + ) T-cell hyper-activation in rheumatoid arthritis. Cell. Mol. Immunol. 16, 568–579 (2019).", "volume": "16", "year": "2019" }, { "DOI": "10.1161/CIRCRESAHA.123.323223", "author": "JJ Lv", "doi-asserted-by": "publisher", "first-page": "165", "journal-title": "Circ. Res.", "key": "2551_CR37", "unstructured": "Lv, J. J. et al. CD147 Sparks Atherosclerosis by Driving M1 Phenotype and Impairing Efferocytosis. Circ. Res. 134, 165–185 (2024).", "volume": "134", "year": "2024" }, { "DOI": "10.1038/s41392-021-00740-y", "author": "Y Chen", "doi-asserted-by": "publisher", "first-page": "315", "journal-title": "Signal Transduct. Target. Ther.", "key": "2551_CR38", "unstructured": "Chen, Y. et al. ACE2-targeting monoclonal antibody as potent and broad-spectrum coronavirus blocker. Signal Transduct. Target. Ther. 6, 315 (2021).", "volume": "6", "year": "2021" }, { "DOI": "10.3389/fimmu.2024.1367734", "author": "L Xu", "doi-asserted-by": "publisher", "first-page": "1367734", "journal-title": "Front. Immunol.", "key": "2551_CR39", "unstructured": "Xu, L. et al. Role of aryl hydrocarbon receptors in infection and inflammation. Front. Immunol. 15, 1367734 (2024).", "volume": "15", "year": "2024" }, { "DOI": "10.1126/sciadv.adf0211", "author": "J Shi", "doi-asserted-by": "publisher", "first-page": "eadf0211", "journal-title": "Sci. Adv.", "key": "2551_CR40", "unstructured": "Shi, J. et al. Aryl hydrocarbon receptor is a proviral host factor and a candidate pan-SARS-CoV-2 therapeutic target. Sci. Adv. 9, eadf0211 (2023).", "volume": "9", "year": "2023" }, { "DOI": "10.1038/s41467-021-25412-x", "author": "F Giovannoni", "doi-asserted-by": "publisher", "journal-title": "Nat. Commun.", "key": "2551_CR41", "unstructured": "Giovannoni, F. et al. AHR signaling is induced by infection with coronaviruses. Nat. Commun. 12, 5148 (2021).", "volume": "12", "year": "2021" }, { "DOI": "10.1016/j.bcp.2023.115798", "author": "CA Opitz", "doi-asserted-by": "publisher", "first-page": "115798", "journal-title": "Biochem. Pharmacol.", "key": "2551_CR42", "unstructured": "Opitz, C. A., Holfelder, P., Prentzell, M. T. & Trump, S. The complex biology of aryl hydrocarbon receptor activation in cancer and beyond. Biochem. Pharmacol. 216, 115798 (2023).", "volume": "216", "year": "2023" }, { "DOI": "10.3389/fimmu.2021.624293", "author": "MF Torti", "doi-asserted-by": "publisher", "first-page": "624293", "journal-title": "Front. Immunol.", "key": "2551_CR43", "unstructured": "Torti, M. F., Giovannoni, F., Quintana, F. J. & Garcia, C. C. The Aryl Hydrocarbon Receptor as a Modulator of Anti-viral Immunity. Front. Immunol. 12, 624293 (2021).", "volume": "12", "year": "2021" }, { "DOI": "10.3389/fimmu.2023.1130398", "author": "Y Sun", "doi-asserted-by": "publisher", "first-page": "1130398", "journal-title": "Front. Immunol.", "key": "2551_CR44", "unstructured": "Sun, Y., Luo, B., Liu, Y., Wu, Y. & Chen, Y. Immune damage mechanisms of COVID-19 and novel strategies in prevention and control of epidemic. Front. Immunol. 14, 1130398 (2023).", "volume": "14", "year": "2023" }, { "DOI": "10.1038/s41392-024-01888-z", "author": "J Su", "doi-asserted-by": "publisher", "first-page": "196", "journal-title": "Signal Transduct. Target. Ther.", "key": "2551_CR45", "unstructured": "Su, J. et al. Cell-cell communication: new insights and clinical implications. Signal Transduct. Target. Ther. 9, 196 (2024).", "volume": "9", "year": "2024" }, { "DOI": "10.1016/j.cell.2023.06.005", "author": "J Baggen", "doi-asserted-by": "publisher", "first-page": "3427", "journal-title": "Cell.", "key": "2551_CR46", "unstructured": "Baggen, J. et al. TMEM106B is a receptor mediating ACE2-independent SARS-CoV-2 cell entry. Cell. 186, 3427–3442 (2023).", "volume": "186", "year": "2023" }, { "DOI": "10.1182/blood-2017-08-802918", "author": "M Zhang", "doi-asserted-by": "publisher", "first-page": "1111", "journal-title": "Blood.", "key": "2551_CR47", "unstructured": "Zhang, M. et al. Disrupting CD147-RAP2 interaction abrogates erythrocyte invasion by Plasmodium falciparum. Blood. 131, 1111–1121 (2018).", "volume": "131", "year": "2018" }, { "DOI": "10.1038/s41392-023-01323-9", "author": "H Bian", "doi-asserted-by": "publisher", "first-page": "46", "journal-title": "Signal Transduct. Target. Ther.", "key": "2551_CR48", "unstructured": "Bian, H. et al. Meplazumab in hospitalized adults with severe COVID-19 (DEFLECT): a multicenter, seamless phase 2/3, randomized, third-party double-blind clinical trial. Signal Transduct. Target. Ther. 8, 46 (2023).", "volume": "8", "year": "2023" }, { "DOI": "10.1038/s41392-021-00603-6", "author": "H Bian", "doi-asserted-by": "publisher", "first-page": "194", "journal-title": "Signal Transduct. Target. Ther.", "key": "2551_CR49", "unstructured": "Bian, H. et al. Safety and efficacy of meplazumab in healthy volunteers and COVID-19 patients: a randomized phase 1 and an exploratory phase 2 trial. Signal Transduct. Target. Ther. 6, 194 (2021).", "volume": "6", "year": "2021" }, { "DOI": "10.1016/j.bcp.2023.115745", "author": "A Alluli", "doi-asserted-by": "publisher", "first-page": "115745", "journal-title": "Biochem. Pharmacol.", "key": "2551_CR50", "unstructured": "Alluli, A., Rijnbout, S. J. W., Eidelman, D. H. & Baglole, C. J. Dynamic relationship between the aryl hydrocarbon receptor and long noncoding RNA balances cellular and toxicological responses. Biochem. Pharmacol. 216, 115745 (2023).", "volume": "216", "year": "2023" }, { "DOI": "10.1038/s12276-023-01028-7", "author": "SK Seo", "doi-asserted-by": "publisher", "first-page": "1371", "journal-title": "Exp. Mol. Med.", "key": "2551_CR51", "unstructured": "Seo, S. K. & Kwon, B. Immune regulation through tryptophan metabolism. Exp. Mol. Med. 55, 1371–1379 (2023).", "volume": "55", "year": "2023" }, { "DOI": "10.3390/ijms22041597", "doi-asserted-by": "crossref", "key": "2551_CR52", "unstructured": "Anderson, G., Carbone, A. & Mazzoccoli, G. Tryptophan Metabolites and Aryl Hydrocarbon Receptor in Severe Acute Respiratory Syndrome, Coronavirus-2 (SARS-CoV-2) Pathophysiology. Int. J. Mol. Sci. 22, 1597 (2021)." }, { "DOI": "10.1016/j.intimp.2024.111535", "author": "Y He", "doi-asserted-by": "publisher", "first-page": "111535", "journal-title": "Int. Immunopharmacol.", "key": "2551_CR53", "unstructured": "He, Y. et al. ACE2 improves endothelial cell function and reduces acute lung injury by downregulating FAK expression. Int. Immunopharmacol. 128, 111535 (2024).", "volume": "128", "year": "2024" }, { "DOI": "10.1161/HYPERTENSIONAHA.121.18295", "author": "K Wang", "doi-asserted-by": "publisher", "first-page": "365", "journal-title": "Hypertension.", "key": "2551_CR54", "unstructured": "Wang, K. et al. Dysregulation of ACE (Angiotensin-Converting Enzyme)-2 and Renin-Angiotensin Peptides in SARS-CoV-2 Mediated Mortality and End-Organ Injuries. Hypertension. 79, 365–378 (2022).", "volume": "79", "year": "2022" }, { "DOI": "10.1038/s41590-021-01091-0", "author": "MS Diamond", "doi-asserted-by": "publisher", "first-page": "165", "journal-title": "Nat. Immunol.", "key": "2551_CR55", "unstructured": "Diamond, M. S. & Kanneganti, T. D. Innate immunity: the first line of defense against SARS-CoV-2. Nat. Immunol. 23, 165–176 (2022).", "volume": "23", "year": "2022" }, { "DOI": "10.1038/s41423-023-01104-y", "author": "BL Sievers", "doi-asserted-by": "publisher", "first-page": "171", "journal-title": "Cell. Mol. Immunol.", "key": "2551_CR56", "unstructured": "Sievers, B. L., Cheng, M., Csiba, K., Meng, B. & Gupta, R. K. SARS-CoV-2 and innate immunity: the good, the bad, and the “goldilocks”. Cell. Mol. Immunol. 21, 171–183 (2024).", "volume": "21", "year": "2024" }, { "DOI": "10.1016/j.heliyon.2024.e34577", "author": "J Zhang", "doi-asserted-by": "publisher", "first-page": "e34577", "journal-title": "Heliyon.", "key": "2551_CR57", "unstructured": "Zhang, J. Immune responses in COVID-19 patients: Insights into cytokine storms and adaptive immunity kinetics. Heliyon. 10, e34577 (2024).", "volume": "10", "year": "2024" }, { "DOI": "10.1084/jem.20232192", "doi-asserted-by": "crossref", "key": "2551_CR58", "unstructured": "Wu, T. T. et al. Interstitial macrophages are a focus of viral takeover and inflammation in COVID-19 initiation in human lung. J. Exp. Med. 221, e20232192 (2024)." }, { "DOI": "10.1038/s41590-023-01661-4", "author": "N Huot", "doi-asserted-by": "publisher", "first-page": "2068", "journal-title": "Nat. Immunol.", "key": "2551_CR59", "unstructured": "Huot, N. et al. SARS-CoV-2 viral persistence in lung alveolar macrophages is controlled by IFN-gamma and NK cells. Nat. Immunol. 24, 2068–2079 (2023).", "volume": "24", "year": "2023" }, { "DOI": "10.1038/s41586-020-2180-5", "author": "J Lan", "doi-asserted-by": "publisher", "first-page": "215", "journal-title": "Nature.", "key": "2551_CR60", "unstructured": "Lan, J. et al. Structure of the SARS-CoV-2 spike receptor-binding domain bound to the ACE2 receptor. Nature. 581, 215–220 (2020).", "volume": "581", "year": "2020" }, { "DOI": "10.7554/eLife.70658", "doi-asserted-by": "crossref", "key": "2551_CR61", "unstructured": "Barton, M. I. et al. Effects of common mutations in the SARS-CoV-2 Spike RBD and its ligand, the human ACE2 receptor on binding affinity and kinetics. Elife. 10, e70658 (2021)." }, { "DOI": "10.1016/j.chom.2021.02.003", "author": "AJ Greaney", "doi-asserted-by": "publisher", "first-page": "463", "journal-title": "Cell Host Microbe", "key": "2551_CR62", "unstructured": "Greaney, A. J. et al. Comprehensive mapping of mutations in the SARS-CoV-2 receptor-binding domain that affect recognition by polyclonal human plasma antibodies. Cell Host Microbe 29, 463–476 (2021).", "volume": "29", "year": "2021" }, { "DOI": "10.1107/S2059798316019276", "author": "R Fernandez-Leiro", "doi-asserted-by": "publisher", "first-page": "496", "journal-title": "Acta Crystallogr. Sect. D-Struct. Biol.", "key": "2551_CR63", "unstructured": "Fernandez-Leiro, R. & Scheres, S. H. W. A pipeline approach to single-particle processing in RELION. Acta Crystallogr. Sect. D-Struct. Biol. 73, 496–502 (2017).", "volume": "73", "year": "2017" }, { "DOI": "10.1038/nmeth.4193", "author": "SQ Zheng", "doi-asserted-by": "publisher", "first-page": "331", "journal-title": "Nat. Methods.", "key": "2551_CR64", "unstructured": "Zheng, S. Q. et al. MotionCor2: anisotropic correction of beam-induced motion for improved cryo-electron microscopy. Nat. Methods. 14, 331–332 (2017).", "volume": "14", "year": "2017" }, { "DOI": "10.1016/j.jsb.2015.11.003", "author": "K Zhang", "doi-asserted-by": "publisher", "first-page": "1", "journal-title": "J. Struct. Biol.", "key": "2551_CR65", "unstructured": "Zhang, K., Gctf & Real-time, C. T. F. determination and correction. J. Struct. Biol. 193, 1–12 (2016).", "volume": "193", "year": "2016" }, { "DOI": "10.1002/jcc.20084", "author": "EF Pettersen", "doi-asserted-by": "publisher", "first-page": "1605", "journal-title": "J. Comput. Chem.", "key": "2551_CR66", "unstructured": "Pettersen, E. F. et al. UCSF Chimera-a visualization system for exploratory research and analysis. J. Comput. Chem. 25, 1605–1612 (2004).", "volume": "25", "year": "2004" }, { "DOI": "10.1016/j.str.2008.03.005", "author": "LG Trabuco", "doi-asserted-by": "publisher", "first-page": "673", "journal-title": "Structure.", "key": "2551_CR67", "unstructured": "Trabuco, L. G., Villa, E., Mitra, K., Frank, J. & Schulten, K. Flexible fitting of atomic structures into electron microscopy maps using molecular dynamics. Structure. 16, 673–683 (2008).", "volume": "16", "year": "2008" }, { "DOI": "10.1038/nature17970", "author": "Y He", "doi-asserted-by": "publisher", "first-page": "359", "journal-title": "Nature.", "key": "2551_CR68", "unstructured": "He, Y. et al. Near-atomic resolution visualization of human transcription promoter opening. Nature. 533, 359–365 (2016).", "volume": "533", "year": "2016" }, { "DOI": "10.7554/eLife.43542", "author": "M Igaev", "doi-asserted-by": "publisher", "first-page": "e43542", "journal-title": "Elife", "key": "2551_CR69", "unstructured": "Igaev, M., Kutzner, C., Bock, L. V., Vaiana, A. C. & Grubmuller, H. Automated cryo-EM structure refinement using correlation-driven molecular dynamics. Elife 8, e43542 (2019).", "volume": "8", "year": "2019" }, { "DOI": "10.1002/advs.202401150", "author": "N Li", "doi-asserted-by": "publisher", "first-page": "e2401150", "journal-title": "Adv. Sci.", "key": "2551_CR70", "unstructured": "Li, N. et al. Four Parallel Pathways in T4 Ligase-Catalyzed Repair of Nicked DNA with Diverse Bending Angles. Adv. Sci. 11, e2401150 (2024).", "volume": "11", "year": "2024" }, { "DOI": "10.1021/acs.jmedchem.4c01652", "author": "Z Zeng", "doi-asserted-by": "publisher", "first-page": "19216", "journal-title": "J. Med. Chem.", "key": "2551_CR71", "unstructured": "Zeng, Z. et al. Advancing Cancer Immunotherapy through Engineering New PD-L1 Degraders: A Comprehensive Study from Small Molecules to PD-L1-Specific Peptide-Drug Conjugates. J. Med. Chem. 67, 19216–19233 (2024).", "volume": "67", "year": "2024" }, { "DOI": "10.1021/acs.chemrev.9b00055", "author": "E Wang", "doi-asserted-by": "publisher", "first-page": "9478", "journal-title": "Chem. Rev.", "key": "2551_CR72", "unstructured": "Wang, E. et al. End-Point Binding Free Energy Calculation with MM/PBSA and MM/GBSA: Strategies and Applications in Drug Design. Chem. Rev. 119, 9478–9508 (2019).", "volume": "119", "year": "2019" }, { "DOI": "10.1016/j.cels.2019.03.003", "author": "CS McGinnis", "doi-asserted-by": "publisher", "first-page": "329", "journal-title": "Cell Syst", "key": "2551_CR73", "unstructured": "McGinnis, C. S., Murrow, L. M. & Gartner, Z. J. DoubletFinder: Doublet Detection in Single-Cell RNA Sequencing Data Using Artificial Nearest Neighbors. Cell Syst 8, 329–337 (2019).", "volume": "8", "year": "2019" }, { "DOI": "10.1038/s41467-023-36560-7", "author": "Z Xun", "doi-asserted-by": "publisher", "journal-title": "Nat. Commun.", "key": "2551_CR74", "unstructured": "Xun, Z. et al. Reconstruction of the tumor spatial microenvironment along the malignant-boundary-nonmalignant axis. Nat. Commun. 14, 933 (2023).", "volume": "14", "year": "2023" }, { "DOI": "10.1038/s41587-021-00830-w", "author": "DM Cable", "doi-asserted-by": "publisher", "first-page": "517", "journal-title": "Nat. Biotechnol.", "key": "2551_CR75", "unstructured": "Cable, D. M. et al. Robust decomposition of cell type mixtures in spatial transcriptomics. Nat. Biotechnol. 40, 517–526 (2022).", "volume": "40", "year": "2022" } ], "reference-count": 75, "references-count": 75, "relation": {}, "resource": { "primary": { "URL": "https://www.nature.com/articles/s41392-025-02551-x" } }, "score": 1, "short-title": [], "source": "Crossref", "subject": [], "subtitle": [], "title": "Inducible CD147 up-regulation boosts extended SARS-CoV-2 infection triggering severe COVID-19 independent of ACE2", "type": "journal-article", "update-policy": "https://doi.org/10.1007/springer_crossmark_policy", "volume": "11" }
Please send us corrections, updates, or comments. c19early involves the extraction of 200,000+ datapoints from thousands of papers. Community updates help ensure high accuracy. Treatments and other interventions are complementary. All practical, effective, and safe means should be used based on risk/benefit analysis. No treatment or intervention is 100% available and effective for all current and future variants. We do not provide medical advice. Before taking any medication, consult a qualified physician who can provide personalized advice and details of risks and benefits based on your medical history and situation. IMA and WCH provide treatment protocols.
  or use drag and drop   
Submit