Analgesics
Antiandrogens
Antihistamines
Budesonide
Colchicine
Conv. Plasma
Curcumin
Fluvoxamine
Hydroxychlor..
Ivermectin
Lifestyle
Melatonin
Metformin
Minerals
Monoclonals
Mpro inhibitors
Naso/orophar..
Nigella Sativa
Nitazoxanide
PPIs
Quercetin
RdRp inhibitors
TMPRSS2 inh.
Thermotherapy
Vitamins
More

Other
Feedback
Home
 
next
study
previous
study
c19early.org COVID-19 treatment researchSelect treatment..Select..
Budesonide Meta
Colchicine Meta Nigella Sativa Meta
Conv. Plasma Meta Nitazoxanide Meta
Curcumin Meta PPIs Meta
Fluvoxamine Meta Quercetin Meta
Hydroxychlor.. Meta
Ivermectin Meta
Thermotherapy Meta
Melatonin Meta
Metformin Meta

 

Astroglia-mediated neuroinflammation as a putative mechanism of neurological outcomes in COVID-19? Insights from a Brazilian cohort

Segabinazi et al., Brain, Behavior, & Immunity - Health, doi:10.1016/j.bbih.2025.101115, Nov 2025
https://c19early.org/segabinazi.html
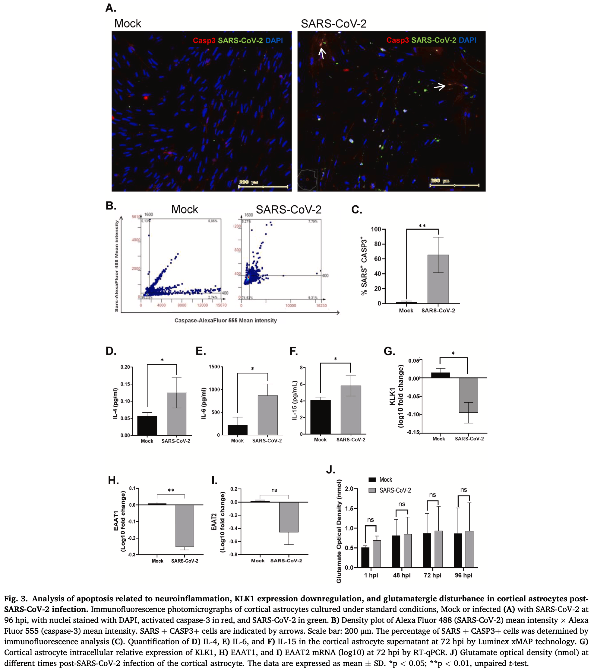
In vitro study showing that SARS-CoV-2 infection of human-induced pluripotent stem cell (hiPSC)-derived astrocytes promotes neuroinflammation, glutamatergic dysfunction, and apoptosis that may contribute to neurological symptoms in COVID-19. Authors also analyzed 162 COVID-19-positive patients from a Brazilian cohort and found headache (53.09%), brain fog (42.15%), and anosmia (38.72%) were the most common neurological symptoms.
Segabinazi et al., 30 Nov 2025, peer-reviewed, 18 authors. Contact: pminoprio@pasteur-sp.org.br, patriciacbbbraga@usp.br.
In vitro studies are an important part of preclinical research, however results may be very different in vivo.
Astroglia-mediated neuroinflammation as a putative mechanism of neurological outcomes in COVID-19? Insights from a Brazilian cohort
Ethiane Segabinazi, Fernando R Tocantins, Talita Glaser, Tamires Maglio, Nathalia C Oliveira, Andrelissa Gorete Castanha, Fabiele Baldino Russo, Paulo Emílio Corrêa Leite, Anita Brito, Camila Vieira Molina, Gabriela Prado Paludo, Raquel De Oliveira Souza, Simone Ravena Maia Alves, Marielton Dos Passos Cunha, Henning Ulrich, Edison Luiz Durigon, Paola Minoprio, Patricia C B Beltrão-Braga
Brain, Behavior, & Immunity - Health, doi:10.1016/j.bbih.2025.101115
NeuroCOVID-19 has emerged as a significant global health concern, presenting a wide spectrum of neurological manifestations, including headaches, brain fog and anosmia. While mounting evidence indicates that SARS-CoV-2 infection compromises central nervous system (CNS) function, the precise processes underlying these effects remain incompletely understood. Although neurons have been extensively studied, astrocytescritical regulators of brain homeostasis -have been largely overlooked in this context. In this study, we position astrocytes as central players in the neuropathological landscape of neuroCOVID-19, challenging their traditionally supportive role. We evaluated the frequent neurological symptoms in a Brazilian cohort of COVID-19 patients and investigated whether SARS-CoV-2 infection of cortical astrocytes induces neuroinflammation, glutamatergic imbalance, vasoregulatory disruption, and apoptosis as likely pathogenic processes. Among 162 COVID-19-positive patients, headache (53.09 %), brain fog (42.15 %), and anosmia (38.72 %) were the most commonly reported symptoms. Using human-induced pluripotent stem cell (hiPSC)-derived astrocytes, we found that SARS-CoV-2 infection promotes a pronounced pro-inflammatory response, evidenced by elevated levels of IL-6, IL-15, and IL-4 in the culture supernatant. Infected astrocytes also showed reduced mRNA expression of KLK1 and EAAT1, key genes involved in vasodilation and glutamate clearance, respectively. Additionally, a significant increase in cleaved caspase-3-positive cells indicated enhanced apoptosis. Overall, these findings demonstrate that SARS-CoV-2 disrupts astrocyte homeostatic functions, leading to neuroinflammation, excitatory neurotransmission dysregulation, and cell death that may, hypothetically, underlie the neurological sequelae of COVID-19. By reframing astrocytes as active protagonists, this study highlights their essential role in CNS vulnerability. It also suggests potential targets for the future investigation in the development of therapies against the neurological complications of COVID-19.
astrocytes and other glial populations. Such research is critical to mitigating the long-term neurological consequences of COVID-19 and reducing burden of post-COVID neurological disabilities. CRediT authorship contribution statement Ethiane Ethical statements The studies involving human participants were approved by the Human Research Ethics Committee of the Institute of Biomedical Sciences, of the University of São Paulo (#4.036.252). The human data presented here were obtained from the database of the project entitled "SARS-CoV-2 in the Metropolitan Region of São Paulo -Emergency Action" and the associated biorepository (#CAAE #3146620.6.0000.5467) maintained by the Institut Pasteur de São Paulo collected during the task force against COVID-19 (Cunha et al., 2021) . Declaration of competing interest We would like to declare that Henning Ulrich has an ongoing scientific advisory role with TissueGnostics (Vienna, Austria). The other authors of "Astroglia-Mediated Neuroinflammation as a Mechanism of Neurological Outcomes in COVID-19? Insights from a Brazilian Cohort" declare no conflict interest. Appendix A. Supplementary data Supplementary data to this article can be found online at https://doi. org/10.1016/j.bbih.2025.101115 .
References
Andersen, The glutamate/GABA-glutamine cycle: insights, updates, and advances, J. Neurochem, doi:10.1111/jnc.70029
Andrews, Mukhtar, Eze, Simoneau, Ross et al., Tropism of SARS-CoV-2 for human cortical astrocytes, Proc. Natl. Acad. Sci. U. S. A, doi:10.1073/pnas.2122236119
Araujo, Machado, Amgarten, Malta, De et al., SARS-CoV-2 Isolation from the First Reported Patients in Brazil and Establishment of a Coordinated Task Network, Mem Inst Oswaldo Cruz, doi:10.1590/0074-02760200342
Beltrão-Braga, Pignatari, Maiorka, Oliveira, Lizier et al., Feeder-free derivation of induced pluripotent stem cells from human immature dental pulp stem cells, Cell Transplant, doi:10.3727/096368911X566235
Biscetti, Cresta, Cupini, Calabresi, Sarchielli, The putative role of neuroinflammation in the complex pathophysiology of migraine: from bench to bedside, Neurobiol. Dis, doi:10.1016/j.nbd.2023.106072
Chan, Zhang, Yuan, Poon, Chan et al., Simulation of the clinical and pathological manifestations of coronavirus disease 2019 (COVID-19) in a golden Syrian hamster model: implications for disease pathogenesis and transmissibility, Clin. Infect. Dis, doi:10.1093/cid/ciaa325
Chao, Shen, Gao, Xia, Bledsoe et al., Tissue kallikrein in cardiovascular, cerebrovascular and renal diseases and skin wound healing, Biol. Chem, doi:10.1515/BC.2010.042
Cheng, Zhao, Xu, Zhang, Jia et al., The S2 subunit of QX-type infectious bronchitis coronavirus spike protein is an essential determinant of neurotropism, Viruses, doi:10.3390/v11100972
Conde, Quintana, Quintero, Ramos, Moscote, Neurotropism of SARS-CoV 2: mechanisms and manifestations, J. Neurol. Sci, doi:10.1016/j.jns.2020.116824
Cunha, Vilela, Molina, Acuña, Muxel et al., Atypical prolonged viral shedding with intra-host SARS-CoV-2 evolution in a mildly affected symptomatic patient, Front. Med, doi:10.3389/fmed.2021.760170
De Ceglia, Ledonne, Litvin, Specialized astrocytes mediate glutamatergic gliotransmission in the CNS, Nature, doi:10.1038/s41586-023-06502-w
De Oliveira, De Souza Angelo, Yamamoto, Carregari, Crunfli et al., SARS-CoV-2 infection impacts carbon metabolism and depends on glutamine for replication in Syrian hamster astrocytes, J. Neurochem, doi:10.1111/jnc.15679
Geng, Erlandson, Hornig, RECOVER consortium. 2024 update of the RECOVER-adult long COVID research index, JAMA, doi:10.1001/jama.2024.24184
Grisanti, Garbarino, Bellucci, Schenone, Candiani et al., Neurological long COVID in the outpatient clinic: is it so long?, Eur. J. Neurol, doi:10.1111/ene.16510
Horowitz, Pellerin, Zimmer, Guedj, Brain fog in long COVID: a glutamatergic hypothesis with astrocyte dysfunction accounting for brain PET glucose hypometabolism, Med. Hypotheses, doi:10.1016/j.mehy.2023.111186
Huang, Wang, Li, Ren, Zhao et al., Clinical features of patients infected with 2019 novel coronavirus in Wuhan, China, Lancet, doi:10.1016/S0140-6736(20)30183-5
Izrael, Molakandov, Revel, Slutsky, Sonnenfeld et al., Astrocytes downregulate inflammation in lipopolysaccharideinduced acute respiratory distress syndrome: applicability to COVID-19, Front. Med, doi:10.3389/fmed.2021.740071
Jacob, Pather, Huang, Zhang, Wong et al., Human pluripotent stem cellderived neural cells and brain organoids reveal SARS-CoV-2 neurotropism predominates in choroid plexus epithelium, Cell Stem Cell, doi:10.1016/j.stem.2020.09.016
Jin, Lian, Hu, Gao, Zheng et al., Epidemiological, clinical and virological characteristics of 74 cases of coronavirus-infected disease 2019 (COVID-19) with gastrointestinal symptoms, Gut, doi:10.1136/gutjnl-2020-320926
Jorgačevski, Potokar, Immune functions of astrocytes in viral neuroinfections, Int. J. Mol. Sci, doi:10.3390/ijms24043514
Kong, Montano, Corley, Helmy, Kobayashi et al., Neuropilin-1 mediates SARS-CoV-2 infection of astrocytes in brain organoids, inducing inflammation leading to dysfunction and death of neurons, mBio, doi:10.1128/mbio.02308-22
Luciani, Garsia, Beretta, Cifola, Peano et al., Human iPSC-derived neural stem cells displaying radial glia signature exhibit long-term safety in mice, Nat. Commun, doi:10.1038/s41467-024-53613-7
Malik, Acharya, Avedissian, Byrareddy, Fletcher et al., ACE-2, TMPRSS2, and neuropilin-1 receptor expression on human brain astrocytes and pericytes and SARS-CoV-2 infection kinetics, Int. J. Mol. Sci, doi:10.3390/ijms24108622
Mangalmurti, Hunter, Cytokine storms: understanding COVID-19, Immunity, doi:10.1016/j.immuni.2020.06.017
Martami, Holton, Targeting glutamate neurotoxicity through dietary manipulation: potential treatment for migraine, Nutrients, doi:10.3390/nu15183952
Menezes, Rizwan, Saad Ali, Hassan, Khetpal et al., Postmortem findings in COVID-19 fatalities: a systematic review of current evidence, Leg. Med, doi:10.1016/j.legalmed.2021.102001
Nelson, Kraguljac, Maximo, Briend, Armstrong et al., Hippocampal dysconnectivity and altered glutamatergic modulation of the default mode Network: a combined resting-state connectivity and magnetic resonance spectroscopy study in schizophrenia, Biol. Psychiatry Cogn. Neurosci. Neuroimaging, doi:10.1016/j.bpsc.2020.04.014
Ojeda, Grasso, Urquiza, Till, Vaccaro et al., Cell death is counteracted by mitophagy in HIV-productively infected astrocytes but is promoted by inflammasome activation among non-productively infected cells, Front. Immunol, doi:10.3389/fimmu.2018.02633
Raidoo, Sawant, Mahabeer, Bhoola, Kinin receptors are expressed in human astrocytic tumour cells, Immunopharmacology, doi:10.1016/s0162-3109(99)00097-1
Ramani, Müller, Ostermann, Gabriel, Abida-Islam et al., SARS-CoV-2 targets neurons of 3D human brain organoids, EMBO J, doi:10.15252/embj.2020106230
Rockx, Kuiken, Herfst, Bestebroer, Lamers et al., Comparative pathogenesis of COVID-19, MERS, and SARS in a nonhuman primate model, Science, doi:10.1126/science.abb7314
Russo, Freitas, Pignatari, Fernandes, Sebat et al., Modeling the interplay between neurons and astrocytes in autism using human induced pluripotent stem cells, Biol. Psychiatry, doi:10.1016/j.biopsych.2017.09.021
Segabinazi, None, Brain, Behavior, & Immunity -Health
Vaarmann, Kovac, Holmström, Gandhi, Abramov, Dopamine protects neurons against glutamate-induced excitotoxicity, Cell Death Dis, doi:10.1038/cddis.2012.194
Vanhulle, Stroobants, Provinciael, Camps, Noppen et al., SARS-CoV-2 Permissive glioblastoma cell line for high throughput antiviral screening, Antivir. Res, doi:10.1016/j.antiviral.2022.105342
Weatherall, Drug therapy in headache, Clin. Med, doi:10.7861/clinmedicine.15-3-273
Younger, Postmortem neuropathology in COVID-19, Brain Pathol, doi:10.1111/bpa.12915
Zhang, Chu, Han, Shuai, Deng et al., SARS-CoV-2 infects human neural progenitor cells and brain organoids, Cell Res, doi:10.1038/s41422-020-0390-x
DOI record: { "DOI": "10.1016/j.bbih.2025.101115", "ISSN": [ "2666-3546" ], "URL": "http://dx.doi.org/10.1016/j.bbih.2025.101115", "alternative-id": [ "S2666354625001735" ], "article-number": "101115", "assertion": [ { "label": "This article is maintained by", "name": "publisher", "value": "Elsevier" }, { "label": "Article Title", "name": "articletitle", "value": "Astroglia-mediated neuroinflammation as a putative mechanism of neurological outcomes in COVID-19? Insights from a Brazilian cohort" }, { "label": "Journal Title", "name": "journaltitle", "value": "Brain, Behavior, & Immunity - Health" }, { "label": "CrossRef DOI link to publisher maintained version", "name": "articlelink", "value": "https://doi.org/10.1016/j.bbih.2025.101115" }, { "label": "Content Type", "name": "content_type", "value": "article" }, { "label": "Copyright", "name": "copyright", "value": "© 2025 The Authors. Published by Elsevier Inc." } ], "author": [ { "ORCID": "https://orcid.org/0000-0003-0834-9728", "affiliation": [], "authenticated-orcid": false, "family": "Segabinazi", "given": "Ethiane", "sequence": "first" }, { "ORCID": "https://orcid.org/0000-0003-2685-6029", "affiliation": [], "authenticated-orcid": false, "family": "Tocantins", "given": "Fernando R.", "sequence": "additional" }, { "ORCID": "https://orcid.org/0000-0002-3350-4569", "affiliation": [], "authenticated-orcid": false, "family": "Glaser", "given": "Talita", "sequence": "additional" }, { "ORCID": "https://orcid.org/0000-0002-1644-0110", "affiliation": [], "authenticated-orcid": false, "family": "Maglio", "given": "Tamires", "sequence": "additional" }, { "ORCID": "https://orcid.org/0000-0002-6150-4427", "affiliation": [], "authenticated-orcid": false, "family": "Oliveira", "given": "Nathalia C.", "sequence": "additional" }, { "ORCID": "https://orcid.org/0000-0002-5756-2587", "affiliation": [], "authenticated-orcid": false, "family": "Castanha", "given": "Andrelissa Gorete", "sequence": "additional" }, { "ORCID": "https://orcid.org/0000-0002-4076-1846", "affiliation": [], "authenticated-orcid": false, "family": "Baldino Russo", "given": "Fabiele", "sequence": "additional" }, { "ORCID": "https://orcid.org/0000-0002-1783-1228", "affiliation": [], "authenticated-orcid": false, "family": "Corrêa Leite", "given": "Paulo Emílio", "sequence": "additional" }, { "affiliation": [], "family": "Brito", "given": "Anita", "sequence": "additional" }, { "ORCID": "https://orcid.org/0000-0003-4326-3970", "affiliation": [], "authenticated-orcid": false, "family": "Molina", "given": "Camila Vieira", "sequence": "additional" }, { "ORCID": "https://orcid.org/0000-0001-9262-9356", "affiliation": [], "authenticated-orcid": false, "family": "Prado Paludo", "given": "Gabriela", "sequence": "additional" }, { "ORCID": "https://orcid.org/0000-0001-6361-784X", "affiliation": [], "authenticated-orcid": false, "family": "Souza", "given": "Raquel de Oliveira", "sequence": "additional" }, { "ORCID": "https://orcid.org/0000-0003-2440-9831", "affiliation": [], "authenticated-orcid": false, "family": "Alves", "given": "Simone Ravena Maia", "sequence": "additional" }, { "ORCID": "https://orcid.org/0000-0002-2102-631X", "affiliation": [], "authenticated-orcid": false, "family": "Cunha", "given": "Marielton dos Passos", "sequence": "additional" }, { "ORCID": "https://orcid.org/0000-0002-2114-3815", "affiliation": [], "authenticated-orcid": false, "family": "Ulrich", "given": "Henning", "sequence": "additional" }, { "ORCID": "https://orcid.org/0000-0003-4898-6553", "affiliation": [], "authenticated-orcid": false, "family": "Durigon", "given": "Edison Luiz", "sequence": "additional" }, { "ORCID": "https://orcid.org/0000-0003-0004-1091", "affiliation": [], "authenticated-orcid": false, "family": "Minoprio", "given": "Paola", "sequence": "additional" }, { "ORCID": "https://orcid.org/0000-0002-1659-833X", "affiliation": [], "authenticated-orcid": false, "family": "Beltrão-Braga", "given": "Patricia C.B.", "sequence": "additional" } ], "container-title": "Brain, Behavior, & Immunity - Health", "container-title-short": "Brain, Behavior, & Immunity - Health", "content-domain": { "crossmark-restriction": true, "domain": [ "elsevier.com", "sciencedirect.com" ] }, "created": { "date-parts": [ [ 2025, 9, 25 ] ], "date-time": "2025-09-25T08:41:52Z", "timestamp": 1758789712000 }, "deposited": { "date-parts": [ [ 2025, 10, 12 ] ], "date-time": "2025-10-12T17:46:39Z", "timestamp": 1760291199000 }, "indexed": { "date-parts": [ [ 2025, 10, 13 ] ], "date-time": "2025-10-13T00:50:29Z", "timestamp": 1760316629278, "version": "build-2065373602" }, "is-referenced-by-count": 0, "issued": { "date-parts": [ [ 2025, 11 ] ] }, "language": "en", "license": [ { "URL": "https://www.elsevier.com/tdm/userlicense/1.0/", "content-version": "tdm", "delay-in-days": 0, "start": { "date-parts": [ [ 2025, 11, 1 ] ], "date-time": "2025-11-01T00:00:00Z", "timestamp": 1761955200000 } }, { "URL": "https://www.elsevier.com/legal/tdmrep-license", "content-version": "tdm", "delay-in-days": 0, "start": { "date-parts": [ [ 2025, 11, 1 ] ], "date-time": "2025-11-01T00:00:00Z", "timestamp": 1761955200000 } }, { "URL": "http://creativecommons.org/licenses/by-nc-nd/4.0/", "content-version": "vor", "delay-in-days": 0, "start": { "date-parts": [ [ 2025, 9, 19 ] ], "date-time": "2025-09-19T00:00:00Z", "timestamp": 1758240000000 } } ], "link": [ { "URL": "https://api.elsevier.com/content/article/PII:S2666354625001735?httpAccept=text/xml", "content-type": "text/xml", "content-version": "vor", "intended-application": "text-mining" }, { "URL": "https://api.elsevier.com/content/article/PII:S2666354625001735?httpAccept=text/plain", "content-type": "text/plain", "content-version": "vor", "intended-application": "text-mining" } ], "member": "78", "original-title": [], "page": "101115", "prefix": "10.1016", "published": { "date-parts": [ [ 2025, 11 ] ] }, "published-print": { "date-parts": [ [ 2025, 11 ] ] }, "publisher": "Elsevier BV", "reference": [ { "DOI": "10.1111/jnc.70029", "article-title": "The glutamate/GABA-glutamine cycle: insights, updates, and advances", "author": "Andersen", "doi-asserted-by": "crossref", "issue": "3", "journal-title": "J. Neurochem.", "key": "10.1016/j.bbih.2025.101115_bib1", "volume": "169", "year": "2025" }, { "DOI": "10.1073/pnas.2122236119", "article-title": "Tropism of SARS-CoV-2 for human cortical astrocytes", "author": "Andrews", "doi-asserted-by": "crossref", "issue": "30", "journal-title": "Proc. Natl. Acad. Sci. U. S. A.", "key": "10.1016/j.bbih.2025.101115_bib2", "volume": "119", "year": "2022" }, { "author": "Araujo", "first-page": "1", "key": "10.1016/j.bbih.2025.101115_bib3", "volume": "vol 115", "year": "2020" }, { "DOI": "10.3727/096368911X566235", "article-title": "Feeder-free derivation of induced pluripotent stem cells from human immature dental pulp stem cells", "author": "Beltrão-Braga", "doi-asserted-by": "crossref", "first-page": "1707", "issue": "11–12", "journal-title": "Cell Transplant.", "key": "10.1016/j.bbih.2025.101115_bib4", "volume": "20", "year": "2011" }, { "DOI": "10.1016/j.nbd.2023.106072", "article-title": "The putative role of neuroinflammation in the complex pathophysiology of migraine: from bench to bedside", "author": "Biscetti", "doi-asserted-by": "crossref", "journal-title": "Neurobiol. Dis.", "key": "10.1016/j.bbih.2025.101115_bib5", "volume": "180", "year": "2023" }, { "DOI": "10.1093/cid/ciaa325", "article-title": "Simulation of the clinical and pathological manifestations of coronavirus disease 2019 (COVID-19) in a golden Syrian hamster model: implications for disease pathogenesis and transmissibility", "author": "Chan", "doi-asserted-by": "crossref", "first-page": "2428", "issue": "9", "journal-title": "Clin. Infect. Dis.", "key": "10.1016/j.bbih.2025.101115_bib6", "volume": "71", "year": "2020" }, { "DOI": "10.1515/bc.2010.042", "article-title": "Tissue kallikrein in cardiovascular, cerebrovascular and renal diseases and skin wound healing", "author": "Chao", "doi-asserted-by": "crossref", "first-page": "345", "issue": "4", "journal-title": "Biol. Chem.", "key": "10.1016/j.bbih.2025.101115_bib7", "volume": "391", "year": "2010" }, { "DOI": "10.3390/v11100972", "article-title": "The S2 subunit of QX-type infectious bronchitis coronavirus spike protein is an essential determinant of neurotropism", "author": "Cheng", "doi-asserted-by": "crossref", "first-page": "972", "issue": "10", "journal-title": "Viruses", "key": "10.1016/j.bbih.2025.101115_bib8", "volume": "11", "year": "2019" }, { "article-title": "Neurotropism of SARS-CoV 2: mechanisms and manifestations", "author": "Conde", "journal-title": "J. Neurol. Sci.", "key": "10.1016/j.bbih.2025.101115_bib9", "volume": "412", "year": "2020" }, { "DOI": "10.3389/fmed.2021.760170", "article-title": "Atypical prolonged viral shedding with intra-host SARS-CoV-2 evolution in a mildly affected symptomatic patient", "author": "Cunha", "doi-asserted-by": "crossref", "journal-title": "Front. Med.", "key": "10.1016/j.bbih.2025.101115_bib10", "volume": "8", "year": "2021" }, { "DOI": "10.1038/s41586-023-06502-w", "article-title": "Specialized astrocytes mediate glutamatergic gliotransmission in the CNS", "author": "de Ceglia", "doi-asserted-by": "crossref", "first-page": "120", "journal-title": "Nature", "key": "10.1016/j.bbih.2025.101115_bib11", "volume": "622", "year": "2023" }, { "DOI": "10.1111/jnc.15679", "article-title": "SARS-CoV-2 infection impacts carbon metabolism and depends on glutamine for replication in Syrian hamster astrocytes", "author": "de Oliveira", "doi-asserted-by": "crossref", "first-page": "113", "issue": "2", "journal-title": "J. Neurochem.", "key": "10.1016/j.bbih.2025.101115_bib12", "volume": "163", "year": "2022" }, { "DOI": "10.1001/jama.2024.24184", "article-title": "RECOVER consortium. 2024 update of the RECOVER-adult long COVID research index", "author": "Geng", "doi-asserted-by": "crossref", "first-page": "694", "issue": "8", "journal-title": "JAMA", "key": "10.1016/j.bbih.2025.101115_bib13", "volume": "333", "year": "2025" }, { "DOI": "10.1111/ene.16510", "article-title": "Neurological long COVID in the outpatient clinic: is it so long?", "author": "Grisanti", "doi-asserted-by": "crossref", "issue": "3", "journal-title": "Eur. J. Neurol.", "key": "10.1016/j.bbih.2025.101115_bib14", "volume": "32", "year": "2025" }, { "DOI": "10.1016/j.mehy.2023.111186", "article-title": "Brain fog in long COVID: a glutamatergic hypothesis with astrocyte dysfunction accounting for brain PET glucose hypometabolism", "author": "Horowitz", "doi-asserted-by": "crossref", "journal-title": "Med. Hypotheses", "key": "10.1016/j.bbih.2025.101115_bib15", "volume": "180", "year": "2023" }, { "DOI": "10.1016/S0140-6736(20)30183-5", "article-title": "Clinical features of patients infected with 2019 novel coronavirus in Wuhan, China", "author": "Huang", "doi-asserted-by": "crossref", "first-page": "497", "issue": "10223", "journal-title": "Lancet", "key": "10.1016/j.bbih.2025.101115_bib16", "volume": "395", "year": "2020" }, { "DOI": "10.3389/fmed.2021.740071", "article-title": "Astrocytes downregulate inflammation in lipopolysaccharide-induced acute respiratory distress syndrome: applicability to COVID-19", "author": "Izrael", "doi-asserted-by": "crossref", "journal-title": "Front. Med.", "key": "10.1016/j.bbih.2025.101115_bib17", "volume": "8", "year": "2021" }, { "DOI": "10.1016/j.stem.2020.09.016", "article-title": "Human pluripotent stem cell-derived neural cells and brain organoids reveal SARS-CoV-2 neurotropism predominates in choroid plexus epithelium", "author": "Jacob", "doi-asserted-by": "crossref", "first-page": "937", "issue": "6", "journal-title": "Cell Stem Cell", "key": "10.1016/j.bbih.2025.101115_bib18", "volume": "27", "year": "2020" }, { "DOI": "10.1136/gutjnl-2020-320926", "article-title": "Epidemiological, clinical and virological characteristics of 74 cases of coronavirus-infected disease 2019 (COVID-19) with gastrointestinal symptoms", "author": "Jin", "doi-asserted-by": "crossref", "first-page": "1002", "issue": "6", "journal-title": "Gut", "key": "10.1016/j.bbih.2025.101115_bib19", "volume": "69", "year": "2020" }, { "DOI": "10.3390/ijms24043514", "article-title": "Immune functions of astrocytes in viral neuroinfections", "author": "Jorgačevski", "doi-asserted-by": "crossref", "first-page": "3514", "issue": "4", "journal-title": "Int. J. Mol. Sci.", "key": "10.1016/j.bbih.2025.101115_bib20", "volume": "24", "year": "2023" }, { "DOI": "10.1128/mbio.02308-22", "article-title": "Neuropilin-1 mediates SARS-CoV-2 infection of astrocytes in brain organoids, inducing inflammation leading to dysfunction and death of neurons", "author": "Kong", "doi-asserted-by": "crossref", "first-page": "e02308", "issue": "6", "journal-title": "mBio", "key": "10.1016/j.bbih.2025.101115_bib21", "volume": "13", "year": "2022" }, { "DOI": "10.1038/s41467-024-53613-7", "article-title": "Human iPSC-derived neural stem cells displaying radial glia signature exhibit long-term safety in mice", "author": "Luciani", "doi-asserted-by": "crossref", "first-page": "9433", "issue": "1", "journal-title": "Nat. Commun.", "key": "10.1016/j.bbih.2025.101115_bib22", "volume": "15", "year": "2024" }, { "DOI": "10.3390/ijms24108622", "article-title": "ACE-2, TMPRSS2, and neuropilin-1 receptor expression on human brain astrocytes and pericytes and SARS-CoV-2 infection kinetics", "author": "Malik", "doi-asserted-by": "crossref", "first-page": "8622", "journal-title": "Int. J. Mol. Sci.", "key": "10.1016/j.bbih.2025.101115_bib23", "volume": "24", "year": "2023" }, { "DOI": "10.1016/j.immuni.2020.06.017", "article-title": "Cytokine storms: understanding COVID-19", "author": "Mangalmurti", "doi-asserted-by": "crossref", "first-page": "19", "issue": "1", "journal-title": "Immunity", "key": "10.1016/j.bbih.2025.101115_bib24", "volume": "53", "year": "2020" }, { "DOI": "10.3390/nu15183952", "article-title": "Targeting glutamate neurotoxicity through dietary manipulation: potential treatment for migraine", "author": "Martami", "doi-asserted-by": "crossref", "first-page": "3952", "issue": "18", "journal-title": "Nutrients", "key": "10.1016/j.bbih.2025.101115_bib25", "volume": "15", "year": "2023" }, { "DOI": "10.1016/j.legalmed.2021.102001", "article-title": "Postmortem findings in COVID-19 fatalities: a systematic review of current evidence", "author": "Menezes", "doi-asserted-by": "crossref", "journal-title": "Leg. Med.", "key": "10.1016/j.bbih.2025.101115_bib26", "volume": "54", "year": "2022" }, { "article-title": "Hippocampal dysconnectivity and altered glutamatergic modulation of the default mode Network: a combined resting-state connectivity and magnetic resonance spectroscopy study in schizophrenia", "author": "Nelson", "first-page": "108", "issue": "1", "journal-title": "Biol. Psychiatry Cogn. Neurosci. Neuroimaging", "key": "10.1016/j.bbih.2025.101115_bib27", "volume": "7", "year": "2022" }, { "DOI": "10.3389/fimmu.2018.02633", "article-title": "Cell death is counteracted by mitophagy in HIV-productively infected astrocytes but is promoted by inflammasome activation among non-productively infected cells", "author": "Ojeda", "doi-asserted-by": "crossref", "first-page": "2633", "journal-title": "Front. Immunol.", "key": "10.1016/j.bbih.2025.101115_bib28", "volume": "9", "year": "2018" }, { "DOI": "10.1016/S0162-3109(99)00097-1", "article-title": "Kinin receptors are expressed in human astrocytic tumour cells", "author": "Raidoo", "doi-asserted-by": "crossref", "first-page": "255", "issue": "2–3", "journal-title": "Immunopharmacology", "key": "10.1016/j.bbih.2025.101115_bib29", "volume": "43", "year": "1999" }, { "DOI": "10.15252/embj.2020106230", "article-title": "SARS-CoV-2 targets neurons of 3D human brain organoids", "author": "Ramani", "doi-asserted-by": "crossref", "issue": "20", "journal-title": "EMBO J.", "key": "10.1016/j.bbih.2025.101115_bib30", "volume": "39", "year": "2020" }, { "DOI": "10.1126/science.abb7314", "article-title": "Comparative pathogenesis of COVID-19, MERS, and SARS in a nonhuman primate model", "author": "Rockx", "doi-asserted-by": "crossref", "first-page": "1012", "issue": "6494", "journal-title": "Science", "key": "10.1016/j.bbih.2025.101115_bib31", "volume": "368", "year": "2020" }, { "DOI": "10.1016/j.biopsych.2017.09.021", "article-title": "Modeling the interplay between neurons and astrocytes in autism using human induced pluripotent stem cells", "author": "Russo", "doi-asserted-by": "crossref", "first-page": "569", "journal-title": "Biol. Psychiatry", "key": "10.1016/j.bbih.2025.101115_bib32", "volume": "83", "year": "2018" }, { "DOI": "10.1038/cddis.2012.194", "article-title": "Dopamine protects neurons against glutamate-induced excitotoxicity", "author": "Vaarmann", "doi-asserted-by": "crossref", "issue": "1", "journal-title": "Cell Death Dis.", "key": "10.1016/j.bbih.2025.101115_bib33", "volume": "4", "year": "2013" }, { "DOI": "10.1016/j.antiviral.2022.105342", "article-title": "SARS-CoV-2 Permissive glioblastoma cell line for high throughput antiviral screening", "author": "Vanhulle", "doi-asserted-by": "crossref", "journal-title": "Antivir. Res.", "key": "10.1016/j.bbih.2025.101115_bib34", "volume": "203", "year": "2022" }, { "DOI": "10.7861/clinmedicine.15-3-273", "article-title": "Drug therapy in headache", "author": "Weatherall", "doi-asserted-by": "crossref", "first-page": "273", "issue": "3", "journal-title": "Clin. Med.", "key": "10.1016/j.bbih.2025.101115_bib35", "volume": "15", "year": "2015" }, { "DOI": "10.1111/bpa.12915", "article-title": "Postmortem neuropathology in COVID-19", "author": "Younger", "doi-asserted-by": "crossref", "first-page": "385", "issue": "2", "journal-title": "Brain Pathol.", "key": "10.1016/j.bbih.2025.101115_bib36", "volume": "31", "year": "2021" }, { "DOI": "10.1038/s41422-020-0390-x", "article-title": "SARS-CoV-2 infects human neural progenitor cells and brain organoids", "author": "Zhang", "doi-asserted-by": "crossref", "first-page": "928", "issue": "10", "journal-title": "Cell Res.", "key": "10.1016/j.bbih.2025.101115_bib37", "volume": "30", "year": "2020" } ], "reference-count": 37, "references-count": 37, "relation": {}, "resource": { "primary": { "URL": "https://linkinghub.elsevier.com/retrieve/pii/S2666354625001735" } }, "score": 1, "short-title": [], "source": "Crossref", "special_numbering": "C", "subject": [], "subtitle": [], "title": "Astroglia-mediated neuroinflammation as a putative mechanism of neurological outcomes in COVID-19? Insights from a Brazilian cohort", "type": "journal-article", "update-policy": "https://doi.org/10.1016/elsevier_cm_policy", "volume": "49" }
Please send us corrections, updates, or comments. c19early involves the extraction of 200,000+ datapoints from thousands of papers. Community updates help ensure high accuracy. Treatments and other interventions are complementary. All practical, effective, and safe means should be used based on risk/benefit analysis. No treatment or intervention is 100% available and effective for all current and future variants. We do not provide medical advice. Before taking any medication, consult a qualified physician who can provide personalized advice and details of risks and benefits based on your medical history and situation. IMA and WCH provide treatment protocols.
  or use drag and drop   
Submit