SARS-CoV-2 Spike Protein S1 Subunit Induces Neuroinflammation Via Microglial Kv1.3 Channel

Lee et al., Biological Psychiatry Global Open Science, doi:10.1016/j.bpsgos.2026.100716, May 2026
Mouse study showing that the SARS-CoV-2 spike protein S1 subunit induces neuroinflammation via microglial Kv1.3 channel activation, and that chlorpromazine (CPZ) mitigates these effects.
Lee et al., 31 May 2026, peer-reviewed, 4 authors.
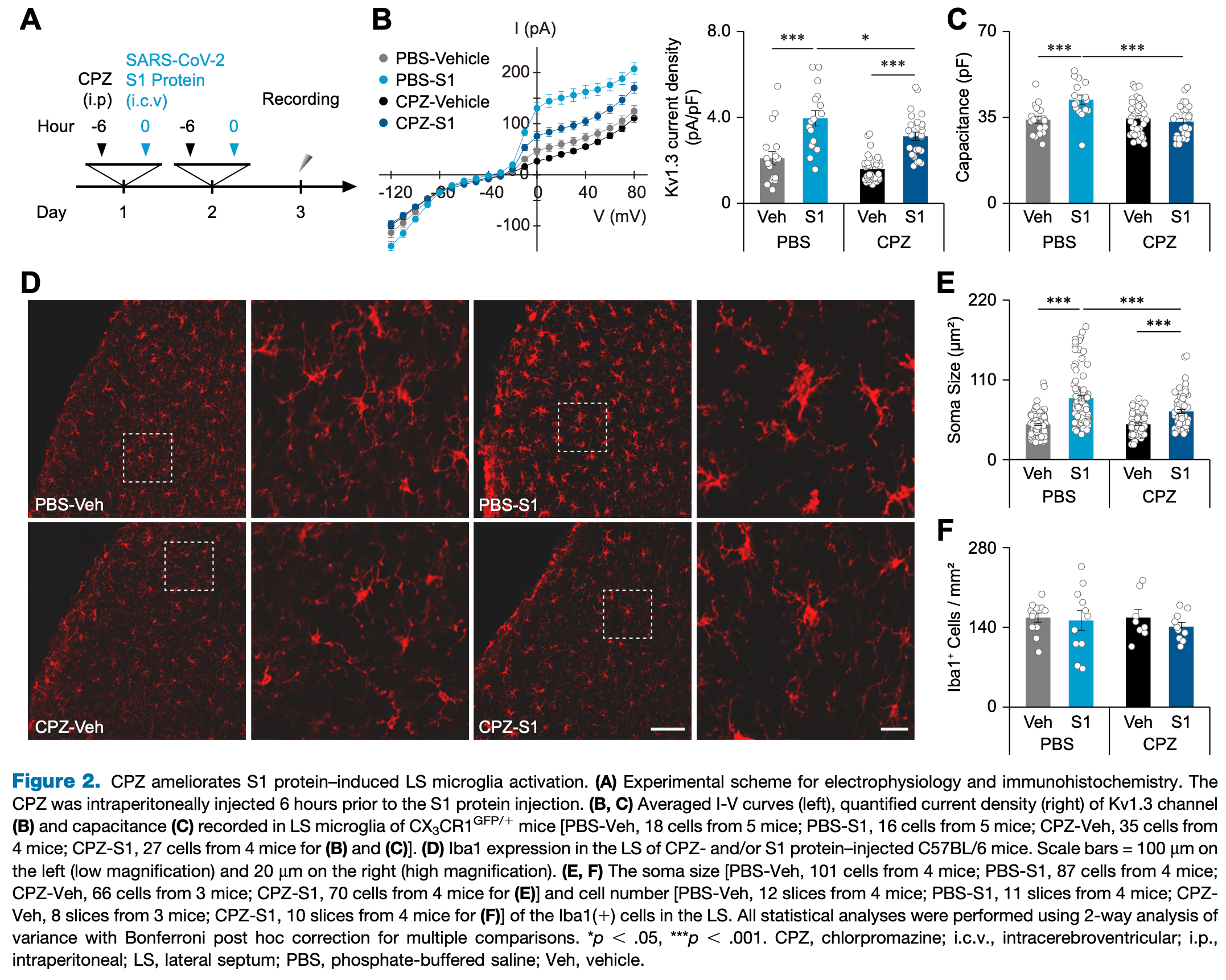
Abstract: ## Archival Report SARS-CoV-2 Spike Protein S1 Subunit Induces Neuroinflammation Via Microglial Kv1.3 Channel Hee-Yoon Lee, Young Lee, Su-Hyun Jo, and Se-Young Choi ABSTRACT BACKGROUND: Neuroinflammation is a hallmark of various neurological and psychiatric disorders, including postCOVID-19 conditions caused by SARS-CoV-2 infection. The S1 subunit of the SARS-CoV-2 spike protein (S1 protein) can trigger neuroinflammation by activating microglia. However, the precise mechanism of S1 proteininduced microglial activation remains unclear. Our investigation revealed that the Kv1.3 channel plays a role in S1 protein-mediated neuroinflammation. METHODS: We performed whole-cell patch clamp recording of microglia in CX3CR1 GFP/ 1 mice, Iba1 immunohistochemistry analysis, and behavioral analysis. RESULTS: We found that the S1 protein increased Kv1.3 channel activity and microglial activation in the lateral septum, leading to behavioral changes. Chlorpromazine (CPZ), an antipsychotic linked to lower COVID-19 rates in clinical observations, blocked S1 protein-mediated increase in Kv1.3 channel current and microglia size. Mice injected with the S1 protein showed anxiety-like behavior, which CPZ alleviated. CONCLUSIONS: This study elucidates the molecular mechanism of S1 protein-mediated neuroinflammation and CPZ as a potential treatment for post-COVID symptoms. [https://doi.org/10.1016/j.bpsgos.2026.100716](https://doi.org/10.1016/j.bpsgos.2026.100716) COVID-19, caused by SARS-CoV-2, primarily affects the respiratory tract but can also lead to severe neurological and psychiatric symptoms by reaching the central nervous system (CNS) (1). Post-COVID syndrome or long COVID have been reported to include fatigue, depression, and anxiety (2,3). In fact, COVID-19 infections are significant risk factors for a chronic neuroinflammation-related disease, which is linked to many neurological and psychiatric diseases (4-7). Neuroinflammation is thought to be associated with Alzheimer's disease (8), schizophrenia (9,10), and depression (11). Conversely, patients with Alzheimer's disease show significant microglial dysregulation and are more sensitive to a severe systemic SARS-CoV-2 infection (12). Microglia, the CNS's resident immune cells, release proinflammatory cytokines and mediate neuroinflammation when activated by injury or pathogens (13,14). This activation is observed in patients with COVID-19 (15) when the spike protein S1 subunit of the SARS-CoV-2 virus (S1 protein) is found in plasma during SARS-CoV-2 infection (16). The S1 subunit of the spike protein is known to bind to angiotensinconverting enzyme 2 and to facilitate viral entry into the host cell (17,18). However, mounting evidence indicates that the S1 protein could induce neuroinflammation through microglial activation (19-21). Injection of S1 protein in mice results in increased Iba1 expression, proinflammatory cytokines (22,23), and reactive oxygen species in microglia (24,25). Additionally, the S1 protein binds to fibrin, forming proinflammatory blood clots that promote systemic thromboinflammation and microglial activation (26). The S1 protein also activates monocytes to release cytokines (27). However, it is still unclear through what mechanism the S1 protein induces microglia activation. Recently, it has been revealed that various ion..
DOI record: { "DOI": "10.1016/j.bpsgos.2026.100716", "ISSN": [ "2667-1743" ], "URL": "http://dx.doi.org/10.1016/j.bpsgos.2026.100716", "alternative-id": [ "S2667174326000297" ], "article-number": "100716", "assertion": [ { "label": "This article is maintained by", "name": "publisher", "value": "Elsevier" }, { "label": "Article Title", "name": "articletitle", "value": "SARS-CoV-2 Spike Protein S1 Subunit Induces Neuroinflammation Via Microglial Kv1.3 Channel" }, { "label": "Journal Title", "name": "journaltitle", "value": "Biological Psychiatry Global Open Science" }, { "label": "CrossRef DOI link to publisher maintained version", "name": "articlelink", "value": "https://doi.org/10.1016/j.bpsgos.2026.100716" }, { "label": "Content Type", "name": "content_type", "value": "article" }, { "label": "Copyright", "name": "copyright", "value": "© 2026 THE AUTHORS. Published by Elsevier Inc on behalf of the Society of Biological Psychiatry." } ], "author": [ { "affiliation": [], "family": "Lee", "given": "Hee-Yoon", "sequence": "first" }, { "affiliation": [], "family": "Lee", "given": "Young", "sequence": "additional" }, { "affiliation": [], "family": "Jo", "given": "Su-Hyun", "sequence": "additional" }, { "ORCID": "https://orcid.org/0000-0001-7534-5167", "affiliation": [], "authenticated-orcid": false, "family": "Choi", "given": "Se-Young", "sequence": "additional" } ], "container-title": "Biological Psychiatry Global Open Science", "container-title-short": "Biological Psychiatry Global Open Science", "content-domain": { "crossmark-restriction": true, "domain": [ "clinicalkey.com", "clinicalkey.com.au", "clinicalkey.es", "clinicalkey.fr", "clinicalkey.jp", "elsevier.com", "sciencedirect.com" ] }, "created": { "date-parts": [ [ 2026, 3, 4 ] ], "date-time": "2026-03-04T17:05:10Z", "timestamp": 1772643910000 }, "deposited": { "date-parts": [ [ 2026, 4, 15 ] ], "date-time": "2026-04-15T01:58:13Z", "timestamp": 1776218293000 }, "funder": [ { "DOI": "10.13039/501100003725", "award": [ "RS-2025-02214577" ], "award-info": [ { "award-number": [ "RS-2025-02214577" ] } ], "doi-asserted-by": "publisher", "id": [ { "asserted-by": "publisher", "id": "10.13039/501100003725", "id-type": "DOI" } ], "name": "National Research Foundation of Korea" }, { "DOI": "10.13039/501100003725", "award": [ "RS-2022-NR067835" ], "award-info": [ { "award-number": [ "RS-2022-NR067835" ] } ], "doi-asserted-by": "publisher", "id": [ { "asserted-by": "publisher", "id": "10.13039/501100003725", "id-type": "DOI" } ], "name": "National Research Foundation of Korea" } ], "indexed": { "date-parts": [ [ 2026, 4, 15 ] ], "date-time": "2026-04-15T02:50:48Z", "timestamp": 1776221448457, "version": "3.50.1" }, "is-referenced-by-count": 0, "issue": "3", "issued": { "date-parts": [ [ 2026, 5 ] ] }, "journal-issue": { "issue": "3", "published-print": { "date-parts": [ [ 2026, 5 ] ] } }, "language": "en", "license": [ { "URL": "https://www.elsevier.com/tdm/userlicense/1.0/", "content-version": "tdm", "delay-in-days": 0, "start": { "date-parts": [ [ 2026, 5, 1 ] ], "date-time": "2026-05-01T00:00:00Z", "timestamp": 1777593600000 } }, { "URL": "https://www.elsevier.com/legal/tdmrep-license", "content-version": "tdm", "delay-in-days": 0, "start": { "date-parts": [ [ 2026, 5, 1 ] ], "date-time": "2026-05-01T00:00:00Z", "timestamp": 1777593600000 } }, { "URL": "http://creativecommons.org/licenses/by-nc-nd/4.0/", "content-version": "vor", "delay-in-days": 0, "start": { "date-parts": [ [ 2026, 2, 26 ] ], "date-time": "2026-02-26T00:00:00Z", "timestamp": 1772064000000 } } ], "link": [ { "URL": "https://api.elsevier.com/content/article/PII:S2667174326000297?httpAccept=text/xml", "content-type": "text/xml", "content-version": "vor", "intended-application": "text-mining" }, { "URL": "https://api.elsevier.com/content/article/PII:S2667174326000297?httpAccept=text/plain", "content-type": "text/plain", "content-version": "vor", "intended-application": "text-mining" } ], "member": "78", "original-title": [], "page": "100716", "prefix": "10.1016", "published": { "date-parts": [ [ 2026, 5 ] ] }, "published-print": { "date-parts": [ [ 2026, 5 ] ] }, "publisher": "Elsevier BV", "reference": [ { "DOI": "10.1038/s41583-023-00769-8", "article-title": "The neurobiology of SARS-CoV-2 infection", "author": "Meinhardt", "doi-asserted-by": "crossref", "first-page": "30", "journal-title": "Nat Rev Neurosci", "key": "10.1016/j.bpsgos.2026.100716_bib1", "volume": "25", "year": "2024" }, { "DOI": "10.1016/S0140-6736(21)02143-7", "article-title": "Global prevalence and burden of depressive and anxiety disorders in 204 countries and territories in 2020 due to the COVID-19 pandemic", "doi-asserted-by": "crossref", "first-page": "1700", "journal-title": "Lancet", "key": "10.1016/j.bpsgos.2026.100716_bib2", "volume": "398", "year": "2021" }, { "DOI": "10.1016/S2215-0366(21)00084-5", "article-title": "6-month neurological and psychiatric outcomes in 236 379 survivors of COVID-19: A retrospective cohort study using electronic health records", "author": "Taquet", "doi-asserted-by": "crossref", "first-page": "416", "journal-title": "Lancet Psychiatry", "key": "10.1016/j.bpsgos.2026.100716_bib3", "volume": "8", "year": "2021" }, { "DOI": "10.1038/s41577-018-0051-1", "article-title": "Interplay between innate immunity and Alzheimer disease: APOE and TREM2 in the spotlight", "author": "Shi", "doi-asserted-by": "crossref", "first-page": "759", "journal-title": "Nat Rev Immunol", "key": "10.1016/j.bpsgos.2026.100716_bib4", "volume": "18", "year": "2018" }, { "DOI": "10.1038/s41582-020-00435-y", "article-title": "Neuroinflammation and microglial activation in Alzheimer disease: Where do we go from here?", "author": "Leng", "doi-asserted-by": "crossref", "first-page": "157", "journal-title": "Nat Rev Neurol", "key": "10.1016/j.bpsgos.2026.100716_bib5", "volume": "17", "year": "2021" }, { "DOI": "10.1038/s41577-020-00487-7", "article-title": "Innate immunity at the crossroads of healthy brain maturation and neurodevelopmental disorders", "author": "Zengeler", "doi-asserted-by": "crossref", "first-page": "454", "journal-title": "Nat Rev Immunol", "key": "10.1016/j.bpsgos.2026.100716_bib6", "volume": "21", "year": "2021" }, { "DOI": "10.3389/fncel.2018.00488", "article-title": "Microglia in neurological diseases: A road map to brain-disease dependent-inflammatory response", "author": "Bachiller", "doi-asserted-by": "crossref", "first-page": "488", "journal-title": "Front Cell Neurosci", "key": "10.1016/j.bpsgos.2026.100716_bib7", "volume": "12", "year": "2018" }, { "DOI": "10.1038/nrn3880", "article-title": "Immune attack: The role of inflammation in Alzheimer disease", "author": "Heppner", "doi-asserted-by": "crossref", "first-page": "358", "journal-title": "Nat Rev Neurosci", "key": "10.1016/j.bpsgos.2026.100716_bib8", "volume": "16", "year": "2015" }, { "DOI": "10.3389/fpsyt.2020.00046", "article-title": "Inflammation and negative symptoms of schizophrenia: Implications for reward processing and motivational deficits", "author": "Goldsmith", "doi-asserted-by": "crossref", "first-page": "46", "journal-title": "Front Psychiatry", "key": "10.1016/j.bpsgos.2026.100716_bib9", "volume": "11", "year": "2020" }, { "DOI": "10.3389/fpsyt.2020.00160", "article-title": "The role of inflammation in the treatment of schizophrenia", "author": "Fond", "doi-asserted-by": "crossref", "first-page": "160", "journal-title": "Front Psychiatry", "key": "10.1016/j.bpsgos.2026.100716_bib10", "volume": "11", "year": "2020" }, { "DOI": "10.1016/j.neuron.2020.06.002", "article-title": "The bidirectional relationship of depression and inflammation: Double trouble", "author": "Beurel", "doi-asserted-by": "crossref", "first-page": "234", "journal-title": "Neuron", "key": "10.1016/j.bpsgos.2026.100716_bib11", "volume": "107", "year": "2020" }, { "DOI": "10.1186/s12974-024-03196-3", "article-title": "Deterioration of neuroimmune homeostasis in Alzheimer’s disease patients who survive a COVID-19 infection", "author": "Villareal", "doi-asserted-by": "crossref", "first-page": "202", "journal-title": "J Neuroinflamm", "key": "10.1016/j.bpsgos.2026.100716_bib12", "volume": "21", "year": "2024" }, { "DOI": "10.1038/s41583-018-0057-5", "article-title": "Microglial signatures and their role in health and disease", "author": "Butovsky", "doi-asserted-by": "crossref", "first-page": "622", "journal-title": "Nat Rev Neurosci", "key": "10.1016/j.bpsgos.2026.100716_bib13", "volume": "19", "year": "2018" }, { "DOI": "10.1016/j.neuroscience.2015.05.018", "article-title": "The role of inflammation and microglial activation in the pathophysiology of psychiatric disorders", "author": "Réus", "doi-asserted-by": "crossref", "first-page": "141", "journal-title": "Neuroscience", "key": "10.1016/j.bpsgos.2026.100716_bib14", "volume": "300", "year": "2015" }, { "DOI": "10.1038/s41586-021-03710-0", "article-title": "Dysregulation of brain and choroid plexus cell types in severe COVID-19", "author": "Yang", "doi-asserted-by": "crossref", "first-page": "565", "journal-title": "Nature", "key": "10.1016/j.bpsgos.2026.100716_bib15", "volume": "595", "year": "2021" }, { "DOI": "10.1093/clinchem/hvaa213", "article-title": "Ultra-sensitive serial profiling of SARS-CoV-2 antigens and antibodies in plasma to understand disease progression in COVID-19 patients with severe disease", "author": "Ogata", "doi-asserted-by": "crossref", "first-page": "1562", "journal-title": "Clin Chem", "key": "10.1016/j.bpsgos.2026.100716_bib16", "volume": "66", "year": "2020" }, { "DOI": "10.1038/s41580-021-00418-x", "article-title": "Mechanisms of SARS-CoV-2 entry into cells", "author": "Jackson", "doi-asserted-by": "crossref", "first-page": "3", "journal-title": "Nat Rev Mol Cell Biol", "key": "10.1016/j.bpsgos.2026.100716_bib17", "volume": "23", "year": "2022" }, { "DOI": "10.3389/fmolb.2023.1288686", "article-title": "Structural understanding of SARS-CoV-2 virus entry to host cells", "author": "Le", "doi-asserted-by": "crossref", "journal-title": "Front Mol Biosci", "key": "10.1016/j.bpsgos.2026.100716_bib18", "volume": "10", "year": "2023" }, { "DOI": "10.1038/s41598-022-09410-7", "article-title": "SARS-CoV-2 spike protein induces cognitive deficit and anxiety-like behavior in mouse via non-cell autonomous hippocampal neuronal death", "author": "Oh", "doi-asserted-by": "crossref", "first-page": "5496", "journal-title": "Sci Rep", "key": "10.1016/j.bpsgos.2026.100716_bib19", "volume": "12", "year": "2022" }, { "DOI": "10.1038/s41590-021-01104-y", "article-title": "Pathological sequelae of long-haul COVID", "author": "Mehandru", "doi-asserted-by": "crossref", "first-page": "194", "journal-title": "Nat Immunol", "key": "10.1016/j.bpsgos.2026.100716_bib20", "volume": "23", "year": "2022" }, { "DOI": "10.1007/s12035-021-02696-0", "article-title": "Could SARS-CoV-2 spike protein be responsible for long-COVID syndrome?", "author": "Theoharides", "doi-asserted-by": "crossref", "first-page": "1850", "journal-title": "Mol Neurobiol", "key": "10.1016/j.bpsgos.2026.100716_bib21", "volume": "59", "year": "2022" }, { "DOI": "10.1016/j.bbi.2021.12.007", "article-title": "SARS-CoV-2 spike S1 subunit induces neuroinflammatory, microglial and behavioral sickness responses: Evidence of PAMP-like properties", "author": "Frank", "doi-asserted-by": "crossref", "first-page": "267", "journal-title": "Brain Behav Immun", "key": "10.1016/j.bpsgos.2026.100716_bib22", "volume": "100", "year": "2022" }, { "DOI": "10.1016/j.bbi.2024.07.034", "article-title": "SARS-CoV-2 S1 subunit produces a protracted priming of the neuroinflammatory, physiological, and behavioral responses to a remote immune challenge: A role for corticosteroids", "author": "Frank", "doi-asserted-by": "crossref", "first-page": "87", "journal-title": "Brain Behav Immun", "key": "10.1016/j.bpsgos.2026.100716_bib23", "volume": "121", "year": "2024" }, { "DOI": "10.1007/s11481-021-10015-6", "article-title": "Mitochondrial dynamics in SARS-COV2 spike protein treated human microglia: Implications for neuro-COVID", "author": "Clough", "doi-asserted-by": "crossref", "first-page": "770", "journal-title": "J Neuroimmune Pharmacol", "key": "10.1016/j.bpsgos.2026.100716_bib24", "volume": "16", "year": "2021" }, { "DOI": "10.3389/fimmu.2021.656700", "article-title": "SARS-CoV-2 spike targets USP33-IRF9 axis via exosomal miR-148a to activate human microglia", "author": "Mishra", "doi-asserted-by": "crossref", "journal-title": "Front Immunol", "key": "10.1016/j.bpsgos.2026.100716_bib25", "volume": "12", "year": "2021" }, { "DOI": "10.1038/s41586-024-07873-4", "article-title": "Fibrin drives thromboinflammation and neuropathology in COVID-19", "author": "Ryu", "doi-asserted-by": "crossref", "first-page": "905", "journal-title": "Nature", "key": "10.1016/j.bpsgos.2026.100716_bib26", "volume": "633", "year": "2024" }, { "DOI": "10.3389/fimmu.2022.831763", "article-title": "The S1 subunit of the SARS-CoV-2 spike protein activates human monocytes to produce cytokines linked to COVID-19: Relevance to galectin-3", "author": "Schroeder", "doi-asserted-by": "crossref", "journal-title": "Front Immunol", "key": "10.1016/j.bpsgos.2026.100716_bib27", "volume": "13", "year": "2022" }, { "DOI": "10.1002/glia.23457", "article-title": "The voltage-gated potassium channel Kv1.3 is required for microglial pro-inflammatory activation in vivo", "author": "Di Lucente", "doi-asserted-by": "crossref", "first-page": "1881", "journal-title": "Glia", "key": "10.1016/j.bpsgos.2026.100716_bib28", "volume": "66", "year": "2018" }, { "DOI": "10.1002/glia.23078", "article-title": "Differential Kv1.3, KCa3.1, and Kir2.1 expression in “classically” and “alternatively” activated microglia", "author": "Nguyen", "doi-asserted-by": "crossref", "first-page": "106", "journal-title": "Glia", "key": "10.1016/j.bpsgos.2026.100716_bib29", "volume": "65", "year": "2017" }, { "DOI": "10.1016/j.encep.2020.05.006", "article-title": "Repurposing chlorpromazine to treat COVID-19: The Recovery study", "author": "Plaze", "doi-asserted-by": "crossref", "first-page": "169", "journal-title": "Encephale", "key": "10.1016/j.bpsgos.2026.100716_bib30", "volume": "46", "year": "2020" }, { "DOI": "10.3389/fpsyt.2020.612347", "article-title": "Chlorpromazine as a potential antipsychotic choice in COVID-19 treatment", "author": "Muric", "doi-asserted-by": "crossref", "journal-title": "Front Psychiatry", "key": "10.1016/j.bpsgos.2026.100716_bib31", "volume": "11", "year": "2020" }, { "DOI": "10.3389/fphar.2020.577678", "article-title": "The large action of chlorpromazine: Translational and transdisciplinary considerations in the face of COVID-19", "author": "Stip", "doi-asserted-by": "crossref", "journal-title": "Front Pharmacol", "key": "10.1016/j.bpsgos.2026.100716_bib32", "volume": "11", "year": "2020" }, { "DOI": "10.1055/a-1717-2381", "article-title": "Neuropsychiatric drugs against COVID-19: What is the clinical evidence?", "author": "Mueller", "doi-asserted-by": "crossref", "first-page": "7", "journal-title": "Pharmacopsychiatry", "key": "10.1016/j.bpsgos.2026.100716_bib33", "volume": "55", "year": "2022" }, { "DOI": "10.1126/science.3854", "article-title": "Dopamine receptor binding predicts clinical and pharmacological potencies of antischizophrenic drugs", "author": "Creese", "doi-asserted-by": "crossref", "first-page": "481", "journal-title": "Science", "key": "10.1016/j.bpsgos.2026.100716_bib34", "volume": "192", "year": "1976" }, { "DOI": "10.1038/nrn.2016.57", "article-title": "Dysregulation of the dopamine system in the pathophysiology of schizophrenia and depression", "author": "Grace", "doi-asserted-by": "crossref", "first-page": "524", "journal-title": "Nat Rev Neurosci", "key": "10.1016/j.bpsgos.2026.100716_bib35", "volume": "17", "year": "2016" }, { "DOI": "10.1016/j.euroneuro.2004.04.002", "article-title": "Chlorpromazine and loxapine reduce interleukin-1β and interleukin-2 release by rat mixed glial and microglial cell cultures", "author": "Labuzek", "doi-asserted-by": "crossref", "first-page": "23", "journal-title": "Eur Neuropsychopharmacol", "key": "10.1016/j.bpsgos.2026.100716_bib36", "volume": "15", "year": "2005" }, { "DOI": "10.1007/s12035-021-02542-3", "article-title": "Phenothiazine inhibits neuroinflammation and inflammasome activation independent of hypothermia after ischemic stroke", "author": "Guo", "doi-asserted-by": "crossref", "first-page": "6136", "journal-title": "Mol Neurobiol", "key": "10.1016/j.bpsgos.2026.100716_bib37", "volume": "58", "year": "2021" }, { "DOI": "10.1016/j.bbamem.2015.08.013", "article-title": "Chlorpromazine-induced changes in membrane micro-architecture inhibit thrombopoiesis in rat megakaryocytes", "author": "Kazama", "doi-asserted-by": "crossref", "first-page": "2805", "journal-title": "Biochim Biophys Acta", "key": "10.1016/j.bpsgos.2026.100716_bib38", "volume": "1848", "year": "2015" }, { "DOI": "10.1002/glia.24629", "article-title": "The antipsychotic chlorpromazine reduces neuroinflammation by inhibiting microglial voltage-gated potassium channels", "author": "Lee", "doi-asserted-by": "crossref", "first-page": "210", "journal-title": "Glia", "key": "10.1016/j.bpsgos.2026.100716_bib39", "volume": "73", "year": "2025" }, { "DOI": "10.1038/nprot.2007.44", "article-title": "The use of the elevated plus maze as an assay of anxiety-related behavior in rodents", "author": "Walf", "doi-asserted-by": "crossref", "first-page": "322", "journal-title": "Nat Protoc", "key": "10.1016/j.bpsgos.2026.100716_bib40", "volume": "2", "year": "2007" }, { "DOI": "10.1038/s41398-022-02297-y", "article-title": "Neuroinflammation mechanisms of neuromodulation therapies for anxiety and depression", "author": "Guo", "doi-asserted-by": "crossref", "first-page": "5", "journal-title": "Transl Psychiatry", "key": "10.1016/j.bpsgos.2026.100716_bib41", "volume": "13", "year": "2023" }, { "DOI": "10.1016/j.jchemneu.2020.101875", "article-title": "Lateral septum microglial changes and behavioral abnormalities of mice exposed to valproic acid during the prenatal period", "author": "de Leão", "doi-asserted-by": "crossref", "journal-title": "J Chem Neuroanat", "key": "10.1016/j.bpsgos.2026.100716_bib42", "volume": "111", "year": "2021" }, { "DOI": "10.1016/j.bbi.2020.11.007", "article-title": "Neuroinflammation induces anxiety- and depressive-like behavior by modulating neuronal plasticity in the basolateral amygdala", "author": "Zheng", "doi-asserted-by": "crossref", "first-page": "505", "journal-title": "Brain Behav Immun", "key": "10.1016/j.bpsgos.2026.100716_bib43", "volume": "91", "year": "2021" }, { "DOI": "10.1016/j.bbi.2021.09.017", "article-title": "Systemic LPS-induced microglial activation results in increased GABAergic tone: A mechanism of protection against neuroinflammation in the medial prefrontal cortex in mice", "author": "Jiang", "doi-asserted-by": "crossref", "first-page": "53", "journal-title": "Brain Behav Immun", "key": "10.1016/j.bpsgos.2026.100716_bib44", "volume": "99", "year": "2022" }, { "DOI": "10.1016/j.neuron.2021.06.012", "article-title": "Early-life inflammation promotes depressive symptoms in adolescence via microglial engulfment of dendritic spines", "author": "Cao", "doi-asserted-by": "crossref", "first-page": "2573", "journal-title": "Neuron", "key": "10.1016/j.bpsgos.2026.100716_bib45", "volume": "109", "year": "2021" }, { "DOI": "10.3233/JAD-141704", "article-title": "Potassium channel Kv1.3 is highly expressed by microglia in human Alzheimer’s disease", "author": "Rangaraju", "doi-asserted-by": "crossref", "first-page": "797", "journal-title": "J Alzheimers Dis", "key": "10.1016/j.bpsgos.2026.100716_bib46", "volume": "44", "year": "2015" }, { "DOI": "10.1186/s12974-017-0906-6", "article-title": "A systems pharmacology-based approach to identify novel Kv1.3 channel-dependent mechanisms in microglial activation", "author": "Rangaraju", "doi-asserted-by": "crossref", "first-page": "128", "journal-title": "J Neuroinflammation", "key": "10.1016/j.bpsgos.2026.100716_bib47", "volume": "14", "year": "2017" }, { "DOI": "10.1002/ddr.20467", "article-title": "The lymphocyte potassium channels Kv1.3 and KCa3.1 as targets for immunosuppression", "author": "Lam", "doi-asserted-by": "crossref", "first-page": "573", "journal-title": "Drug Dev Res", "key": "10.1016/j.bpsgos.2026.100716_bib48", "volume": "72", "year": "2011" }, { "article-title": "Kv1.3 modulates neuroinflammation and neurodegeneration in Parkinson’s disease", "author": "Sarkar", "first-page": "4195", "journal-title": "J Clin Investig", "key": "10.1016/j.bpsgos.2026.100716_bib49", "volume": "130", "year": "2020" }, { "DOI": "10.1016/S0006-8993(98)00227-3", "article-title": "Brain inflammatory response induced by intracerebroventricular infusion of lipopolysaccharide: An immunohistochemical study", "author": "Hauss-Wegrzyniak", "doi-asserted-by": "crossref", "first-page": "211", "journal-title": "Brain Res", "key": "10.1016/j.bpsgos.2026.100716_bib50", "volume": "794", "year": "1998" }, { "DOI": "10.1523/JNEUROSCI.0730-12.2012", "article-title": "Lipopolysaccharide-induced microglial activation and neuroprotection against experimental brain injury is independent of hematogenous TLR4", "author": "Chen", "doi-asserted-by": "crossref", "first-page": "11706", "journal-title": "J Neurosci", "key": "10.1016/j.bpsgos.2026.100716_bib51", "volume": "32", "year": "2012" }, { "DOI": "10.1016/j.ejphar.2013.04.040", "article-title": "Time course of the effects of lipopolysaccharide on prepulse inhibition and brain nitrite content in mice", "author": "Custódio", "doi-asserted-by": "crossref", "first-page": "31", "journal-title": "Eur J Pharmacol", "key": "10.1016/j.bpsgos.2026.100716_bib52", "volume": "713", "year": "2013" }, { "DOI": "10.1038/s41598-018-20643-3", "article-title": "Brain region-dependent heterogeneity and dose-dependent difference in transient microglia population increase during lipopolysaccharide-induced inflammation", "author": "Furube", "doi-asserted-by": "crossref", "first-page": "2203", "journal-title": "Sci Rep", "key": "10.1016/j.bpsgos.2026.100716_bib53", "volume": "8", "year": "2018" }, { "DOI": "10.2147/JIR.S362006", "article-title": "Differential regional vulnerability of the brain to mild neuroinflammation induced by systemic LPS treatment in mice", "author": "Jung", "doi-asserted-by": "crossref", "first-page": "3053", "journal-title": "J Inflamm Res", "key": "10.1016/j.bpsgos.2026.100716_bib54", "volume": "15", "year": "2022" }, { "DOI": "10.1038/s41467-022-29440-z", "article-title": "Neuropathology and virus in brain of SARS-CoV-2 infected non-human primates", "author": "Rutkai", "doi-asserted-by": "crossref", "first-page": "1745", "journal-title": "Nat Commun", "key": "10.1016/j.bpsgos.2026.100716_bib55", "volume": "13", "year": "2022" }, { "DOI": "10.1016/j.brainresrev.2004.04.009", "article-title": "Regulation of affect by the lateral septum: Implications for neuropsychiatry", "author": "Sheehan", "doi-asserted-by": "crossref", "first-page": "71", "journal-title": "Brain Res Brain Res Rev", "key": "10.1016/j.bpsgos.2026.100716_bib56", "volume": "46", "year": "2004" }, { "DOI": "10.1016/j.cell.2013.12.040", "article-title": "Control of stress-induced persistent anxiety by an extra-amygdala septohypothalamic circuit", "author": "Anthony", "doi-asserted-by": "crossref", "first-page": "522", "journal-title": "Cell", "key": "10.1016/j.bpsgos.2026.100716_bib57", "volume": "156", "year": "2014" }, { "article-title": "A circuit from dorsal hippocampal CA3 to parvafox nucleus mediates chronic social defeat stress–induced deficits in preference for social novelty", "author": "Liu", "journal-title": "Sci Adv", "key": "10.1016/j.bpsgos.2026.100716_bib58", "volume": "8", "year": "2022" }, { "DOI": "10.1038/s41593-018-0330-y", "article-title": "Dorsolateral septum somatostatin interneurons gate mobility to calibrate context-specific behavioral fear responses", "author": "Besnard", "doi-asserted-by": "crossref", "first-page": "436", "journal-title": "Nat Neurosci", "key": "10.1016/j.bpsgos.2026.100716_bib59", "volume": "22", "year": "2019" }, { "DOI": "10.1038/nn.3465", "article-title": "Fear-enhancing effects of septal oxytocin receptors", "author": "Guzmán", "doi-asserted-by": "crossref", "first-page": "1185", "journal-title": "Nat Neurosci", "key": "10.1016/j.bpsgos.2026.100716_bib60", "volume": "16", "year": "2013" }, { "DOI": "10.1016/j.neuron.2017.11.040", "article-title": "Drd3 signaling in the lateral septum mediates early life stress-induced social dysfunction", "author": "Shin", "doi-asserted-by": "crossref", "first-page": "195", "journal-title": "Neuron", "key": "10.1016/j.bpsgos.2026.100716_bib61", "volume": "97", "year": "2018" }, { "DOI": "10.1016/S0165-0173(97)00009-X", "article-title": "Connections of the rat lateral septal complex", "author": "Risold", "doi-asserted-by": "crossref", "first-page": "115", "journal-title": "Brain Res Brain Res Rev", "key": "10.1016/j.bpsgos.2026.100716_bib62", "volume": "24", "year": "1997" }, { "DOI": "10.1038/s41398-017-0043-0", "article-title": "Effects of acute systemic inflammation on the interplay between sad mood and affective cognition", "author": "Benson", "doi-asserted-by": "crossref", "first-page": "1281", "journal-title": "Transl Psychiatry", "key": "10.1016/j.bpsgos.2026.100716_bib63", "volume": "7", "year": "2017" }, { "DOI": "10.1016/j.immuni.2020.12.016", "article-title": "Microglial activation elicits a negative affective state through prostaglandin-mediated modulation of striatal neurons", "author": "Klawonn", "doi-asserted-by": "crossref", "first-page": "225", "journal-title": "Immunity", "key": "10.1016/j.bpsgos.2026.100716_bib64", "volume": "54", "year": "2021" }, { "DOI": "10.1016/j.biopha.2022.113104", "article-title": "High-throughput drug screening allowed identification of entry inhibitors specifically targeting different routes of SARS-CoV-2 delta and omicron/BA.1", "author": "Kuzikov", "doi-asserted-by": "crossref", "journal-title": "Biomed Pharmacother", "key": "10.1016/j.bpsgos.2026.100716_bib65", "volume": "151", "year": "2022" }, { "DOI": "10.1038/s41419-020-02842-x", "article-title": "On-target versus off-target effects of drugs inhibiting the replication of SARS-CoV-2", "author": "Sauvat", "doi-asserted-by": "crossref", "first-page": "656", "journal-title": "Cell Death Dis", "key": "10.1016/j.bpsgos.2026.100716_bib66", "volume": "11", "year": "2020" }, { "DOI": "10.1021/acsomega.3c03610", "article-title": "Cholesterol and ceramide facilitate membrane fusion mediated by the fusion peptide of the SARS-CoV-2 spike protein", "author": "Niort", "doi-asserted-by": "crossref", "first-page": "32729", "journal-title": "ACS Omega", "key": "10.1016/j.bpsgos.2026.100716_bib67", "volume": "8", "year": "2023" }, { "DOI": "10.3389/fmolb.2023.1133123", "article-title": "G4-binding drugs, chlorpromazine and prochlorperazine, repurposed against COVID-19 infection in hamsters", "author": "Roy", "doi-asserted-by": "crossref", "journal-title": "Front Mol Biosci", "key": "10.1016/j.bpsgos.2026.100716_bib68", "volume": "10", "year": "2023" }, { "DOI": "10.1038/s41593-020-00771-8", "article-title": "The S1 protein of SARS-CoV-2 crosses the blood-brain barrier in mice", "author": "Rhea", "doi-asserted-by": "crossref", "first-page": "368", "journal-title": "Nat Neurosci", "key": "10.1016/j.bpsgos.2026.100716_bib69", "volume": "24", "year": "2021" } ], "reference-count": 69, "references-count": 69, "relation": {}, "resource": { "primary": { "URL": "https://linkinghub.elsevier.com/retrieve/pii/S2667174326000297" } }, "score": 1, "short-title": [], "source": "Crossref", "subject": [], "subtitle": [], "title": "SARS-CoV-2 Spike Protein S1 Subunit Induces Neuroinflammation Via Microglial Kv1.3 Channel", "type": "journal-article", "update-policy": "https://doi.org/10.1016/elsevier_cm_policy", "volume": "6" }
Please send us corrections, updates, or comments. c19early involves the extraction of 200,000+ datapoints from thousands of papers. Community updates help ensure high accuracy. Treatments and other interventions are complementary. All practical, effective, and safe means should be used based on risk/benefit analysis. No treatment or intervention is 100% available and effective for all current and future variants. We do not provide medical advice. Before taking any medication, consult a qualified physician who can provide personalized advice and details of risks and benefits based on your medical history and situation. IMA and WCH provide treatment protocols.
  or use drag and drop   
Submit