Host transcriptomic analysis reveals a defective intracellular environment that limits SARS-CoV-2 replication in CFTR-deficient airway epithelium

Lagni et al., Frontiers in Cellular and Infection Microbiology, doi:10.3389/fcimb.2026.1754083, Mar 2026
In vitro transcriptomic study of SARS-CoV-2-infected bronchial epithelial cells showing that CFTR-deficient cells exhibit reduced SARS-CoV-2 replication compared to wild-type cells.
Lagni et al., 25 Mar 2026, Italy, peer-reviewed, 11 authors. Contact: virginia.lotti@univr.it.
In vitro studies are an important part of preclinical research, however results may be very different in vivo.
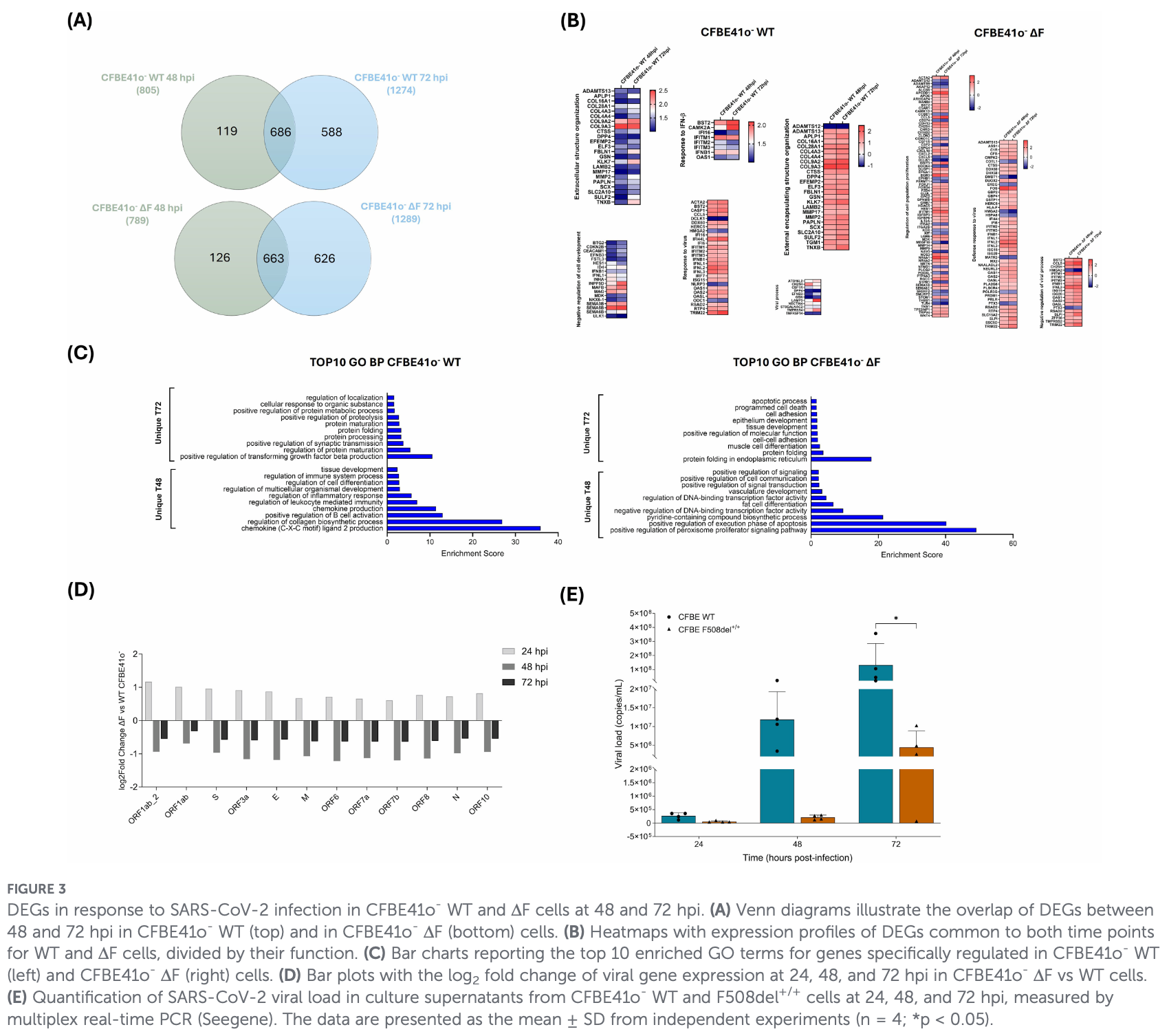
Abstract: OPEN ACCESS EDITED BY Gustavo Ramirez-Mart ı ´ nez, National Institute of Respiratory Diseases (INER), Mexico REVIEWED BY Elisa Vicenzi, San Raffaele Hospital (IRCCS), Italy Jian-Bang Xu, University of South China, China *CORRESPONDENCE Virginia Lotti virginia.lotti@univr.it RECEIVED 25 November 2025 REVISED 24 February 2026 ACCEPTED 27 February 2026 PUBLISHED 25 March 2026 CITATION Lagni A, Lotti V, Cecchetto R, Tonon E, Diani E, Palmisano A, Piccaluga PP, Calgaro M, Vitulo N, Sorio C and Gibellini D (2026) Host transcriptomic analysis reveals a defective intracellular environment that limits SARS-CoV-2 replication in CFTRde fi cient airway epithelium. Front. Cell. Infect. Microbiol. 16:1754083. doi: 10.3389/fcimb.2026.1754083 COPYRIGHT © 2026 Lagni, Lotti, Cecchetto, Tonon, Diani, Palmisano, Piccaluga, Calgaro, Vitulo, Sorio and Gibellini. This is an openaccess article distributed under the terms of the Creative Commons Attribution License (CC BY). The use, distribution or reproduction in other forums is permitted, provided the original author(s) and the copyright owner(s) are credited and that the original publication in this journal is cited, in accordance with accepted academic practice. No use, distribution or reproduction is permitted which does not comply with these terms. [Host transcriptomic analysis reveals a defective intracellular environment that limits SARSCoV-2 replication in CFTRde fi cient airway epithelium](https://www.frontiersin.org/articles/10.3389/fcimb.2026.1754083/full) Anna Lagni 1 , Virginia Lotti 1 * , Riccardo Cecchetto 1 , Emil Tonon 2 , Erica Diani 1 , Asia Palmisano 1 , Pier Paolo Piccaluga 3,4 , Matteo Calgaro 5 , Nicola Vitulo 5 , Claudio Sorio 6 and Davide Gibellini 1,2 1 Microbiology Section, Department of Diagnostic and Public Health, University of Verona, Verona, Italy, 2 Unità Operativa Complessa (UOC) Micorbiology, Azienda Ospedaliera Universitaria Integrata (AOUI) Verona, Verona, Italy, 3 Biobank of Research, Istituto di Ricovero e Cura a Carattere Scienti fi co (IRCCS) Azienda Ospedaliera-Universitaria di Bologna Policlinico di S. Orsola, Bologna, Italy, 4 Department of Medical and Surgical Sciences, Bologna University School of Medicine, Bologna, Italy, 5 Department of Biotechnology, University of Verona, Verona, Italy, 6 General Pathology Section, Department of Medicine, University of Verona, Verona, Italy Cystic fi brosis (CF) is characterized by chronic airway in fl ammation, yet clinical observations have revealed more favorable COVID-19 outcomes than originally predicted. Several studies demonstrated a signi fi cant decrease of SARS-CoV-2 replication in CF-mutated bronchial cells suggesting that CFTR dysfunction may interfere with viral replication, though the underlying mechanisms remain unclear. To elucidate these mechanisms we performed transcriptomic pro fi ling of SARSCoV-2-infected bronchial epithelial cells with wild-type (WT) or mutated CFTR, using both immortalized and primary airway models. RNA-seq was performed on WTandCFcellular models before and at 24, 48, and 72-hours post-infection. The differentially expressed genes (DEGs) were de fi ned as genes with a log2 fold change>1 between groups (p<0.05) and signi fi cant DEGs were subjected to Gene Ontology and KEGG enrichment analysis (p<0.05). Our results reveal that CFTR de fi ciency impairs SARS-CoV-2 replication not by altering receptor availability (e.g., ACE2, TMPRSS2 ), but through widespread..
DOI record: { "DOI": "10.3389/fcimb.2026.1754083", "ISSN": [ "2235-2988" ], "URL": "http://dx.doi.org/10.3389/fcimb.2026.1754083", "abstract": "<jats:p>\n Cystic fibrosis (CF) is characterized by chronic airway inflammation, yet clinical observations have revealed more favorable COVID-19 outcomes than originally predicted. Several studies demonstrated a significant decrease of SARS-CoV-2 replication in CF-mutated bronchial cells suggesting that CFTR dysfunction may interfere with viral replication, though the underlying mechanisms remain unclear. To elucidate these mechanisms we performed transcriptomic profiling of SARS-CoV-2-infected bronchial epithelial cells with wild-type (WT) or mutated CFTR, using both immortalized and primary airway models. RNA-seq was performed on WT and CF cellular models before and at 24, 48, and 72-hours post-infection. The differentially expressed genes (DEGs) were defined as genes with a log2 fold change&amp;gt;1 between groups (p&amp;lt;0.05) and significant DEGs were subjected to Gene Ontology and KEGG enrichment analysis (p&amp;lt;0.05). Our results reveal that CFTR deficiency impairs SARS-CoV-2 replication not by altering receptor availability (e.g.,\n <jats:italic>ACE2, TMPRSS2</jats:italic>\n ), but through widespread intracellular remodeling defects. CF cells failed to activate key antiviral and inflammatory responses, including interferon signaling, AP-1 transcriptional complex, and IL-6-mediated pathways. Furthermore, they exhibited defective unfolded protein response, altered calcium signaling, and disrupted ER-mitochondrial communication. Crucially, pH dysregulation and impaired expression of V-ATPase subunits and autophagy-related genes hindered vesicle acidification, double-membrane vesicle formation, and viral assembly. These intrinsic alterations also blunted virus-induced senescence programs. Collectively, our findings indicate that CF cellular environment is intrinsically unfavorable to SARS-CoV-2, limiting its replication and propagation. This study provides a mechanistic basis for the reduced viral burden observed in CF and highlights intracellular pH regulation and organelle homeostasis as potential therapeutic targets against SARS-CoV-2 infection.\n </jats:p>", "alternative-id": [ "10.3389/fcimb.2026.1754083" ], "article-number": "1754083", "author": [ { "affiliation": [ { "name": "Microbiology Section, Department of Diagnostic and Public Health, University of Verona", "place": [ "Verona, Italy" ] } ], "family": "Lagni", "given": "Anna", "sequence": "first" }, { "affiliation": [ { "name": "Microbiology Section, Department of Diagnostic and Public Health, University of Verona", "place": [ "Verona, Italy" ] } ], "family": "Lotti", "given": "Virginia", "sequence": "additional" }, { "affiliation": [ { "name": "Microbiology Section, Department of Diagnostic and Public Health, University of Verona", "place": [ "Verona, Italy" ] } ], "family": "Cecchetto", "given": "Riccardo", "sequence": "additional" }, { "affiliation": [ { "name": "Unità Operativa Complessa (UOC) Micorbiology, Azienda Ospedaliera Universitaria Integrata (AOUI) Verona", "place": [ "Verona, Italy" ] } ], "family": "Tonon", "given": "Emil", "sequence": "additional" }, { "affiliation": [ { "name": "Microbiology Section, Department of Diagnostic and Public Health, University of Verona", "place": [ "Verona, Italy" ] } ], "family": "Diani", "given": "Erica", "sequence": "additional" }, { "affiliation": [ { "name": "Microbiology Section, Department of Diagnostic and Public Health, University of Verona", "place": [ "Verona, Italy" ] } ], "family": "Palmisano", "given": "Asia", "sequence": "additional" }, { "affiliation": [ { "name": "Biobank of Research, Istituto di Ricovero e Cura a Carattere Scientifico (IRCCS) Azienda Ospedaliera-Universitaria di Bologna Policlinico di S. Orsola", "place": [ "Bologna, Italy" ] }, { "name": "Department of Medical and Surgical Sciences, Bologna University School of Medicine", "place": [ "Bologna, Italy" ] } ], "family": "Piccaluga", "given": "Pier Paolo", "sequence": "additional" }, { "affiliation": [ { "name": "Department of Biotechnology, University of Verona", "place": [ "Verona, Italy" ] } ], "family": "Calgaro", "given": "Matteo", "sequence": "additional" }, { "affiliation": [ { "name": "Department of Biotechnology, University of Verona", "place": [ "Verona, Italy" ] } ], "family": "Vitulo", "given": "Nicola", "sequence": "additional" }, { "affiliation": [ { "name": "General Pathology Section, Department of Medicine, University of Verona", "place": [ "Verona, Italy" ] } ], "family": "Sorio", "given": "Claudio", "sequence": "additional" }, { "affiliation": [ { "name": "Microbiology Section, Department of Diagnostic and Public Health, University of Verona", "place": [ "Verona, Italy" ] }, { "name": "Unità Operativa Complessa (UOC) Micorbiology, Azienda Ospedaliera Universitaria Integrata (AOUI) Verona", "place": [ "Verona, Italy" ] } ], "family": "Gibellini", "given": "Davide", "sequence": "additional" } ], "container-title": "Frontiers in Cellular and Infection Microbiology", "container-title-short": "Front. Cell. Infect. Microbiol.", "content-domain": { "crossmark-restriction": true, "domain": [ "frontiersin.org" ] }, "created": { "date-parts": [ [ 2026, 3, 25 ] ], "date-time": "2026-03-25T06:52:47Z", "timestamp": 1774421567000 }, "deposited": { "date-parts": [ [ 2026, 3, 25 ] ], "date-time": "2026-03-25T06:52:49Z", "timestamp": 1774421569000 }, "indexed": { "date-parts": [ [ 2026, 4, 3 ] ], "date-time": "2026-04-03T04:04:48Z", "timestamp": 1775189088589, "version": "3.50.1" }, "is-referenced-by-count": 1, "issued": { "date-parts": [ [ 2026, 3, 25 ] ] }, "license": [ { "URL": "https://creativecommons.org/licenses/by/4.0/", "content-version": "vor", "delay-in-days": 0, "start": { "date-parts": [ [ 2026, 3, 25 ] ], "date-time": "2026-03-25T00:00:00Z", "timestamp": 1774396800000 } } ], "link": [ { "URL": "https://www.frontiersin.org/articles/10.3389/fcimb.2026.1754083/full", "content-type": "unspecified", "content-version": "vor", "intended-application": "similarity-checking" } ], "member": "1965", "original-title": [], "prefix": "10.3389", "published": { "date-parts": [ [ 2026, 3, 25 ] ] }, "published-online": { "date-parts": [ [ 2026, 3, 25 ] ] }, "publisher": "Frontiers Media SA", "reference": [ { "DOI": "10.1111/J.1582-4934.2009.00772.X", "article-title": "Moesin-dependent cytoskeleton remodelling is associated with an anaplastic phenotype of pancreatic cancer", "author": "Abiatari", "doi-asserted-by": "publisher", "first-page": "1166", "journal-title": "J. Cell. Mol. Med.", "key": "B1", "volume": "14", "year": "2010" }, { "DOI": "10.1186/S12964-024-01469-1", "article-title": "IGFBP5 is released by senescent cells and is internalized by healthy cells, promoting their senescence through interaction with retinoic receptors", "author": "Alessio", "doi-asserted-by": "publisher", "first-page": "1", "journal-title": "Cell Commun. Signaling", "key": "B2", "volume": "22", "year": "2024" }, { "DOI": "10.1016/J.JCF.2006.09.002", "article-title": "Endocytic trafficking of CFTR in health and disease", "author": "Ameen", "doi-asserted-by": "publisher", "journal-title": "J. Cystic Fibrosis: Off. J. Eur. Cystic Fibrosis Soc.", "key": "B3", "volume": "6", "year": "2006" }, { "DOI": "10.1136/JITC-2020-002285", "article-title": "IL-6 modulation for COVID-19: The right patients at the right time", "author": "Ascierto", "doi-asserted-by": "publisher", "journal-title": "J. ImmunoTher. Cancer", "key": "B4", "volume": "9", "year": "2021" }, { "DOI": "10.1186/S40246-021-00304-9", "article-title": "ACE2 nascence, trafficking, and SARS-CoV-2 pathogenesis: The saga continues", "author": "Badawi", "doi-asserted-by": "publisher", "first-page": "1", "journal-title": "Hum. Genomics", "key": "B5", "volume": "15", "year": "2021" }, { "DOI": "10.1038/352070A0", "article-title": "Defective acidification of intracellular organelles in cystic fibrosis", "author": "Barasch", "doi-asserted-by": "publisher", "first-page": "70", "journal-title": "Nature", "key": "B6", "volume": "352", "year": "1991" }, { "DOI": "10.3389/FPED.2021.645063/BIBTEX", "article-title": "Case report: Analysis of inflammatory cytokines IL-6, CCL2/MCP1, CCL5/RANTES, CXCL9/MIG, and CXCL10/IP10 in a cystic fibrosis patient cohort during the first wave of the COVID-19 pandemic", "author": "Baresi", "doi-asserted-by": "publisher", "journal-title": "Front. Pediatr.", "key": "B7", "volume": "9", "year": "2021" }, { "DOI": "10.1016/j.jbc.2021.100306", "article-title": "SARS-CoV-2 infects cells after viral entry via clathrin-mediated endocytosis", "author": "Bayati", "doi-asserted-by": "publisher", "journal-title": "J. Biol. Chem.", "key": "B8", "volume": "296", "year": "2021" }, { "DOI": "10.1113/JPHYSIOL.2005.096669", "article-title": "Failure of cAMP agonists to activate rescued ΔF508 CFTR in CFBE41o– airway epithelial monolayers", "author": "Bebok", "doi-asserted-by": "publisher", "first-page": "601", "journal-title": "J. Physiol.", "key": "B9", "volume": "569", "year": "2005" }, { "DOI": "10.26508/LSA.202000786", "article-title": "TMPRSS2 and furin are both essential for proteolytic activation of SARS-CoV-2 in human airway cells", "author": "Bestle", "doi-asserted-by": "publisher", "journal-title": "Life Sci. Alliance", "key": "B10", "volume": "3", "year": "2020" }, { "DOI": "10.1038/s41467-023-35862-0", "article-title": "SARS-CoV-2 viral entry and replication is impaired in cystic fibrosis airways due to ACE2 downregulation", "author": "Bezzerri", "doi-asserted-by": "publisher", "first-page": "1", "journal-title": "Nat. Commun.", "key": "B11", "volume": "14", "year": "2023" }, { "DOI": "10.3390/MICROORGANISMS9010093", "article-title": "SARS-CoV-2 entry genes expression in relation with interferon response in cystic fibrosis patients", "author": "Bitossi", "doi-asserted-by": "publisher", "journal-title": "Microorganisms", "key": "B12", "volume": "9", "year": "2021" }, { "DOI": "10.1016/J.CELL.2020.04.026", "article-title": "Imbalanced host response to SARS-CoV-2 drives development of COVID-19", "author": "Blanco-Melo", "doi-asserted-by": "publisher", "first-page": "1036", "journal-title": "Cell", "key": "B13", "volume": "181", "year": "2020" }, { "DOI": "10.1016/J.CELL.2020.06.034", "article-title": "The global phosphorylation landscape of SARS-CoV-2 infection", "author": "Bouhaddou", "doi-asserted-by": "publisher", "first-page": "685", "journal-title": "Cell", "key": "B14", "volume": "182", "year": "2020" }, { "DOI": "10.1016/j.clim.2006.08.015", "article-title": "Polymorphisms of TGF-beta1 in cystic fibrosis patients", "author": "Brazova", "doi-asserted-by": "publisher", "first-page": "350", "journal-title": "Clin. Immunol.", "key": "B15", "volume": "121", "year": "2006" }, { "DOI": "10.1074/JBC.RA119.012202", "article-title": "Kinetic parameters of human aspartate/asparagine–βhydroxylase suggest that it has a possible function in oxygen sensing", "author": "Brewitz", "doi-asserted-by": "publisher", "first-page": "7826", "journal-title": "J. Biol. Chem.", "key": "B16", "volume": "295", "year": "2020" }, { "DOI": "10.1038/SJ.GT.3301741", "article-title": "Isolation of CF cell lines corrected at ΔF508-CFTR locus by SFHR-mediated targeting", "author": "Bruscia", "doi-asserted-by": "publisher", "first-page": "683", "journal-title": "Gene Ther.", "key": "B17", "volume": "9", "year": "2002" }, { "DOI": "10.1172/JCI93172", "article-title": "Syntaphilin controls a mitochondrial rheostat for proliferation-motility decisions in cancer", "author": "Caino", "doi-asserted-by": "publisher", "first-page": "3755", "journal-title": "J. Clin. Invest.", "key": "B18", "volume": "127", "year": "2017" }, { "DOI": "10.1074/jbc.M109.072678", "article-title": "Direct sensing of intracellular pH by the cystic fibrosis transmembrane conductance regulator (CFTR) Cl- channel", "author": "Chen", "doi-asserted-by": "publisher", "first-page": "35495", "journal-title": "J. Biol. Chem.", "key": "B19", "volume": "284", "year": "2009" }, { "DOI": "10.26355/EURREV_201811_16377", "article-title": "DUSP1 promotes senescence of retinoblastoma cell line SO-Rb5 cells by activating AKT signaling pathway", "author": "Cheng", "doi-asserted-by": "publisher", "first-page": "7628", "journal-title": "Eur. Rev. Med. Pharmacol. Sci.", "key": "B20", "volume": "22", "year": "2018" }, { "DOI": "10.1152/AJPLUNG.00326.2014", "article-title": "CFTR and lung homeostasis", "author": "Collawn", "doi-asserted-by": "publisher", "first-page": "L917", "journal-title": "Am. J. Physiol. Lung Cell. Mol. Physiol.", "key": "B21", "volume": "307", "year": "2014" }, { "DOI": "10.1371/JOURNAL.PONE.0251527", "article-title": "SARS-CoV-2 infection in cystic fibrosis: A multicentre prospective study with a control group, Italy, February-July 2020", "author": "Colombo", "doi-asserted-by": "publisher", "journal-title": "PloS One", "key": "B22", "volume": "16", "year": "2021" }, { "DOI": "10.1016/J.CHOM.2020.11.003", "article-title": "Integrative imaging reveals SARS-CoV-2-induced reshaping of subcellular morphologies", "author": "Cortese", "doi-asserted-by": "publisher", "first-page": "853", "journal-title": "Cell. Host Microbe", "key": "B23", "volume": "28", "year": "2020" }, { "DOI": "10.1016/J.JCF.2020.04.012", "article-title": "A multinational report to characterise SARS-CoV-2 infection in people with cystic fibrosis", "author": "Cosgriff", "doi-asserted-by": "publisher", "first-page": "355", "journal-title": "J. Cystic Fibrosis", "key": "B24", "volume": "19", "year": "2020" }, { "DOI": "10.1164/AJRCCM.154.5.8912731", "article-title": "Cystic fibrosis", "author": "Davis", "doi-asserted-by": "publisher", "first-page": "1229", "journal-title": "Am. J. Respir. Crit. Care Med.", "key": "B25", "volume": "154", "year": "1996" }, { "DOI": "10.1016/J.COMPBIOMED.2022.105895", "article-title": "Single cell gene expression profiling of nasal ciliated cells reveals distinctive biological processes related to epigenetic mechanisms in patients with severe COVID-19", "author": "Diambra", "doi-asserted-by": "publisher", "journal-title": "Comput. Biol. Med.", "key": "B26", "volume": "148", "year": "2022" }, { "DOI": "10.3390/V5123192", "article-title": "Make yourself at home: Viral hijacking of the PI3K/Akt signaling pathway", "author": "Diehl", "doi-asserted-by": "publisher", "first-page": "3192", "journal-title": "Viruses", "key": "B27", "volume": "5", "year": "2013" }, { "DOI": "10.2139/SSRN.3650499", "article-title": "The SARS-CoV-2 transcriptional metabolic signature in lung epithelium", "author": "Ehrlich", "doi-asserted-by": "publisher", "journal-title": "SSRN Electronic J", "key": "B28", "year": "2020" }, { "DOI": "10.1186/S12931-023-02617-W", "article-title": "An epithelial gene signature of trans-IL-6 signaling defines a subgroup of type 2-low asthma", "author": "El-Husseini", "doi-asserted-by": "publisher", "journal-title": "Respir. Res.", "key": "B29", "volume": "24", "year": "2023" }, { "DOI": "10.23750/ABM.V91I3.10391", "article-title": "SARS-CoV-2 infection in patients with cystic fibrosian overwiew", "author": "Fainardi", "doi-asserted-by": "publisher", "first-page": "1", "journal-title": "Acta Biomedica", "key": "B30", "volume": "91", "year": "2020" }, { "DOI": "10.1016/j.jbc.2024.108144", "article-title": "Acidic pH of early endosomes governs SARS-CoV-2 transport in host cells", "author": "Fares", "doi-asserted-by": "publisher", "journal-title": "J. Biol. Chem.", "key": "B31", "volume": "301", "year": "2025" }, { "DOI": "10.1038/S41467-021-22210-3", "article-title": "SARS-CoV-2 in severe COVID-19 induces a TGF-β-dominated chronic immune response that does not target itself", "author": "Ferreira-Gomes", "doi-asserted-by": "publisher", "first-page": "1961", "journal-title": "Nat. Commun.", "key": "B32", "volume": "12", "year": "2021" }, { "DOI": "10.1186/S12967-023-04058-X/FIGURES/11", "article-title": "Role of OAS gene family in COVID-19 induced heart failure", "author": "Gao", "doi-asserted-by": "publisher", "first-page": "1", "journal-title": "J. Transl. Med.", "key": "B33", "volume": "21", "year": "2023" }, { "DOI": "10.1038/s41467-021-24007-w", "article-title": "SARS-CoV-2-mediated dysregulation of metabolism and autophagy uncovers host-targeting antivirals", "author": "Gassen", "doi-asserted-by": "publisher", "first-page": "1", "journal-title": "Nat. Commun.", "key": "B34", "volume": "12", "year": "2021" }, { "DOI": "10.1016/j.chom.2020.04.009", "article-title": "Complex immune dysregulation in COVID-19 patients with severe respiratory failure", "author": "Giamarellos-Bourboulis", "doi-asserted-by": "publisher", "first-page": "992", "journal-title": "Cell. Host Microbe", "key": "B35", "volume": "27", "year": "2020" }, { "DOI": "10.1038/S41556-023-01096-X", "article-title": "SARS-CoV-2 infection induces DNA damage, through CHK1 degradation and impaired 53BP1 recruitment, and cellular senescence", "author": "Gioia", "doi-asserted-by": "publisher", "first-page": "550", "journal-title": "Nat. Cell Biol.", "key": "B36", "volume": "25", "year": "2023" }, { "DOI": "10.1016/J.CELREP.2021.108860", "article-title": "COX2 regulates senescence secretome composition and senescence surveillance through PGE2", "author": "Gonçalves", "doi-asserted-by": "publisher", "journal-title": "Cell Rep.", "key": "B37", "volume": "34", "year": "2021" }, { "DOI": "10.1016/J.CYTOGFR.2020.05.009", "article-title": "IL-6: relevance for immunopathology of SARS-Cov-2", "author": "Gubernatorova", "doi-asserted-by": "publisher", "first-page": "13", "journal-title": "Cytokine Growth Factor Rev.", "key": "B38", "volume": "53", "year": "2020" }, { "DOI": "10.1074/JBC.M809161200", "article-title": "Unimpaired lysosomal acidification in respiratory epithelial cells in cystic fibrosis", "author": "Haggie", "doi-asserted-by": "publisher", "first-page": "7681", "journal-title": "J. Biol. Chem.", "key": "B39", "volume": "284", "year": "2009" }, { "DOI": "10.3389/FIMMU.2023.1196306", "article-title": "Identification and validation of a novel mitochondrion-related gene signature for diagnosis and immune infiltration in sepsis", "author": "Hao", "doi-asserted-by": "publisher", "journal-title": "Front. Immunol.", "key": "B40", "volume": "14", "year": "2023" }, { "DOI": "10.1016/J.BBRC.2003.10.075", "article-title": "Activation of AP-1 signal transduction pathway by SARS coronavirus nucleocapsid protein", "author": "He", "doi-asserted-by": "publisher", "first-page": "870", "journal-title": "Biochem. Biophys. Res. Commun.", "key": "B41", "volume": "311", "year": "2003" }, { "DOI": "10.1016/J.BBRC.2024.149551", "article-title": "A pH imbalance is linked to autophagic dysregulation of inner ear hair cells in Atp6v1ba-deficient zebrafish", "author": "Ikeuchi", "doi-asserted-by": "publisher", "journal-title": "Biochem. Biophys. Res. Commun.", "key": "B42", "volume": "699", "year": "2024" }, { "DOI": "10.1159/000149783", "article-title": "Cl transport in complemented CF bronchial epithelial cells correlates with CFTR mRNA expression levels", "author": "Illek", "doi-asserted-by": "publisher", "first-page": "57", "journal-title": "Cell. Physiol. Biochem.", "key": "B43", "volume": "22", "year": "2008" }, { "DOI": "10.1371/JOURNAL.PONE.0113289", "article-title": "Phactr3/Scapinin, a member of protein phosphatase 1 and actin regulator (Phactr) family, interacts with the plasma membrane via basic and hydrophobic residues in the N-terminus", "author": "Itoh", "doi-asserted-by": "publisher", "journal-title": "PloS One", "key": "B44", "volume": "9", "year": "2014" }, { "DOI": "10.1080/15548627.2022.2103783", "article-title": "DMV biogenesis during β-coronavirus infection requires autophagy proteins VMP1 and TMEM41B", "author": "Ji", "doi-asserted-by": "publisher", "first-page": "737", "journal-title": "Autophagy", "key": "B45", "volume": "19", "year": "2023" }, { "DOI": "10.1002/MCO2.154", "article-title": "Inflammatory pathways in COVID-19: Mechanism and therapeutic interventions", "author": "Jiang", "doi-asserted-by": "publisher", "journal-title": "MedComm", "key": "B46", "volume": "3", "year": "2022" }, { "DOI": "10.1183/09031936.00054511", "article-title": "Lack of an exaggerated inflammatory response on virus infection in cystic fibrosis", "author": "Kieninger", "doi-asserted-by": "publisher", "first-page": "297", "journal-title": "Eur. Respir. J.", "key": "B47", "volume": "39", "year": "2012" }, { "DOI": "10.1371/JOURNAL.PONE.0183526", "article-title": "Transcriptomic profile of cystic fibrosis patients identifies type I interferon response and ribosomal stalk proteins as potential modifiers of disease severity", "author": "Kormann", "doi-asserted-by": "publisher", "journal-title": "PloS One", "key": "B48", "volume": "12", "year": "2017" }, { "DOI": "10.4161/ORG.6.2.11928", "article-title": "WT1 and kidney progenitor cells", "author": "Kreidberg", "doi-asserted-by": "publisher", "first-page": "61", "journal-title": "Organogenesis", "key": "B49", "volume": "6", "year": "2010" }, { "DOI": "10.3390/CELLS12050776", "article-title": "CFTR inhibitors display in vitro antiviral activity against SARS-CoV-2", "author": "Lagni", "doi-asserted-by": "publisher", "journal-title": "Cells", "key": "B50", "volume": "12", "year": "2023" }, { "DOI": "10.1038/s41586-021-03995-1", "article-title": "Virus-induced senescence is a driver and therapeutic target in COVID-19", "author": "Lee", "doi-asserted-by": "publisher", "first-page": "283", "journal-title": "Nature", "key": "B51", "volume": "599", "year": "2021" }, { "DOI": "10.1002/JMV.25685", "article-title": "Coronavirus infections and immune responses", "author": "Li", "doi-asserted-by": "publisher", "first-page": "424", "journal-title": "J. Med. Virol.", "key": "B52", "volume": "92", "year": "2020" }, { "DOI": "10.3389/FMICB.2022.846543", "article-title": "Coronavirus usurps the autophagy-lysosome pathway and induces membranes rearrangement for infection and pathogenesis", "author": "Liang", "doi-asserted-by": "publisher", "journal-title": "Front. Microbiol.", "key": "B53", "volume": "13", "year": "2022" }, { "DOI": "10.1093/NAR/GKZ401", "article-title": "WebGestalt 2019: gene set analysis toolkit with revamped UIs and APIs", "author": "Liao", "doi-asserted-by": "publisher", "first-page": "W199", "journal-title": "Nucleic Acids Res.", "key": "B54", "volume": "47", "year": "2019" }, { "DOI": "10.15252/EMBR.202051777", "article-title": "Enterovirus‐A71 exploits peripherin and Rac1 to invade the central nervous system", "author": "Lim", "doi-asserted-by": "publisher", "journal-title": "EMBO Rep.", "key": "B55", "volume": "22", "year": "2021" }, { "DOI": "10.18632/AGING.203110", "article-title": "Cdkn1a transcript variant 2 is a marker of aging and cellular senescence", "author": "López-Domínguez", "doi-asserted-by": "publisher", "first-page": "13380", "journal-title": "Aging", "key": "B56", "volume": "13", "year": "2021" }, { "DOI": "10.3389/FMICB.2023.1162470/XML", "article-title": "Crosslink between SARS-CoV-2 replication and cystic fibrosis hallmarks", "author": "Lotti", "doi-asserted-by": "publisher", "journal-title": "Front. Microbiol.", "key": "B57", "volume": "14", "year": "2023" }, { "DOI": "10.3390/CELLS11081347", "article-title": "CFTR modulation reduces SARS-CoV-2 infection in human bronchial epithelial cells", "author": "Lotti", "doi-asserted-by": "publisher", "journal-title": "Cells", "key": "B58", "volume": "11", "year": "2022" }, { "DOI": "10.1038/S41586-020-2588-Y", "article-title": "Longitudinal analyses reveal immunological misfiring in severe COVID-19", "author": "Lucas", "doi-asserted-by": "publisher", "first-page": "463", "journal-title": "Nature", "key": "B59", "volume": "584", "year": "2020" }, { "DOI": "10.1038/NCB2090", "article-title": "Defective CFTR induces aggresome formation and lung inflammation in cystic fibrosis through ROS-mediated autophagy inhibition", "author": "Luciani", "doi-asserted-by": "publisher", "first-page": "863", "journal-title": "Nat. Cell Biol.", "key": "B61", "volume": "12", "year": "2010" }, { "DOI": "10.4161/AUTO.7.1.13987", "article-title": "Cystic fibrosis: a disorder with defective autophagy", "author": "Luciani", "doi-asserted-by": "publisher", "first-page": "104", "journal-title": "Autophagy", "key": "B60", "volume": "7", "year": "2011" }, { "DOI": "10.4161/AUTO.21483", "article-title": "Targeting autophagy as a novel strategy for facilitating the therapeutic action of potentiators on ΔF508 cystic fibrosis transmembrane conductance regulator", "author": "Luciani", "doi-asserted-by": "publisher", "first-page": "1657", "journal-title": "Autophagy", "key": "B62", "volume": "8", "year": "2012" }, { "DOI": "10.15252/EMBJ.201593564", "article-title": "Phosphatidylinositol 3‐phosphates—at the interface between cell signalling and membrane traffic", "author": "Marat", "doi-asserted-by": "publisher", "first-page": "561", "journal-title": "EMBO J.", "key": "B63", "volume": "35", "year": "2016" }, { "DOI": "10.20452/pamw.15630", "author": "Marcinkiewicz", "doi-asserted-by": "crossref", "key": "B64", "volume-title": "Are patients with lung cystic fibrosis at increased risk of severe and fatal COVID-19? Interleukin 6 as a predictor of COVID-19 outcomes", "year": "2020" }, { "DOI": "10.20517/CDR.2024.42", "article-title": "Impact of genetic variants in the solute carrier (SLC) genes encoding drug uptake transporters on the response to anticancer chemotherapy", "author": "Marin", "doi-asserted-by": "publisher", "journal-title": "Cancer Drug Resist.", "key": "B65", "volume": "7", "year": "2024" }, { "DOI": "10.3390/IJMS22147679", "article-title": "Small Rab GTPases in intracellular vesicle trafficking: the case of Rab3A/Raphillin-3A complex in the kidney", "author": "Martinez-Arroyo", "doi-asserted-by": "publisher", "journal-title": "Int. J. Mol. Sci.", "key": "B66", "volume": "22", "year": "2021" }, { "DOI": "10.1186/S12890-021-01528-0/TABLES/4", "article-title": "Systematic review: cystic fibrosis in the SARS-CoV-2/COVID-19 pandemic", "author": "Mathew", "doi-asserted-by": "publisher", "first-page": "1", "journal-title": "BMC Pulmon. Med.", "key": "B67", "volume": "21", "year": "2021" }, { "DOI": "10.1111/FEBS.70050", "article-title": "Inflammation and epithelial-mesenchymal transition in a CFTR-depleted human bronchial epithelial cell line revealed by proteomics and human organ-on-a-chip", "author": "Mattoscio", "doi-asserted-by": "publisher", "first-page": "5086", "journal-title": "FEBS J.", "key": "B68", "volume": "292", "year": "2025" }, { "DOI": "10.1016/J.JCF.2020.10.003", "article-title": "The global impact of SARS-CoV-2 in 181 people with cystic fibrosis", "author": "McClenaghan", "doi-asserted-by": "publisher", "first-page": "868", "journal-title": "J. Cystic Fibrosis", "key": "B69", "volume": "19", "year": "2020" }, { "DOI": "10.3390/IJMS25116185", "article-title": "Loss of CFTR reverses senescence hallmarks in SARS-CoV-2 infected bronchial epithelial cells", "author": "Merigo", "doi-asserted-by": "publisher", "journal-title": "Int. J. Mol. Sci.", "key": "B70", "volume": "25", "year": "2024" }, { "DOI": "10.3390/IJMS23179724", "article-title": "Ultrastructural characterization of human bronchial epithelial cells during SARS-CoV-2 infection: morphological comparison of wild-type and CFTR-modified cells", "author": "Merigo", "doi-asserted-by": "publisher", "journal-title": "Int. J. Mol. Sci.", "key": "B71", "volume": "23", "year": "2022" }, { "DOI": "10.1016/j.devcel.2020.12.010", "article-title": "ORF3a of the COVID-19 virus SARS-CoV-2 blocks HOPS complex-mediated assembly of the SNARE complex required for autolysosome formation", "author": "Miao", "doi-asserted-by": "publisher", "first-page": "427", "journal-title": "Dev. Cell", "key": "B72", "volume": "56", "year": "2021" }, { "DOI": "10.1146/ANNUREV-GENOM-083117-021329", "article-title": "Cystic fibrosis disease modifiers: complex genetics defines the phenotypic diversity in a monogenic disease", "author": "O’Neal", "doi-asserted-by": "publisher", "first-page": "201", "journal-title": "Annu. Rev. Genomics Hum. Genet.", "key": "B76", "volume": "19", "year": "2018" }, { "DOI": "10.1099/JGV.0.001453", "article-title": "SARS-coronavirus-2 replication in Vero E6 cells: replication kinetics, rapid adaptation and cytopathology", "author": "Ogando", "doi-asserted-by": "publisher", "first-page": "925", "journal-title": "J. Gen. Virol.", "key": "B73", "volume": "101", "year": "2020" }, { "DOI": "10.4049/JIMMUNOL.0803093", "article-title": "Actin and RIG-I/MAVS signaling components translocate to mitochondria upon influenza A virus infection of human primary macrophages", "author": "Öhman", "doi-asserted-by": "publisher", "first-page": "5682", "journal-title": "J. Immunol.", "key": "B74", "volume": "182", "year": "2009" }, { "DOI": "10.1016/J.ISCI.2025.111999", "article-title": "Divergent responses to SARS-CoV-2 infection in bronchial epithelium with pre-existing respiratory diseases", "author": "Oliva", "doi-asserted-by": "publisher", "journal-title": "IScience", "key": "B75", "volume": "28", "year": "2025" }, { "DOI": "10.1128/MBIO.02100-24", "article-title": "Interferon-stimulated genes and their antiviral activity against SARS-CoV-2", "author": "Ortega-Prieto", "doi-asserted-by": "publisher", "first-page": "e02100", "journal-title": "MBio", "key": "B77", "volume": "15", "year": "2024" }, { "DOI": "10.1165/RCMB.2024-0213OC", "article-title": "Distinct responses of cystic fibrosis epithelial cells to SARS-CoV-2 and influenza A virus", "author": "Pagani", "doi-asserted-by": "publisher", "first-page": "308", "journal-title": "Am. J. Respir. Cell Mol. Biol.", "key": "B78", "volume": "72", "year": "2025" }, { "DOI": "10.1038/s41467-021-24817-y", "article-title": "IFITM proteins promote SARS-CoV-2 infection and are targets for virus inhibition in vitro", "author": "Prelli Bozzo", "doi-asserted-by": "publisher", "first-page": "1", "journal-title": "Nat. Commun.", "key": "B79", "volume": "12", "year": "2021" }, { "DOI": "10.1158/0008-5472.CAN-07-0380", "article-title": "MMP-9 short interfering RNA induced senescence resulting in inhibition of medulloblastoma growth via P16INK4a and mitogen-activated protein kinase pathway", "author": "Rao", "doi-asserted-by": "publisher", "first-page": "4956", "journal-title": "Cancer Res.", "key": "B80", "volume": "67", "year": "2007" }, { "DOI": "10.1038/NRDP.2015.10", "article-title": "Cystic fibrosis", "author": "Ratjen", "doi-asserted-by": "publisher", "journal-title": "Nat. Rev. Dis. Primers", "key": "B81", "volume": "1", "year": "2015" }, { "DOI": "10.1371/JOURNAL.PBIO.3001143", "article-title": "Single-cell longitudinal analysis of SARS-CoV-2 infection in human airway epithelium identifies target cells, alterations in gene expression, and cell state changes", "author": "Ravindra", "doi-asserted-by": "publisher", "journal-title": "PloS Biol.", "key": "B82", "volume": "19", "year": "2021" }, { "DOI": "10.1128/JVI.02415-20", "article-title": "SARS-CoV-2 triggers an MDA-5-dependent interferon response which is unable to control replication in lung epithelial cells", "author": "Rebendenne", "doi-asserted-by": "publisher", "first-page": "e02415", "journal-title": "J. Virol.", "key": "B83", "volume": "95", "year": "2021" }, { "DOI": "10.1513/PATS.201001-017AW", "article-title": "Role of endoplasmic reticulum stress in cystic fibrosis-related airway inflammatory responses", "author": "Ribeiro", "doi-asserted-by": "publisher", "first-page": "387", "journal-title": "Proc. Am. Thorac. Soc.", "key": "B84", "volume": "7", "year": "2010" }, { "DOI": "10.1038/s41467-021-24521-x", "article-title": "SARS-CoV-2 infection induces the dedifferentiation of multiciliated cells and impairs mucociliary clearance", "author": "Robinot", "doi-asserted-by": "publisher", "first-page": "4354", "journal-title": "Nat. Commun.", "key": "B85", "volume": "12", "year": "2021" }, { "DOI": "10.1080/15548627.2021.1989150", "article-title": "The role of autophagy in the pathogenesis of SARS-CoV-2 infection in different cell types", "author": "Samimi", "doi-asserted-by": "publisher", "first-page": "1728", "journal-title": "Autophagy", "key": "B86", "volume": "18", "year": "2022" }, { "DOI": "10.1186/RR69/METRICS", "article-title": "Glycosylation and the cystic fibrosis transmembrane conductance regulator", "author": "Scanlin", "doi-asserted-by": "publisher", "first-page": "276", "journal-title": "Respir. Res.", "key": "B87", "volume": "2", "year": "2001" }, { "DOI": "10.1038/s41577-022-00785-2", "article-title": "COVID-19 and cellular senescence", "author": "Schmitt", "doi-asserted-by": "publisher", "first-page": "251", "journal-title": "Nat. Rev. Immunol.", "key": "B88", "volume": "23", "year": "2022" }, { "DOI": "10.1016/j.jcf.2015.10.013", "article-title": "Interferon response of the cystic fibrosis bronchial epithelium to major and minor group rhinovirus infection", "author": "Schögler", "doi-asserted-by": "publisher", "first-page": "332", "journal-title": "J. Cystic Fibrosis", "key": "B89", "volume": "15", "year": "2016" }, { "DOI": "10.3390/IJMS23095124", "article-title": "SARS-CoV-2 infection dysregulates cilia and basal cell homeostasis in the respiratory epithelium of hamsters", "author": "Schreiner", "doi-asserted-by": "publisher", "journal-title": "Int. J. Mol. Sci.", "key": "B90", "volume": "23", "year": "2022" }, { "DOI": "10.1093/GLYCOB/CWM036", "article-title": "Glycosylation of sputum mucins is altered in cystic fibrosis patients", "author": "Schulz", "doi-asserted-by": "publisher", "first-page": "698", "journal-title": "Glycobiology", "key": "B91", "volume": "17", "year": "2007" }, { "DOI": "10.1126/SCISIGNAL.AAT0114/SUPPL_FILE/AAT0114_SM.PDF", "article-title": "Contact inhibitory Eph signaling suppresses EGF-promoted cell migration by decoupling EGFR activity from vesicular recycling", "author": "Stallaert", "doi-asserted-by": "publisher", "first-page": "31", "journal-title": "Sci. Signaling", "key": "B92", "volume": "11", "year": "2018" }, { "DOI": "10.1016/J.CHEST.2020.09.084", "article-title": "Pulmonary exacerbations in adults with cystic fibrosis: a grown-up issue in a changing cystic fibrosis landscape", "author": "Stanford", "doi-asserted-by": "publisher", "first-page": "93", "journal-title": "Chest", "key": "B93", "volume": "159", "year": "2021" }, { "DOI": "10.1038/NM1748", "article-title": "Ceramide accumulation mediates inflammation, cell death and infection susceptibility in cystic fibrosis", "author": "Teichgräber", "doi-asserted-by": "publisher", "first-page": "382", "journal-title": "Nat. Med.", "key": "B94", "volume": "14", "year": "2008" }, { "DOI": "10.4172/2324-9293.1000133", "article-title": "Phosphorylation modulates aspartyl-(asparaginyl)-β hydroxylase protein expression, catalytic activity and migration in human immature neuronal cerebellar cells", "author": "Tong", "doi-asserted-by": "publisher", "journal-title": "Cell. Biol.: Res. Ther.", "key": "B95", "volume": "6", "year": "2017" }, { "DOI": "10.3390/CELLS10112980", "article-title": "The interplay between the unfolded protein response, inflammation and infection in cystic fibrosis", "author": "Trouvé", "doi-asserted-by": "publisher", "journal-title": "Cells", "key": "B96", "volume": "10", "year": "2021" }, { "DOI": "10.1242/DEV.081133", "article-title": "Sox1 marks an activated neural stem/progenitor cell in the hippocampus", "author": "Venere", "doi-asserted-by": "publisher", "first-page": "3938", "journal-title": "Dev. (Cambridge)", "key": "B97", "volume": "139", "year": "2012" }, { "DOI": "10.1074/JBC.M200581200", "article-title": "Hydrolysis of biological peptides by human angiotensin-converting enzyme-related carboxypeptidase", "author": "Vickers", "doi-asserted-by": "publisher", "first-page": "14838", "journal-title": "J. Biol. Chem.", "key": "B98", "volume": "277", "year": "2002" }, { "DOI": "10.1152/AJPGI.00236.2015", "article-title": "Cellular chloride and bicarbonate retention alters intracellular pH regulation in Cftr KO crypt epithelium", "author": "Walker", "doi-asserted-by": "publisher", "first-page": "G70", "journal-title": "Am. J. Physiol. Gastrointest. Liver Physiol.", "key": "B99", "volume": "310", "year": "2016" }, { "DOI": "10.1016/j.tim.2018.06.008", "article-title": "Exploitation of cytoskeletal networks during early viral infection", "author": "Walsh", "doi-asserted-by": "publisher", "first-page": "39", "journal-title": "Trends Microbiol.", "key": "B100", "volume": "27", "year": "2019" }, { "DOI": "10.1083/JCB.202108015", "article-title": "SARS-CoV-2 ORF10 impairs cilia by enhancing CUL2ZYG11B activity", "author": "Wang", "doi-asserted-by": "publisher", "journal-title": "J. Cell Biol.", "key": "B101", "volume": "221", "year": "2022" }, { "DOI": "10.1016/j.isci.2021.102151", "article-title": "Transcriptomic profiling of SARS-CoV-2 infected human cell lines identifies HSP90 as target for COVID-19 therapy", "author": "Wyler", "doi-asserted-by": "publisher", "journal-title": "IScience", "key": "B102", "volume": "24", "year": "2021" }, { "DOI": "10.1074/jbc.M110263200", "article-title": "Non-conventional trafficking of the cystic fibrosis transmembrane conductance regulator through the early secretory pathway", "author": "Yoo", "doi-asserted-by": "publisher", "first-page": "11401", "journal-title": "J. Biol. Chem.", "key": "B103", "volume": "277", "year": "2002" }, { "DOI": "10.1038/s41418-024-01418-y", "article-title": "UGT8 mediated sulfatide synthesis modulates BAX localization and dictates apoptosis sensitivity of colorectal cancer", "author": "Zhang", "doi-asserted-by": "publisher", "first-page": "657", "journal-title": "Cell. Death Differ.", "key": "B105", "volume": "32", "year": "2024" }, { "DOI": "10.1186/S13073-023-01227-X", "article-title": "SARS-CoV-2 infection induces a long-lived pro-inflammatory transcriptional profile", "author": "Zhang", "doi-asserted-by": "publisher", "first-page": "69", "journal-title": "Genome Med.", "key": "B104", "volume": "15", "year": "2023" }, { "DOI": "10.1080/15548627.2019.1639301", "article-title": "ESCRT-mediated phagophore sealing during mitophagy", "author": "Zhen", "doi-asserted-by": "publisher", "first-page": "826", "journal-title": "Autophagy", "key": "B106", "volume": "16", "year": "2020" }, { "DOI": "10.1016/J.EBIOM.2018.05.004", "article-title": "Hydroxylase activity of ASPH promotes hepatocellular carcinoma metastasis through epithelial-to-mesenchymal transition pathway", "author": "Zou", "doi-asserted-by": "publisher", "first-page": "287", "journal-title": "EBioMedicine", "key": "B107", "volume": "31", "year": "2018" } ], "reference-count": 107, "references-count": 107, "relation": {}, "resource": { "primary": { "URL": "https://www.frontiersin.org/articles/10.3389/fcimb.2026.1754083/full" } }, "score": 1, "short-title": [], "source": "Crossref", "subject": [], "subtitle": [], "title": "Host transcriptomic analysis reveals a defective intracellular environment that limits SARS-CoV-2 replication in CFTR-deficient airway epithelium", "type": "journal-article", "update-policy": "https://doi.org/10.3389/crossmark-policy", "volume": "16" }
Please send us corrections, updates, or comments. c19early involves the extraction of 200,000+ datapoints from thousands of papers. Community updates help ensure high accuracy. Treatments and other interventions are complementary. All practical, effective, and safe means should be used based on risk/benefit analysis. No treatment or intervention is 100% available and effective for all current and future variants. We do not provide medical advice. Before taking any medication, consult a qualified physician who can provide personalized advice and details of risks and benefits based on your medical history and situation. IMA and WCH provide treatment protocols.
  or use drag and drop   
Submit