Discovery of key regulators in classical monocyte phenotypes linked to COVID-19 severity using single-cell multi-omics sequencing

Kim et al., iScience, doi:10.1016/j.isci.2026.114849, Jan 2026
In vitro and clinical study showing that ETS1 and JDP2 are key transcriptional regulators driving COVID-19 severity-associated monocyte phenotypes.
Kim et al., 29 Jan 2026, multiple countries, peer-reviewed, 6 authors. Contact: tae@jejunu.ac.kr (corresponding author), tae@jejunu.ac.kr (corresponding author), jihwan.park@gist.ac.kr.
Discovery of key regulators in classical monocyte phenotypes linked to COVID-19 severity using single-cell multi-omics sequencing
Sin Donggun Kim, Sin Young Choi, Jeong Chae Yeon Kim, Jeong Rae Yoo, Eui Tae Kim, Jihwan Park
iScience, doi:10.1016/j.isci.2026.114849
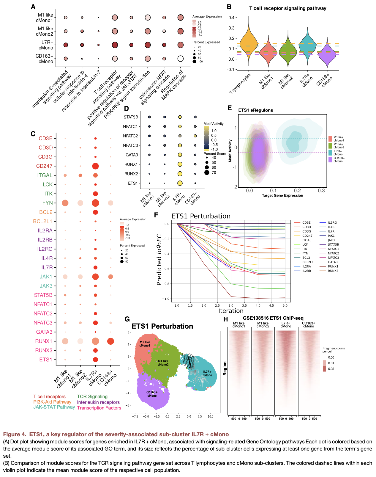
severity-associated subtypes (IL7R+ cMono and CD163+ cMono) are identified • In IL7R+ cMono, ETS1 drives T cell-like signaling and immune suppressive programs
AUTHOR CONTRIBUTIONS This study was designed by J.P. and E.T.K.; J.R.Y. collected PBMCs from COVID-19 patients.; S.Y.C. performed the single-cell multi-omics sequencing library construction.; Data analysis was performed by D.K.; J.P. guided the process of data analysis.; C.Y.K. performed the experiments under the supervision of E.K.; J.P. and D.K. wrote the original draft of the manuscript. All authors read and approved the final manuscript. DECLARATION OF INTERESTS S.Y.C. is an employee of Eyeoncell, and J.P. holds a leadership position at Eyeoncell. DECLARATION OF GENERATIVE AI AND AI-ASSISTED TECHNOLOGIES IN THE WRITING PROCESS No generative AI or AI-assisted technologies were used in the writing or preparation of this manuscript. STAR★METHODS Detailed methods are provided in the online version of this paper and include the following: • METHOD DETAILS ○ Preparation of human peripheral blood mononuclear cells (PBMCs) from COVID-19 patients ○ Single-cell multi-omics library preparation ○ Preprocessing of single-cell multi-omics data and quality check for obtaining high-quality cells ○ Demultiplexing of donors using genetic variants and doublet filtering ○ Dimension reduction and batch effect correction ○ Peak calling ○ Cell type and RNA-ATAC correlation ○ Differential abundance analysis of KNN graph in COVID-19 infection ○ Gene ontology term and module score analysis ○ Cell-cell interaction analysis using CellphoneDB ○ Gene set enrichment analysis ○ Genomic annotation..
References
Al-Aly, Davis, Mccorkell, Soares, Wulf-Hanson et al., Long COVID science, research and policy, Nat. Med, doi:10.1038/s41591-024-03173-6
Al-Mossawi, Yager, Taylor, Lau, Danielli et al., Context-specific regulation of surface and soluble IL7R expression by an autoimmune risk allele, Nat. Commun, doi:10.1038/s41467-019-12393-1
Alfaro, Casitas, Diaz-Garcia, Garcia-Tovar, Galera et al., TGF-beta1 overexpression in severe COVID-19 survivors and its implications for early-phase fibrotic abnormalities and long-term functional impairment, Front. Immunol, doi:10.3389/fimmu.2024.1401015
Aronheim, Zandi, Hennemann, Elledge, Isolation of an AP-1 repressor by a novel method for detecting protein-protein interactions, Mol. Cell Biol, doi:10.1128/mcb.17.6.3094
Ashburner, Ball, Blake, Botstein, Butler et al., Gene ontology: tool for the unification of biology. The Gene Ontology Consortium, Nat. Genet, doi:10.1038/75556
Austermann, Roth, Barczyk-Kahlert, The Good and the Bad: Monocytes' and Macrophages' Diverse Functions in Inflammation, Cells, doi:10.3390/cells11121979
Badia-I-Mompel, Wessels, Mu ¨ Ller-Dott, Trimbour, Ramirez Flores et al., Gene regulatory network inference in the era of single-cell multi-omics, Nat. Rev. Genet, doi:10.1038/s41576-023-00618-5
Baysoy, Bai, Satija, Fan, The technological landscape and applications of single-cell multi-omics, Nat. Rev. Mol. Cell Biol, doi:10.1038/s41580-023-00615-w
Bhat, Thompson, Lindsten, June, Fujiwara et al., Reciprocal expression of human ETS1 and ETS2 genes during T-cell activation: regulatory role for the protooncogene ETS1, Proc. Natl. Acad. Sci. USA, doi:10.1073/pnas.87.10.3723
Bhattacharya, Insights from Transcriptomics: CD163(+) Profibrotic Lung Macrophages in COVID-19, Am. J. Respir. Cell Mol. Biol, doi:10.1165/rcmb.2022-0107TR
Chae, Bothwell, Canonical and Non-Canonical Wnt Signaling in Immune Cells, Trends Immunol, doi:10.1016/j.it.2018.08.006
Cheong, Ravishankar, Sharma, Parkhurst, Grassmann et al., Epigenetic memory of coronavirus infection in innate immune cells and their progenitors, Cell, doi:10.1016/j.cell.2023.07.019
Chevrier, Zurbuchen, Cervia, Adamo, Raeber et al., A distinct innate immune signature marks progression from mild to severe COVID-19, Cell Rep. Med, doi:10.1016/j.xcrm.2020.100166
Choi, Park, Kim, Kim, Kim et al., Wnt5a and Wnt11 as acute respiratory distress syndrome biomarkers for severe acute respiratory syndrome coronavirus 2 patients, Eur. Respir. J, doi:10.1183/13993003.01531-2020
Clevers, Nusse, Wnt/beta-catenin signaling and disease, Cell, doi:10.1016/j.cell.2012.05.012
Coccia, Del Russo, Stellacci, Testa, Marziali et al., STAT1 activation during monocyte to macrophage matu-ration: role of adhesion molecules, Int. Immunol, doi:10.1093/intimm/11.7.1075
Dann, Henderson, Teichmann, Morgan, Marioni, Differential abundance testing on single-cell data using k-nearest neighbor graphs, Nat. Biotechnol, doi:10.1038/s41587-021-01033-z
Edahiro, Shirai, Takeshima, Sakakibara, Yamaguchi et al., Singlecell analyses and host genetics highlight the role of innate immune cells in COVID-19 severity, Nat. Genet, doi:10.1038/s41588-023-01375-1
Eun, Kim, Shin, Yang, Kim et al., Chromatin accessibility analysis and architectural profiling of human kidneys reveal key cell types and a regulator of diabetic kidney disease, Kidney Int, doi:10.1016/j.kint.2023.09.030
Farooq, Khan, Kim, Choi, The Role of Fibroblast Growth Factor (FGF) Signaling in Tissue Repair and Regeneration, Cells, doi:10.3390/cells10113242
Frangogiannis, Transforming growth factor-beta in tissue fibrosis, J. Exp. Med, doi:10.1084/jem.20190103
Gaud, Lesourne, Love, Regulatory mechanisms in T cell receptor signalling, Nat. Rev. Immunol, doi:10.1038/s41577-018-0020-8
Germain, Lun, Garcia Meixide, Macnair, Robinson, Doublet identification in single-cell sequencing data using scDblFinder, F1000Res, doi:10.12688/f1000research.73600.2
Giroux, Ding, Mcclain, Burke, Petzold et al., Differential chromatin accessibility in peripheral blood mononuclear cells underlies COVID-19 disease severity prior to seroconversion, Sci. Rep, doi:10.1038/s41598-022-15668-8
Gonzalez-Blas, De Winter, Hulselmans, Hecker, Matetovici et al., SCENIC+: single-cell multiomic inference of enhancers and gene regulatory networks, Nat. Methods, doi:10.1038/s41592-023-01938-4
Gu, Liu, Zhang, Xu, COVID-19 and trained immunity: the inflammatory burden of long covid, Front. Immunol, doi:10.3389/fimmu.2023.1294959
Hall, Barr, Delamare, Burkholder, Tsai et al., Profiling migration of human monocytes in response to chemotactic and barotactic guidance cues, Cell Rep. Methods, doi:10.1016/j.crmeth.2024.100846
Hao, Stuart, Kowalski, Choudhary, Hoffman et al., Dictionary learning for integrative, multimodal and scalable single-cell analysis, Nat. Biotechnol, doi:10.1038/s41587-023-01767-y
He, Gao, Xu, Lu, Wang et al., Analysis of IL-6 and IL-1beta release in cryopreserved pooled human whole blood stimulated with endotoxin, Innate Immun, doi:10.1177/1753425918777596
Ho, Tai, Pai, GATA3 and the T-cell lineage: essential functions before and after T-helper-2-cell differentiation, Nat. Rev. Immunol, doi:10.1038/nri2476
Hoffmann, Weinberg, Swaminathan, Chaudhuri, Almubarak et al., Unique molecular signatures sustained in circulating monocytes and regulatory T cells in convalescent COVID-19 patients, Clin. Immunol, doi:10.1016/j.clim.2023.109634
Hou, Shi, Chen, Lv, Chen et al., M2 macrophages promote myofibroblast differentiation of LR-MSCs and are associated with pulmonary fibrogenesis, Cell Commun. Signal, doi:10.1186/s12964-018-0300-8
Huisman, Guan, Ru ¨ Ckert, Garner, Singh et al., Highthroughput characterization of HLA-E-presented CD94/NKG2x ligands reveals peptides which modulate NK cell activation, Nat. Commun, doi:10.1038/s41467-023-40220-1
Hwang, Byeon, Kim, Park, Recent insights of T cell receptor-mediated signaling pathways for T cell activation and development, Exp. Mol. Med, doi:10.1038/s12276-020-0435-8
Kang, Subramaniam, Targ, Nguyen, Maliskova et al., Multiplexed droplet single-cell RNA-sequencing using natural genetic variation, Nat. Biotechnol, doi:10.1038/nbt.4042
Katz, Heinrich, Aronheim, The AP-1 repressor, JDP2, is a bona fide substrate for the c-Jun N-terminal kinase, FEBS Lett, doi:10.1016/s0014-5793(01)02907-6
Kawaida, Ohtsuka, Okutsu, Takahashi, Kadono et al., dimerization protein 2 (JDP2), a member of the AP-1 family of transcription factor, mediates osteoclast differentiation induced by RANKL, J. Exp. Med, doi:10.1084/jem.20021321
Kieslinger, Woldman, Moriggl, Hofmann, Marine et al., Antiapoptotic activity of Stat5 required during terminal stages of myeloid differentiation, Genes Dev
Kim, Lim, Park, A practical handbook on single-cell RNA sequencing data quality control and downstream analysis, Mol. Cells, doi:10.1016/j.mocell.2024.100103
Kim, Park, Single-cell transcriptomics: a novel precision medicine technique in nephrology, Korean J. Intern. Med, doi:10.3904/kjim.2020.415
Kim, Shin, Jung, An, Choi et al., Cell Type-and Age-Specific Expression of lncRNAs across Kidney Cell Types, J. Am. Soc. Nephrol, doi:10.1681/ASN.0000000000000354
Kimura, Rieger, Simone, Chen, Wickre et al., The transcription factors STAT5A/B regulate GM-CSF-mediated granulopoiesis, Blood, doi:10.1182/blood-2009-04-216390
Kishimoto, Kirino, Tamura, Takeno, Kunishita et al., Dysregulated heme oxygenase-1(low) M2-like macrophages augment lupus nephritis via Bach1 induced by type I interferons, Arthritis Res. Ther, doi:10.1186/s13075-018-1568-1
Ko, Chang, Wang, Biological roles of CCAAT/ Enhancer-binding protein delta during inflammation, J. Biomed. Sci, doi:10.1186/s12929-014-0110-2
Korsunsky, Millard, Fan, Slowikowski, Zhang et al., Fast, sensitive and accurate integration of single-cell data with Harmony, Nat. Methods, doi:10.1038/s41592-019-0619-0
Laabi, Gras, Brouet, Berger, Larsen et al., The BCMA gene, preferentially expressed during B lymphoid maturation, is bidirectionally transcribed, Nucleic Acids Res, doi:10.1093/nar/22.7.1147
Lazar, Sandulescu, Barbu, Chitu-Tisu, Andreescu et al., The Role of Cytokines and Molecular Pathways in Lung Fibrosis Following SARS-CoV-2 Infection: A Physiopathologic (Re)view, Biomedicines, doi:10.3390/biomedicines12030639
Lee, Shin, An, Choi, Park, Multi-Omics Single-Cell Analysis Reveals Key Regulators of HIV-1 Persistence and Aberrant Host Immune Responses in Early Infection, eLife
Lerdrup, Holmberg, Dietrich, Shaulian, Herdegen et al., Depletion of the AP-1 repressor JDP2 induces cell death similar to apoptosis, Biochim. Biophys. Acta, doi:10.1016/j.bbamcr.2005.06.008
Li, A statistical framework for SNP calling, mutation discovery, association mapping and population genetical parameter estimation from sequencing data, Bioinformatics, doi:10.1093/bioinformatics/btr509
Li, Kong, He, Liu, Peng et al., Recent developments in application of single-cell RNA sequencing in the tumour immune microenvironment and cancer therapy, Mil. Med. Res, doi:10.1186/s40779-022-00414-y
Liao, Liu, Yuan, Wen, Xu et al., Single-cell landscape of bronchoalveolar immune cells in patients with COVID-19, Nat. Med, doi:10.1038/s41591-020-0901-9
Liu, Li, Empowering biologists to decode omics data: the Genekitr R package and web server, BMC Bioinf, doi:10.1186/s12859-023-05342-9
Luque-Martin, Angell, Kalxdorf, Bernard, Thompson et al., IFN-gamma Drives Human Monocyte Differentiation into Highly Proinflammatory Macrophages That Resemble a Phenotype Relevant to Psoriasis, J. Immunol, doi:10.4049/jimmunol.2001310
Mccarter, Della Gatta, Melnick, Kim, Sha et al., Combinatorial ETS1-dependent control of oncogenic NOTCH1 enhancers in T-cell leukemia, Blood Cancer Discov, doi:10.1158/2643-3230.BCD-20-0026
Mcginnis, Murrow, Gartner, DoubletFinder: Doublet Detection in Single-Cell RNA Sequencing Data Using Artificial Nearest Neighbors, Cell Syst, doi:10.1016/j.cels.2019.03.003
Murphy, Cox, Connolly, Breen, Brugman et al., Trained immunity is induced in humans after immunization with an adenoviral vector COVID-19 vaccine, J. Clin. Investig, doi:10.1172/JCI162581
Obata, Furusawa, Hase, Epigenetic modifications of the immune system in health and disease, Immunol. Cell Biol, doi:10.1038/icb.2014.114
Organization, COVID-19 Therapeutic Trial Synopsis
Park, Lee, Macrophages and Wnts in Tissue Injury and Repair, Cells, doi:10.3390/cells11223592
Ramirez, Patel, Pastar, The Role of TGFbeta Signaling in Wound Epithelialization, Adv. Wound Care, doi:10.1089/wound.2013.0466
Rigamonti, Villar, Segura, Monocyte differentiation within tissues: a renewed outlook, Trends Immunol, doi:10.1016/j.it.2023.10.005
Schaale, Brandenburg, Kispert, Leitges, Ehlers et al., Wnt6 is expressed in granulomatous lesions of Mycobacterium tuberculosis-infected mice and is involved in macrophage differentiation and proliferation, J. Immunol, doi:10.4049/jimmunol.1201819
Schep, Wu, Buenrostro, Greenleaf, chrom-VAR: inferring transcription-factor-associated accessibility from singlecell epigenomic data, Nat. Methods, doi:10.1038/nmeth.4401
Schmierer, Hill, TGFbeta-SMAD signal transduction: molecular specificity and functional flexibility, Nat. Rev. Mol. Cell Biol, doi:10.1038/nrm2297
Schulte-Schrepping, Reusch, Paclik, Baßler, Schlickeiser et al., Severe COVID-19 Is Marked by a Dysregulated Myeloid Cell Compartment, Cell, doi:10.1016/j.cell.2020.08.001
Scott, Pearmain, Knight, Brand, Morgan et al., Monocyte migration profiles define disease severity in acute COVID-19 and unique features of long COVID, Eur. Respir. J, doi:10.1183/13993003.02226-2022
Simonis, Theobald, Koch, Mummadavarapu, Mudler et al., Persistent epigenetic memory of SARS-CoV-2 mRNA vaccination in monocyte-derived macrophages, Mol. Syst. Biol, doi:10.1038/s44320-025-00093-6
Stephenson, Reynolds, Botting, Calero-Nieto, Morgan et al., Single-cell multi-omics analysis of the immune response in COVID-19, Nat. Med, doi:10.1038/s41591-021-01329-2
Stuart, Srivastava, Madad, Lareau, Satija, Single-cell chromatin state analysis with Signac, Nat. Methods, doi:10.1038/s41592-021-01282-5
Su, Chen, Yuan, Lausted, Choi et al., Multi-Omics Resolves a Sharp Disease-State Shift between Mild and Moderate COVID-19, Cell, doi:10.1016/j.cell.2020.10.037
Subramanian, Tamayo, Mootha, Mukherjee, Ebert et al., Gene set enrichment analysis: a knowledge-based approach for interpreting genome-wide expression profiles, Proc. Natl. Acad. Sci, doi:10.1073/pnas.0506580102
Szabo, Levitin, Miron, Snyder, Senda et al., Single-cell transcriptomics of human T cells reveals tissue and activation signatures in health and disease, Nat. Commun, doi:10.1038/s41467-019-12464-3
Thomas, Tacke, Hedrick, Hanna, Nonclassical patrolling monocyte function in the vasculature, Arterioscler. Thromb. Vasc. Biol, doi:10.1161/ATVBAHA.114.304650
Tourki, Jia, Karampitsakos, Vera, Arsenault et al., Convergent and divergent immune aberrations in COVID-19, post-COVID-19-interstitial lung disease, and idiopathic pulmonary fibrosis, Am. J. Physiol. Cell Physiol, doi:10.1152/ajpcell.00528.2024
Troule, Petryszak, Cakir, Cranley, Harasty et al., CellPhoneDB v5: inferring cell-cell communication from singlecell multiomics data, Nat. Protoc, doi:10.1038/s41596-024-01137-1
Wan, GATA3: a master of many trades in immune regulation, Trends Immunol, doi:10.1016/j.it.2014.04.002
Wendisch, Dietrich, Mari, Von Stillfried, Ibarra et al., SARS-CoV-2 infection triggers profibrotic macrophage responses and lung fibrosis, Cell, doi:10.1016/j.cell.2021.11.033
Wilk, Lee, Wei, Parks, Pi et al., Multi-omic profiling reveals widespread dysregulation of innate immunity and hematopoiesis in COVID-19, J. Exp. Med, doi:10.1084/jem.20210582
Wu, Mcgoogan, Characteristics of and Important Lessons From the Coronavirus Disease 2019 (COVID-19) Outbreak in China: Summary of a Report of 72 314 Cases From the Chinese Center for Disease Control and Prevention, JAMA, doi:10.1001/jama.2020.2648
Wu, Nicoll, Ingham, AP-1 family transcription factors: a diverse family of proteins that regulate varied cellular activities in classical hodgkin lymphoma and ALK+ ALCL, Exp. Hematol. Oncol, doi:10.1186/s40164-020-00197-9
Xu, Elaish, Wong, Hassan, Lopez-Orozco et al., The Wnt/β-catenin pathway is important for replication of SARS-CoV-2 and other pathogenic RNA viruses, npj Viruses, doi:10.1038/s44298-024-00018-4
Xu, Qi, Li, Yang, Wang et al., The differential immune responses to COVID-19 in peripheral and lung revealed by single-cell RNA sequencing, Cell Discov, doi:10.1038/s41421-020-00225-2
Yang, Hegde, Rao, Zhang, Nagarkatti et al., Histone modifications are associated with Delta9-tetrahydrocannabinol-mediated alterations in antigen-specific T cell responses, J. Biol. Chem, doi:10.1074/jbc.M113.545210
Yang, Rutkovsky, Zhou, Zhong, Reese et al., Characterization of Altered Gene Expression and Histone Methylation in Peripheral Blood Mononuclear Cells Regulating Inflammation in COVID-19 Patients, J. Immunol, doi:10.4049/jimmunol.2101099
Yeamans, Wang, Paz-Priel, Torbett, Tenen et al., C/EBPalpha binds and activates the PU.1 distal enhancer to induce monocyte lineage commitment, Blood, doi:10.1182/blood-2007-03-080291
Yoon, Kim, Jung, Park, Single-cell lineage tracing approaches to track kidney cell development and maintenance, Kidney Int, doi:10.1016/j.kint.2024.01.045
You, Chen, Zhang, Zhao, Chen et al., Single-cell epigenomic landscape of peripheral immune cells reveals establishment of trained immunity in individuals convalescing from COVID-19, Nat. Cell Biol, doi:10.1038/s41556-021-00690-1
Yu, Wang, He, ChIPseeker: an R/Bioconductor package for ChIP peak annotation, comparison and visualization, Bioinformatics, doi:10.1093/bioinformatics/btv145
Yue, Shan, Lasky, TGF-beta: Titan of Lung Fibrogenesis, Curr. Enzym. Inhib, doi:10.2174/10067
Zhang, Liu, Meyer, Eeckhoute, Johnson et al., Model-based analysis of ChIP-Seq (MACS), Genome Biol, doi:10.1186/gb-2008-9-9-r137
Zhang, Wang, Xing, Xu, Zhang et al., Single-cell landscape of immunological responses in patients with COVID-19, Nat. Immunol, doi:10.1038/s41590-020-0762-x
Zhang, Zhang, Xiong, Li, Zhang et al., CD127 imprints functional heterogeneity to diversify monocyte responses in inflammatory diseases, J. Exp. Med, doi:10.1084/jem.20211191
Zhao, Bartholdy, Yamamoto, Evans, Alberich-Jorda et al., PU.1-c-Jun interaction is crucial for PU.1 function in myeloid development, Commun. Biol, doi:10.1038/s42003-022-03888-7
Zhao, Li, Li, Xu, Xu, The mechanism of multiple organ dysfunction syndrome in patients with COVID-19, J. Med. Virol, doi:10.1002/jmv.27627
Zheng, Dan, Huo, Zhang, Hou, Characteristics of the early innate response induced by the aerosolized Ad5vectored COVID-19 vaccine, Mol. Biomed, doi:10.1186/s43556-024-00232-9
Zheng, Terry, Belgrader, Ryvkin, Bent et al., Massively parallel digital transcriptional profiling of single cells, Nat. Commun, doi:10.1038/ncomms14049
Zizzo, Cohen, The PPAR-gamma antagonist GW9662 elicits differentiation of M2c-like cells and upregulation of the MerTK/Gas6 axis: a key role for PPAR-gamma in human macrophage polarization, J. Inflamm, doi:10.1186/s12950-015-0081-4
DOI record: { "DOI": "10.1016/j.isci.2026.114849", "ISSN": [ "2589-0042" ], "URL": "http://dx.doi.org/10.1016/j.isci.2026.114849", "alternative-id": [ "S2589004226002245" ], "article-number": "114849", "assertion": [ { "label": "This article is maintained by", "name": "publisher", "value": "Elsevier" }, { "label": "Article Title", "name": "articletitle", "value": "Discovery of key regulators in classical monocyte phenotypes linked to COVID-19 severity using single-cell multi-omics sequencing" }, { "label": "Journal Title", "name": "journaltitle", "value": "iScience" }, { "label": "CrossRef DOI link to publisher maintained version", "name": "articlelink", "value": "https://doi.org/10.1016/j.isci.2026.114849" }, { "label": "Content Type", "name": "content_type", "value": "article" }, { "label": "Copyright", "name": "copyright", "value": "© 2026 The Author(s). Published by Elsevier Inc." } ], "author": [ { "affiliation": [], "family": "Kim", "given": "Donggun", "sequence": "first" }, { "affiliation": [], "family": "Choi", "given": "Sin Young", "sequence": "additional" }, { "affiliation": [], "family": "Kim", "given": "Chae Yeon", "sequence": "additional" }, { "affiliation": [], "family": "Yoo", "given": "Jeong Rae", "sequence": "additional" }, { "affiliation": [], "family": "Kim", "given": "Eui Tae", "sequence": "additional" }, { "ORCID": "https://orcid.org/0000-0002-5728-912X", "affiliation": [], "authenticated-orcid": false, "family": "Park", "given": "Jihwan", "sequence": "additional" } ], "container-title": "iScience", "container-title-short": "iScience", "content-domain": { "crossmark-restriction": true, "domain": [ "cell.com", "elsevier.com", "sciencedirect.com" ] }, "created": { "date-parts": [ [ 2026, 1, 30 ] ], "date-time": "2026-01-30T00:42:49Z", "timestamp": 1769733769000 }, "deposited": { "date-parts": [ [ 2026, 2, 27 ] ], "date-time": "2026-02-27T07:12:28Z", "timestamp": 1772176348000 }, "funder": [ { "DOI": "10.13039/501100003653", "award": [ "2025-ER1606-00" ], "award-info": [ { "award-number": [ "2025-ER1606-00" ] } ], "doi-asserted-by": "publisher", "id": [ { "asserted-by": "publisher", "id": "10.13039/501100003653", "id-type": "DOI" } ], "name": "Korea National Institute of Health" }, { "DOI": "10.13039/501100003653", "award": [ "2024-ER1605-00" ], "award-info": [ { "award-number": [ "2024-ER1605-00" ] } ], "doi-asserted-by": "publisher", "id": [ { "asserted-by": "publisher", "id": "10.13039/501100003653", "id-type": "DOI" } ], "name": "Korea National Institute of Health" }, { "DOI": "10.13039/501100003653", "award": [ "2022-ER1603-00" ], "award-info": [ { "award-number": [ "2022-ER1603-00" ] } ], "doi-asserted-by": "publisher", "id": [ { "asserted-by": "publisher", "id": "10.13039/501100003653", "id-type": "DOI" } ], "name": "Korea National Institute of Health" }, { "DOI": "10.13039/501100003625", "award": [ "RS-2024-00466906" ], "award-info": [ { "award-number": [ "RS-2024-00466906" ] } ], "doi-asserted-by": "publisher", "id": [ { "asserted-by": "publisher", "id": "10.13039/501100003625", "id-type": "DOI" } ], "name": "Korea Ministry of Health and Welfare" }, { "DOI": "10.13039/501100002701", "award": [ "RS-2023-00270936" ], "award-info": [ { "award-number": [ "RS-2023-00270936" ] } ], "doi-asserted-by": "publisher", "id": [ { "asserted-by": "publisher", "id": "10.13039/501100002701", "id-type": "DOI" } ], "name": "Korea Ministry of Education" }, { "DOI": "10.13039/501100014188", "award": [ "RS-2024-00403622" ], "award-info": [ { "award-number": [ "RS-2024-00403622" ] } ], "doi-asserted-by": "publisher", "id": [ { "asserted-by": "publisher", "id": "10.13039/501100014188", "id-type": "DOI" } ], "name": "Korea Ministry of Science and ICT" }, { "DOI": "10.13039/501100014188", "award": [ "RS-2024-00352590" ], "award-info": [ { "award-number": [ "RS-2024-00352590" ] } ], "doi-asserted-by": "publisher", "id": [ { "asserted-by": "publisher", "id": "10.13039/501100014188", "id-type": "DOI" } ], "name": "Korea Ministry of Science and ICT" }, { "DOI": "10.13039/501100003725", "award": [ "RS-2024-00335026" ], "award-info": [ { "award-number": [ "RS-2024-00335026" ] } ], "doi-asserted-by": "publisher", "id": [ { "asserted-by": "publisher", "id": "10.13039/501100003725", "id-type": "DOI" } ], "name": "National Research Foundation of Korea" }, { "DOI": "10.13039/501100003716", "doi-asserted-by": "publisher", "id": [ { "asserted-by": "publisher", "id": "10.13039/501100003716", "id-type": "DOI" } ], "name": "Korea Basic Science Institute" } ], "indexed": { "date-parts": [ [ 2026, 2, 27 ] ], "date-time": "2026-02-27T08:26:14Z", "timestamp": 1772180774415, "version": "3.50.1" }, "is-referenced-by-count": 0, "issue": "3", "issued": { "date-parts": [ [ 2026, 3 ] ] }, "journal-issue": { "issue": "3", "published-print": { "date-parts": [ [ 2026, 3 ] ] } }, "language": "en", "license": [ { "URL": "https://www.elsevier.com/tdm/userlicense/1.0/", "content-version": "tdm", "delay-in-days": 0, "start": { "date-parts": [ [ 2026, 3, 1 ] ], "date-time": "2026-03-01T00:00:00Z", "timestamp": 1772323200000 } }, { "URL": "https://www.elsevier.com/legal/tdmrep-license", "content-version": "tdm", "delay-in-days": 0, "start": { "date-parts": [ [ 2026, 3, 1 ] ], "date-time": "2026-03-01T00:00:00Z", "timestamp": 1772323200000 } }, { "URL": "http://creativecommons.org/licenses/by-nc-nd/4.0/", "content-version": "vor", "delay-in-days": 0, "start": { "date-parts": [ [ 2026, 1, 27 ] ], "date-time": "2026-01-27T00:00:00Z", "timestamp": 1769472000000 } } ], "link": [ { "URL": "https://api.elsevier.com/content/article/PII:S2589004226002245?httpAccept=text/xml", "content-type": "text/xml", "content-version": "vor", "intended-application": "text-mining" }, { "URL": "https://api.elsevier.com/content/article/PII:S2589004226002245?httpAccept=text/plain", "content-type": "text/plain", "content-version": "vor", "intended-application": "text-mining" } ], "member": "78", "original-title": [], "page": "114849", "prefix": "10.1016", "published": { "date-parts": [ [ 2026, 3 ] ] }, "published-print": { "date-parts": [ [ 2026, 3 ] ] }, "publisher": "Elsevier BV", "reference": [ { "DOI": "10.1001/jama.2020.2648", "article-title": "Characteristics of and Important Lessons From the Coronavirus Disease 2019 (COVID-19) Outbreak in China: Summary of a Report of 72 314 Cases From the Chinese Center for Disease Control and Prevention", "author": "Wu", "doi-asserted-by": "crossref", "first-page": "1239", "journal-title": "JAMA", "key": "10.1016/j.isci.2026.114849_bib1", "volume": "323", "year": "2020" }, { "DOI": "10.1038/s41591-024-03173-6", "article-title": "Long COVID science, research and policy", "author": "Al-Aly", "doi-asserted-by": "crossref", "first-page": "2148", "journal-title": "Nat. Med.", "key": "10.1016/j.isci.2026.114849_bib2", "volume": "30", "year": "2024" }, { "DOI": "10.1002/jmv.27627", "article-title": "The mechanism of multiple organ dysfunction syndrome in patients with COVID-19", "author": "Zhao", "doi-asserted-by": "crossref", "first-page": "1886", "journal-title": "J. Med. Virol.", "key": "10.1016/j.isci.2026.114849_bib3", "volume": "94", "year": "2022" }, { "DOI": "10.1038/icb.2014.114", "article-title": "Epigenetic modifications of the immune system in health and disease", "author": "Obata", "doi-asserted-by": "crossref", "first-page": "226", "journal-title": "Immunol. Cell Biol.", "key": "10.1016/j.isci.2026.114849_bib4", "volume": "93", "year": "2015" }, { "DOI": "10.1074/jbc.M113.545210", "article-title": "Histone modifications are associated with Delta9-tetrahydrocannabinol-mediated alterations in antigen-specific T cell responses", "author": "Yang", "doi-asserted-by": "crossref", "first-page": "18707", "journal-title": "J. Biol. Chem.", "key": "10.1016/j.isci.2026.114849_bib5", "volume": "289", "year": "2014" }, { "DOI": "10.3389/fimmu.2023.1294959", "article-title": "COVID-19 and trained immunity: the inflammatory burden of long covid", "author": "Gu", "doi-asserted-by": "crossref", "journal-title": "Front. Immunol.", "key": "10.1016/j.isci.2026.114849_bib6", "volume": "14", "year": "2023" }, { "DOI": "10.4049/jimmunol.2101099", "article-title": "Characterization of Altered Gene Expression and Histone Methylation in Peripheral Blood Mononuclear Cells Regulating Inflammation in COVID-19 Patients", "author": "Yang", "doi-asserted-by": "crossref", "first-page": "1968", "journal-title": "J. Immunol.", "key": "10.1016/j.isci.2026.114849_bib7", "volume": "208", "year": "2022" }, { "DOI": "10.1038/s41556-021-00690-1", "article-title": "Single-cell epigenomic landscape of peripheral immune cells reveals establishment of trained immunity in individuals convalescing from COVID-19", "author": "You", "doi-asserted-by": "crossref", "first-page": "620", "journal-title": "Nat. Cell Biol.", "key": "10.1016/j.isci.2026.114849_bib8", "volume": "23", "year": "2021" }, { "DOI": "10.1038/s44320-025-00093-6", "article-title": "Persistent epigenetic memory of SARS-CoV-2 mRNA vaccination in monocyte-derived macrophages", "author": "Simonis", "doi-asserted-by": "crossref", "first-page": "341", "journal-title": "Mol. Syst. Biol.", "key": "10.1016/j.isci.2026.114849_bib9", "volume": "21", "year": "2025" }, { "article-title": "Profiling migration of human monocytes in response to chemotactic and barotactic guidance cues", "author": "Hall", "journal-title": "Cell Rep. Methods", "key": "10.1016/j.isci.2026.114849_bib10", "volume": "4", "year": "2024" }, { "DOI": "10.1183/13993003.02226-2022", "article-title": "Monocyte migration profiles define disease severity in acute COVID-19 and unique features of long COVID", "author": "Scott", "doi-asserted-by": "crossref", "journal-title": "Eur. Respir. J.", "key": "10.1016/j.isci.2026.114849_bib11", "volume": "61", "year": "2023" }, { "DOI": "10.3390/cells11121979", "article-title": "The Good and the Bad: Monocytes' and Macrophages' Diverse Functions in Inflammation", "author": "Austermann", "doi-asserted-by": "crossref", "journal-title": "Cells", "key": "10.1016/j.isci.2026.114849_bib12", "volume": "11", "year": "2022" }, { "DOI": "10.1016/j.it.2023.10.005", "article-title": "Monocyte differentiation within tissues: a renewed outlook", "author": "Rigamonti", "doi-asserted-by": "crossref", "first-page": "999", "journal-title": "Trends Immunol.", "key": "10.1016/j.isci.2026.114849_bib13", "volume": "44", "year": "2023" }, { "DOI": "10.1016/j.cell.2020.10.037", "article-title": "Multi-Omics Resolves a Sharp Disease-State Shift between Mild and Moderate COVID-19", "author": "Su", "doi-asserted-by": "crossref", "first-page": "1479", "journal-title": "Cell", "key": "10.1016/j.isci.2026.114849_bib14", "volume": "183", "year": "2020" }, { "DOI": "10.1038/s41591-021-01329-2", "article-title": "Single-cell multi-omics analysis of the immune response in COVID-19", "author": "Stephenson", "doi-asserted-by": "crossref", "first-page": "904", "journal-title": "Nat. Med.", "key": "10.1016/j.isci.2026.114849_bib15", "volume": "27", "year": "2021" }, { "DOI": "10.1016/j.cell.2023.07.019", "article-title": "Epigenetic memory of coronavirus infection in innate immune cells and their progenitors", "author": "Cheong", "doi-asserted-by": "crossref", "first-page": "3882", "journal-title": "Cell", "key": "10.1016/j.isci.2026.114849_bib16", "volume": "186", "year": "2023" }, { "DOI": "10.1084/jem.20211191", "article-title": "CD127 imprints functional heterogeneity to diversify monocyte responses in inflammatory diseases", "author": "Zhang", "doi-asserted-by": "crossref", "journal-title": "J. Exp. Med.", "key": "10.1016/j.isci.2026.114849_bib17", "volume": "219", "year": "2022" }, { "DOI": "10.1016/j.cell.2020.08.001", "article-title": "Severe COVID-19 Is Marked by a Dysregulated Myeloid Cell Compartment", "author": "Schulte-Schrepping", "doi-asserted-by": "crossref", "first-page": "1419", "journal-title": "Cell", "key": "10.1016/j.isci.2026.114849_bib18", "volume": "182", "year": "2020" }, { "article-title": "Recent developments in application of single-cell RNA sequencing in the tumour immune microenvironment and cancer therapy", "author": "Li", "first-page": "52", "journal-title": "Mil. Med. Res.", "key": "10.1016/j.isci.2026.114849_bib19", "volume": "9", "year": "2022" }, { "DOI": "10.1016/j.kint.2024.01.045", "article-title": "Single-cell lineage tracing approaches to track kidney cell development and maintenance", "author": "Yoon", "doi-asserted-by": "crossref", "first-page": "1186", "journal-title": "Kidney Int.", "key": "10.1016/j.isci.2026.114849_bib20", "volume": "105", "year": "2024" }, { "DOI": "10.3904/kjim.2020.415", "article-title": "Single-cell transcriptomics: a novel precision medicine technique in nephrology", "author": "Kim", "doi-asserted-by": "crossref", "first-page": "479", "journal-title": "Korean J. Intern. Med.", "key": "10.1016/j.isci.2026.114849_bib21", "volume": "36", "year": "2021" }, { "DOI": "10.1016/j.kint.2023.09.030", "article-title": "Chromatin accessibility analysis and architectural profiling of human kidneys reveal key cell types and a regulator of diabetic kidney disease", "author": "Eun", "doi-asserted-by": "crossref", "first-page": "150", "journal-title": "Kidney Int.", "key": "10.1016/j.isci.2026.114849_bib22", "volume": "105", "year": "2024" }, { "DOI": "10.1038/s41580-023-00615-w", "article-title": "The technological landscape and applications of single-cell multi-omics", "author": "Baysoy", "doi-asserted-by": "crossref", "first-page": "695", "journal-title": "Nat. Rev. Mol. Cell Biol.", "key": "10.1016/j.isci.2026.114849_bib23", "volume": "24", "year": "2023" }, { "article-title": "Multi-Omics Single-Cell Analysis Reveals Key Regulators of HIV-1 Persistence and Aberrant Host Immune Responses in Early Infection", "author": "Dayeon Lee", "journal-title": "eLife", "key": "10.1016/j.isci.2026.114849_bib24", "volume": "14", "year": "2025" }, { "DOI": "10.1038/s41576-023-00618-5", "article-title": "Gene regulatory network inference in the era of single-cell multi-omics", "author": "Badia-I-Mompel", "doi-asserted-by": "crossref", "first-page": "739", "journal-title": "Nat. Rev. Genet.", "key": "10.1016/j.isci.2026.114849_bib25", "volume": "24", "year": "2023" }, { "DOI": "10.1038/s41587-021-01033-z", "article-title": "Differential abundance testing on single-cell data using k-nearest neighbor graphs", "author": "Dann", "doi-asserted-by": "crossref", "first-page": "245", "journal-title": "Nat. Biotechnol.", "key": "10.1016/j.isci.2026.114849_bib27", "volume": "40", "year": "2022" }, { "DOI": "10.1038/s41590-020-0762-x", "article-title": "Single-cell landscape of immunological responses in patients with COVID-19", "author": "Zhang", "doi-asserted-by": "crossref", "first-page": "1107", "journal-title": "Nat. Immunol.", "key": "10.1016/j.isci.2026.114849_bib28", "volume": "21", "year": "2020" }, { "DOI": "10.1152/ajpcell.00528.2024", "article-title": "Convergent and divergent immune aberrations in COVID-19, post-COVID-19-interstitial lung disease, and idiopathic pulmonary fibrosis", "author": "Tourki", "doi-asserted-by": "crossref", "first-page": "C199", "journal-title": "Am. J. Physiol. Cell Physiol.", "key": "10.1016/j.isci.2026.114849_bib29", "volume": "328", "year": "2025" }, { "DOI": "10.1084/jem.20210582", "article-title": "Multi-omic profiling reveals widespread dysregulation of innate immunity and hematopoiesis in COVID-19", "author": "Wilk", "doi-asserted-by": "crossref", "journal-title": "J. Exp. Med.", "key": "10.1016/j.isci.2026.114849_bib30", "volume": "218", "year": "2021" }, { "DOI": "10.1038/s41467-023-40220-1", "article-title": "High-throughput characterization of HLA-E-presented CD94/NKG2x ligands reveals peptides which modulate NK cell activation", "author": "Huisman", "doi-asserted-by": "crossref", "first-page": "4809", "journal-title": "Nat. Commun.", "key": "10.1016/j.isci.2026.114849_bib31", "volume": "14", "year": "2023" }, { "DOI": "10.1161/ATVBAHA.114.304650", "article-title": "Nonclassical patrolling monocyte function in the vasculature", "author": "Thomas", "doi-asserted-by": "crossref", "first-page": "1306", "journal-title": "Arterioscler. Thromb. Vasc. Biol.", "key": "10.1016/j.isci.2026.114849_bib32", "volume": "35", "year": "2015" }, { "DOI": "10.4049/jimmunol.2001310", "article-title": "IFN-gamma Drives Human Monocyte Differentiation into Highly Proinflammatory Macrophages That Resemble a Phenotype Relevant to Psoriasis", "author": "Luque-Martin", "doi-asserted-by": "crossref", "first-page": "555", "journal-title": "J. Immunol.", "key": "10.1016/j.isci.2026.114849_bib33", "volume": "207", "year": "2021" }, { "DOI": "10.1093/nar/22.7.1147", "article-title": "The BCMA gene, preferentially expressed during B lymphoid maturation, is bidirectionally transcribed", "author": "Laabi", "doi-asserted-by": "crossref", "first-page": "1147", "journal-title": "Nucleic Acids Res.", "key": "10.1016/j.isci.2026.114849_bib34", "volume": "22", "year": "1994" }, { "DOI": "10.1177/1753425918777596", "article-title": "Analysis of IL-6 and IL-1beta release in cryopreserved pooled human whole blood stimulated with endotoxin", "author": "He", "doi-asserted-by": "crossref", "first-page": "316", "journal-title": "Innate Immun.", "key": "10.1016/j.isci.2026.114849_bib35", "volume": "24", "year": "2018" }, { "DOI": "10.1038/s41598-022-15668-8", "article-title": "Differential chromatin accessibility in peripheral blood mononuclear cells underlies COVID-19 disease severity prior to seroconversion", "author": "Giroux", "doi-asserted-by": "crossref", "journal-title": "Sci. Rep.", "key": "10.1016/j.isci.2026.114849_bib36", "volume": "12", "year": "2022" }, { "DOI": "10.1038/s41588-023-01375-1", "article-title": "Single-cell analyses and host genetics highlight the role of innate immune cells in COVID-19 severity", "author": "Edahiro", "doi-asserted-by": "crossref", "first-page": "753", "journal-title": "Nat. Genet.", "key": "10.1016/j.isci.2026.114849_bib39", "volume": "55", "year": "2023" }, { "DOI": "10.1038/s41421-020-00225-2", "article-title": "The differential immune responses to COVID-19 in peripheral and lung revealed by single-cell RNA sequencing", "author": "Xu", "doi-asserted-by": "crossref", "first-page": "73", "journal-title": "Cell Discov.", "key": "10.1016/j.isci.2026.114849_bib40", "volume": "6", "year": "2020" }, { "DOI": "10.1038/s41467-019-12464-3", "article-title": "Single-cell transcriptomics of human T cells reveals tissue and activation signatures in health and disease", "author": "Szabo", "doi-asserted-by": "crossref", "first-page": "4706", "journal-title": "Nat. Commun.", "key": "10.1016/j.isci.2026.114849_bib41", "volume": "10", "year": "2019" }, { "DOI": "10.1038/s41467-019-12393-1", "article-title": "Context-specific regulation of surface and soluble IL7R expression by an autoimmune risk allele", "author": "Al-Mossawi", "doi-asserted-by": "crossref", "first-page": "4575", "journal-title": "Nat. Commun.", "key": "10.1016/j.isci.2026.114849_bib38", "volume": "10", "year": "2019" }, { "DOI": "10.1186/s12950-015-0081-4", "article-title": "The PPAR-gamma antagonist GW9662 elicits differentiation of M2c-like cells and upregulation of the MerTK/Gas6 axis: a key role for PPAR-gamma in human macrophage polarization", "author": "Zizzo", "doi-asserted-by": "crossref", "first-page": "36", "journal-title": "J. Inflamm.", "key": "10.1016/j.isci.2026.114849_bib42", "volume": "12", "year": "2015" }, { "DOI": "10.1016/j.cell.2021.11.033", "article-title": "SARS-CoV-2 infection triggers profibrotic macrophage responses and lung fibrosis", "author": "Wendisch", "doi-asserted-by": "crossref", "first-page": "6243", "journal-title": "Cell", "key": "10.1016/j.isci.2026.114849_bib43", "volume": "184", "year": "2021" }, { "DOI": "10.1186/s43556-024-00232-9", "article-title": "Characteristics of the early innate response induced by the aerosolized Ad5-vectored COVID-19 vaccine", "author": "Zheng", "doi-asserted-by": "crossref", "first-page": "64", "journal-title": "Mol. Biomed.", "key": "10.1016/j.isci.2026.114849_bib44", "volume": "5", "year": "2024" }, { "DOI": "10.1172/JCI162581", "article-title": "Trained immunity is induced in humans after immunization with an adenoviral vector COVID-19 vaccine", "author": "Murphy", "doi-asserted-by": "crossref", "journal-title": "J. Clin. Investig.", "key": "10.1016/j.isci.2026.114849_bib45", "volume": "133", "year": "2023" }, { "DOI": "10.1038/s41591-020-0901-9", "article-title": "Single-cell landscape of bronchoalveolar immune cells in patients with COVID-19", "author": "Liao", "doi-asserted-by": "crossref", "first-page": "842", "journal-title": "Nat. Med.", "key": "10.1016/j.isci.2026.114849_bib37", "volume": "26", "year": "2020" }, { "DOI": "10.1101/gad.14.2.232", "article-title": "Antiapoptotic activity of Stat5 required during terminal stages of myeloid differentiation", "author": "Kieslinger", "doi-asserted-by": "crossref", "first-page": "232", "journal-title": "Genes Dev.", "key": "10.1016/j.isci.2026.114849_bib46", "volume": "14", "year": "2000" }, { "DOI": "10.1182/blood-2009-04-216390", "article-title": "The transcription factors STAT5A/B regulate GM-CSF-mediated granulopoiesis", "author": "Kimura", "doi-asserted-by": "crossref", "first-page": "4721", "journal-title": "Blood", "key": "10.1016/j.isci.2026.114849_bib47", "volume": "114", "year": "2009" }, { "DOI": "10.1089/wound.2013.0466", "article-title": "The Role of TGFbeta Signaling in Wound Epithelialization", "author": "Ramirez", "doi-asserted-by": "crossref", "first-page": "482", "journal-title": "Adv. Wound Care", "key": "10.1016/j.isci.2026.114849_bib48", "volume": "3", "year": "2014" }, { "DOI": "10.3390/cells10113242", "article-title": "The Role of Fibroblast Growth Factor (FGF) Signaling in Tissue Repair and Regeneration", "author": "Farooq", "doi-asserted-by": "crossref", "journal-title": "Cells", "key": "10.1016/j.isci.2026.114849_bib49", "volume": "10", "year": "2021" }, { "DOI": "10.1084/jem.20190103", "article-title": "Transforming growth factor-beta in tissue fibrosis", "author": "Frangogiannis", "doi-asserted-by": "crossref", "journal-title": "J. Exp. Med.", "key": "10.1016/j.isci.2026.114849_bib50", "volume": "217", "year": "2020" }, { "DOI": "10.2174/157340810791233033", "article-title": "TGF-beta: Titan of Lung Fibrogenesis", "author": "Yue", "doi-asserted-by": "crossref", "first-page": "67", "journal-title": "Curr. Enzym. Inhib.", "key": "10.1016/j.isci.2026.114849_bib51", "volume": "6", "year": "2010" }, { "DOI": "10.1093/intimm/11.7.1075", "article-title": "STAT1 activation during monocyte to macrophage maturation: role of adhesion molecules", "author": "Coccia", "doi-asserted-by": "crossref", "first-page": "1075", "journal-title": "Int. Immunol.", "key": "10.1016/j.isci.2026.114849_bib52", "volume": "11", "year": "1999" }, { "DOI": "10.1182/blood-2007-03-080291", "article-title": "C/EBPalpha binds and activates the PU.1 distal enhancer to induce monocyte lineage commitment", "author": "Yeamans", "doi-asserted-by": "crossref", "first-page": "3136", "journal-title": "Blood", "key": "10.1016/j.isci.2026.114849_bib53", "volume": "110", "year": "2007" }, { "DOI": "10.1038/s42003-022-03888-7", "article-title": "PU.1-c-Jun interaction is crucial for PU.1 function in myeloid development", "author": "Zhao", "doi-asserted-by": "crossref", "first-page": "961", "journal-title": "Commun. Biol.", "key": "10.1016/j.isci.2026.114849_bib54", "volume": "5", "year": "2022" }, { "DOI": "10.1186/s40164-020-00197-9", "article-title": "AP-1 family transcription factors: a diverse family of proteins that regulate varied cellular activities in classical hodgkin lymphoma and ALK+ ALCL", "author": "Wu", "doi-asserted-by": "crossref", "first-page": "4", "journal-title": "Exp. Hematol. Oncol.", "key": "10.1016/j.isci.2026.114849_bib55", "volume": "10", "year": "2021" }, { "DOI": "10.1038/nrm2297", "article-title": "TGFbeta-SMAD signal transduction: molecular specificity and functional flexibility", "author": "Schmierer", "doi-asserted-by": "crossref", "first-page": "970", "journal-title": "Nat. Rev. Mol. Cell Biol.", "key": "10.1016/j.isci.2026.114849_bib56", "volume": "8", "year": "2007" }, { "DOI": "10.1038/s41592-023-01938-4", "article-title": "SCENIC+: single-cell multiomic inference of enhancers and gene regulatory networks", "author": "Bravo Gonzalez-Blas", "doi-asserted-by": "crossref", "first-page": "1355", "journal-title": "Nat. Methods", "key": "10.1016/j.isci.2026.114849_bib57", "volume": "20", "year": "2023" }, { "DOI": "10.1186/s13075-018-1568-1", "article-title": "Dysregulated heme oxygenase-1(low) M2-like macrophages augment lupus nephritis via Bach1 induced by type I interferons", "author": "Kishimoto", "doi-asserted-by": "crossref", "first-page": "64", "journal-title": "Arthritis Res. Ther.", "key": "10.1016/j.isci.2026.114849_bib58", "volume": "20", "year": "2018" }, { "DOI": "10.1186/s12929-014-0110-2", "article-title": "Biological roles of CCAAT/Enhancer-binding protein delta during inflammation", "author": "Ko", "doi-asserted-by": "crossref", "first-page": "6", "journal-title": "J. Biomed. Sci.", "key": "10.1016/j.isci.2026.114849_bib59", "volume": "22", "year": "2015" }, { "DOI": "10.1073/pnas.0506580102", "article-title": "Gene set enrichment analysis: a knowledge-based approach for interpreting genome-wide expression profiles", "author": "Subramanian", "doi-asserted-by": "crossref", "first-page": "15545", "journal-title": "Proc. Natl. Acad. Sci. USA", "key": "10.1016/j.isci.2026.114849_bib60", "volume": "102", "year": "2005" }, { "DOI": "10.1038/s12276-020-0435-8", "article-title": "Recent insights of T cell receptor-mediated signaling pathways for T cell activation and development", "author": "Hwang", "doi-asserted-by": "crossref", "first-page": "750", "journal-title": "Exp. Mol. Med.", "key": "10.1016/j.isci.2026.114849_bib61", "volume": "52", "year": "2020" }, { "DOI": "10.1073/pnas.87.10.3723", "article-title": "Reciprocal expression of human ETS1 and ETS2 genes during T-cell activation: regulatory role for the protooncogene ETS1", "author": "Bhat", "doi-asserted-by": "crossref", "first-page": "3723", "journal-title": "Proc. Natl. Acad. Sci. USA", "key": "10.1016/j.isci.2026.114849_bib62", "volume": "87", "year": "1990" }, { "DOI": "10.1038/s41577-018-0020-8", "article-title": "Regulatory mechanisms in T cell receptor signalling", "author": "Gaud", "doi-asserted-by": "crossref", "first-page": "485", "journal-title": "Nat. Rev. Immunol.", "key": "10.1016/j.isci.2026.114849_bib63", "volume": "18", "year": "2018" }, { "DOI": "10.1038/nri2476", "article-title": "GATA3 and the T-cell lineage: essential functions before and after T-helper-2-cell differentiation", "author": "Ho", "doi-asserted-by": "crossref", "first-page": "125", "journal-title": "Nat. Rev. Immunol.", "key": "10.1016/j.isci.2026.114849_bib64", "volume": "9", "year": "2009" }, { "DOI": "10.1016/j.it.2014.04.002", "article-title": "GATA3: a master of many trades in immune regulation", "author": "Wan", "doi-asserted-by": "crossref", "first-page": "233", "journal-title": "Trends Immunol.", "key": "10.1016/j.isci.2026.114849_bib65", "volume": "35", "year": "2014" }, { "DOI": "10.1158/2643-3230.BCD-20-0026", "article-title": "Combinatorial ETS1-dependent control of oncogenic NOTCH1 enhancers in T-cell leukemia", "author": "McCarter", "doi-asserted-by": "crossref", "first-page": "178", "journal-title": "Blood Cancer Discov.", "key": "10.1016/j.isci.2026.114849_bib66", "volume": "1", "year": "2020" }, { "DOI": "10.1016/S0014-5793(01)02907-6", "article-title": "The AP-1 repressor, JDP2, is a bona fide substrate for the c-Jun N-terminal kinase", "author": "Katz", "doi-asserted-by": "crossref", "first-page": "196", "journal-title": "FEBS Lett.", "key": "10.1016/j.isci.2026.114849_bib67", "volume": "506", "year": "2001" }, { "DOI": "10.1084/jem.20021321", "article-title": "dimerization protein 2 (JDP2), a member of the AP-1 family of transcription factor, mediates osteoclast differentiation induced by RANKL", "author": "Kawaida", "doi-asserted-by": "crossref", "first-page": "1029", "journal-title": "J. Exp. Med.", "key": "10.1016/j.isci.2026.114849_bib68", "volume": "197", "year": "2003" }, { "DOI": "10.1016/j.it.2018.08.006", "article-title": "Canonical and Non-Canonical Wnt Signaling in Immune Cells", "author": "Chae", "doi-asserted-by": "crossref", "first-page": "830", "journal-title": "Trends Immunol.", "key": "10.1016/j.isci.2026.114849_bib69", "volume": "39", "year": "2018" }, { "DOI": "10.1016/j.cell.2012.05.012", "article-title": "Wnt/beta-catenin signaling and disease", "author": "Clevers", "doi-asserted-by": "crossref", "first-page": "1192", "journal-title": "Cell", "key": "10.1016/j.isci.2026.114849_bib70", "volume": "149", "year": "2012" }, { "DOI": "10.1038/s44298-024-00018-4", "article-title": "The Wnt/β-catenin pathway is important for replication of SARS-CoV-2 and other pathogenic RNA viruses", "author": "Xu", "doi-asserted-by": "crossref", "first-page": "6", "journal-title": "npj Viruses", "key": "10.1016/j.isci.2026.114849_bib71", "volume": "2", "year": "2024" }, { "DOI": "10.1183/13993003.01531-2020", "article-title": "Wnt5a and Wnt11 as acute respiratory distress syndrome biomarkers for severe acute respiratory syndrome coronavirus 2 patients", "author": "Choi", "doi-asserted-by": "crossref", "journal-title": "Eur. Respir. J.", "key": "10.1016/j.isci.2026.114849_bib72", "volume": "56", "year": "2020" }, { "DOI": "10.3390/cells11223592", "article-title": "Macrophages and Wnts in Tissue Injury and Repair", "author": "Park", "doi-asserted-by": "crossref", "journal-title": "Cells", "key": "10.1016/j.isci.2026.114849_bib73", "volume": "11", "year": "2022" }, { "DOI": "10.4049/jimmunol.1201819", "article-title": "Wnt6 is expressed in granulomatous lesions of Mycobacterium tuberculosis-infected mice and is involved in macrophage differentiation and proliferation", "author": "Schaale", "doi-asserted-by": "crossref", "first-page": "5182", "journal-title": "J. Immunol.", "key": "10.1016/j.isci.2026.114849_bib74", "volume": "191", "year": "2013" }, { "DOI": "10.1186/s12964-018-0300-8", "article-title": "M2 macrophages promote myofibroblast differentiation of LR-MSCs and are associated with pulmonary fibrogenesis", "author": "Hou", "doi-asserted-by": "crossref", "first-page": "89", "journal-title": "Cell Commun. Signal.", "key": "10.1016/j.isci.2026.114849_bib75", "volume": "16", "year": "2018" }, { "DOI": "10.3389/fimmu.2024.1401015", "article-title": "TGF-beta1 overexpression in severe COVID-19 survivors and its implications for early-phase fibrotic abnormalities and long-term functional impairment", "author": "Alfaro", "doi-asserted-by": "crossref", "journal-title": "Front. Immunol.", "key": "10.1016/j.isci.2026.114849_bib76", "volume": "15", "year": "2024" }, { "DOI": "10.3390/biomedicines12030639", "article-title": "The Role of Cytokines and Molecular Pathways in Lung Fibrosis Following SARS-CoV-2 Infection: A Physiopathologic (Re)view", "author": "Lazar", "doi-asserted-by": "crossref", "journal-title": "Biomedicines", "key": "10.1016/j.isci.2026.114849_bib77", "volume": "12", "year": "2024" }, { "article-title": "A distinct innate immune signature marks progression from mild to severe COVID-19", "author": "Chevrier", "journal-title": "Cell Rep. Med.", "key": "10.1016/j.isci.2026.114849_bib78", "volume": "2", "year": "2021" }, { "DOI": "10.1165/rcmb.2022-0107TR", "article-title": "Insights from Transcriptomics: CD163(+) Profibrotic Lung Macrophages in COVID-19", "author": "Bhattacharya", "doi-asserted-by": "crossref", "first-page": "520", "journal-title": "Am. J. Respir. Cell Mol. Biol.", "key": "10.1016/j.isci.2026.114849_bib79", "volume": "67", "year": "2022" }, { "DOI": "10.1016/j.bbamcr.2005.06.008", "article-title": "Depletion of the AP-1 repressor JDP2 induces cell death similar to apoptosis", "author": "Lerdrup", "doi-asserted-by": "crossref", "first-page": "29", "journal-title": "Biochim. Biophys. Acta", "key": "10.1016/j.isci.2026.114849_bib80", "volume": "1745", "year": "2005" }, { "DOI": "10.1128/MCB.17.6.3094", "article-title": "Isolation of an AP-1 repressor by a novel method for detecting protein-protein interactions", "author": "Aronheim", "doi-asserted-by": "crossref", "first-page": "3094", "journal-title": "Mol. Cell Biol.", "key": "10.1016/j.isci.2026.114849_bib81", "volume": "17", "year": "1997" }, { "DOI": "10.1016/j.clim.2023.109634", "article-title": "Unique molecular signatures sustained in circulating monocytes and regulatory T cells in convalescent COVID-19 patients", "author": "Hoffmann", "doi-asserted-by": "crossref", "journal-title": "Clin. Immunol.", "key": "10.1016/j.isci.2026.114849_bib82", "volume": "252", "year": "2023" }, { "DOI": "10.1038/ncomms14049", "article-title": "Massively parallel digital transcriptional profiling of single cells", "author": "Zheng", "doi-asserted-by": "crossref", "journal-title": "Nat. Commun.", "key": "10.1016/j.isci.2026.114849_bib83", "volume": "8", "year": "2017" }, { "DOI": "10.1038/s41587-023-01767-y", "article-title": "Dictionary learning for integrative, multimodal and scalable single-cell analysis", "author": "Hao", "doi-asserted-by": "crossref", "first-page": "293", "journal-title": "Nat. Biotechnol.", "key": "10.1016/j.isci.2026.114849_bib84", "volume": "42", "year": "2024" }, { "DOI": "10.1038/s41592-021-01282-5", "article-title": "Single-cell chromatin state analysis with Signac", "author": "Stuart", "doi-asserted-by": "crossref", "first-page": "1333", "journal-title": "Nat. Methods", "key": "10.1016/j.isci.2026.114849_bib85", "volume": "18", "year": "2021" }, { "DOI": "10.1681/ASN.0000000000000354", "article-title": "Cell Type- and Age-Specific Expression of lncRNAs across Kidney Cell Types", "author": "Kim", "doi-asserted-by": "crossref", "first-page": "870", "journal-title": "J. Am. Soc. Nephrol.", "key": "10.1016/j.isci.2026.114849_bib86", "volume": "35", "year": "2024" }, { "DOI": "10.1016/j.mocell.2024.100103", "article-title": "A practical handbook on single-cell RNA sequencing data quality control and downstream analysis", "author": "Kim", "doi-asserted-by": "crossref", "journal-title": "Mol. Cells", "key": "10.1016/j.isci.2026.114849_bib87", "volume": "47", "year": "2024" }, { "DOI": "10.1038/nbt.4042", "article-title": "Multiplexed droplet single-cell RNA-sequencing using natural genetic variation", "author": "Kang", "doi-asserted-by": "crossref", "first-page": "89", "journal-title": "Nat. Biotechnol.", "key": "10.1016/j.isci.2026.114849_bib88", "volume": "36", "year": "2018" }, { "DOI": "10.1093/bioinformatics/btr509", "article-title": "A statistical framework for SNP calling, mutation discovery, association mapping and population genetical parameter estimation from sequencing data", "author": "Li", "doi-asserted-by": "crossref", "first-page": "2987", "journal-title": "Bioinformatics", "key": "10.1016/j.isci.2026.114849_bib89", "volume": "27", "year": "2011" }, { "DOI": "10.1016/j.cels.2019.03.003", "article-title": "DoubletFinder: Doublet Detection in Single-Cell RNA Sequencing Data Using Artificial Nearest Neighbors", "author": "McGinnis", "doi-asserted-by": "crossref", "first-page": "329", "journal-title": "Cell Syst.", "key": "10.1016/j.isci.2026.114849_bib90", "volume": "8", "year": "2019" }, { "DOI": "10.12688/f1000research.73600.1", "article-title": "Doublet identification in single-cell sequencing data using scDblFinder", "author": "Germain", "doi-asserted-by": "crossref", "first-page": "979", "journal-title": "F1000Res.", "key": "10.1016/j.isci.2026.114849_bib91", "volume": "10", "year": "2021" }, { "DOI": "10.1038/s41592-019-0619-0", "article-title": "Fast, sensitive and accurate integration of single-cell data with Harmony", "author": "Korsunsky", "doi-asserted-by": "crossref", "first-page": "1289", "journal-title": "Nat. Methods", "key": "10.1016/j.isci.2026.114849_bib92", "volume": "16", "year": "2019" }, { "DOI": "10.1186/gb-2008-9-9-r137", "article-title": "Model-based analysis of ChIP-Seq (MACS)", "author": "Zhang", "doi-asserted-by": "crossref", "journal-title": "Genome Biol.", "key": "10.1016/j.isci.2026.114849_bib93", "volume": "9", "year": "2008" }, { "DOI": "10.1038/75556", "article-title": "Gene ontology: tool for the unification of biology. The Gene Ontology Consortium", "author": "Ashburner", "doi-asserted-by": "crossref", "first-page": "25", "journal-title": "Nat. Genet.", "key": "10.1016/j.isci.2026.114849_bib94", "volume": "25", "year": "2000" }, { "DOI": "10.1038/s41596-024-01137-1", "article-title": "CellPhoneDB v5: inferring cell-cell communication from single-cell multiomics data", "author": "Troule", "doi-asserted-by": "crossref", "first-page": "3412", "journal-title": "Nat. Protoc.", "key": "10.1016/j.isci.2026.114849_bib95", "volume": "20", "year": "2025" }, { "DOI": "10.1186/s12859-023-05342-9", "article-title": "Empowering biologists to decode omics data: the Genekitr R package and web server", "author": "Liu", "doi-asserted-by": "crossref", "first-page": "214", "journal-title": "BMC Bioinf.", "key": "10.1016/j.isci.2026.114849_bib96", "volume": "24", "year": "2023" }, { "DOI": "10.1093/bioinformatics/btv145", "article-title": "ChIPseeker: an R/Bioconductor package for ChIP peak annotation, comparison and visualization", "author": "Yu", "doi-asserted-by": "crossref", "first-page": "2382", "journal-title": "Bioinformatics", "key": "10.1016/j.isci.2026.114849_bib97", "volume": "31", "year": "2015" }, { "DOI": "10.1038/nmeth.4401", "article-title": "chromVAR: inferring transcription-factor-associated accessibility from single-cell epigenomic data", "author": "Schep", "doi-asserted-by": "crossref", "first-page": "975", "journal-title": "Nat. Methods", "key": "10.1016/j.isci.2026.114849_bib98", "volume": "14", "year": "2017" } ], "reference-count": 97, "references-count": 97, "relation": {}, "resource": { "primary": { "URL": "https://linkinghub.elsevier.com/retrieve/pii/S2589004226002245" } }, "score": 1, "short-title": [], "source": "Crossref", "subject": [], "subtitle": [], "title": "Discovery of key regulators in classical monocyte phenotypes linked to COVID-19 severity using single-cell multi-omics sequencing", "type": "journal-article", "update-policy": "https://doi.org/10.1016/elsevier_cm_policy", "volume": "29" }
Please send us corrections, updates, or comments. c19early involves the extraction of 200,000+ datapoints from thousands of papers. Community updates help ensure high accuracy. Treatments and other interventions are complementary. All practical, effective, and safe means should be used based on risk/benefit analysis. No treatment or intervention is 100% available and effective for all current and future variants. We do not provide medical advice. Before taking any medication, consult a qualified physician who can provide personalized advice and details of risks and benefits based on your medical history and situation. IMA and WCH provide treatment protocols.
  or use drag and drop   
Submit