Analgesics
Antiandrogens
Antihistamines
Budesonide
Colchicine
Conv. Plasma
Curcumin
Fluvoxamine
Hydroxychlor..
Ivermectin
Lifestyle
Melatonin
Metformin
Minerals
Monoclonals
Mpro inhibitors
Naso/orophar..
Nigella Sativa
Nitazoxanide
PPIs
Quercetin
RdRp inhibitors
TMPRSS2 inh.
Thermotherapy
Vitamins
More

Other
Feedback
Home
 
next
study
previous
study
c19early.org COVID-19 treatment researchSelect treatment..Select..
Budesonide Meta
Colchicine Meta Nigella Sativa Meta
Conv. Plasma Meta Nitazoxanide Meta
Curcumin Meta PPIs Meta
Fluvoxamine Meta Quercetin Meta
Hydroxychlor.. Meta
Ivermectin Meta
Thermotherapy Meta
Melatonin Meta
Metformin Meta

 

Reduction of extracellular vimentin in blood provides protection against SARS-CoV-2 infection

Kim et al., Virulence, doi:10.1080/21505594.2025.2568052, Oct 2025
https://c19early.org/kim28.html
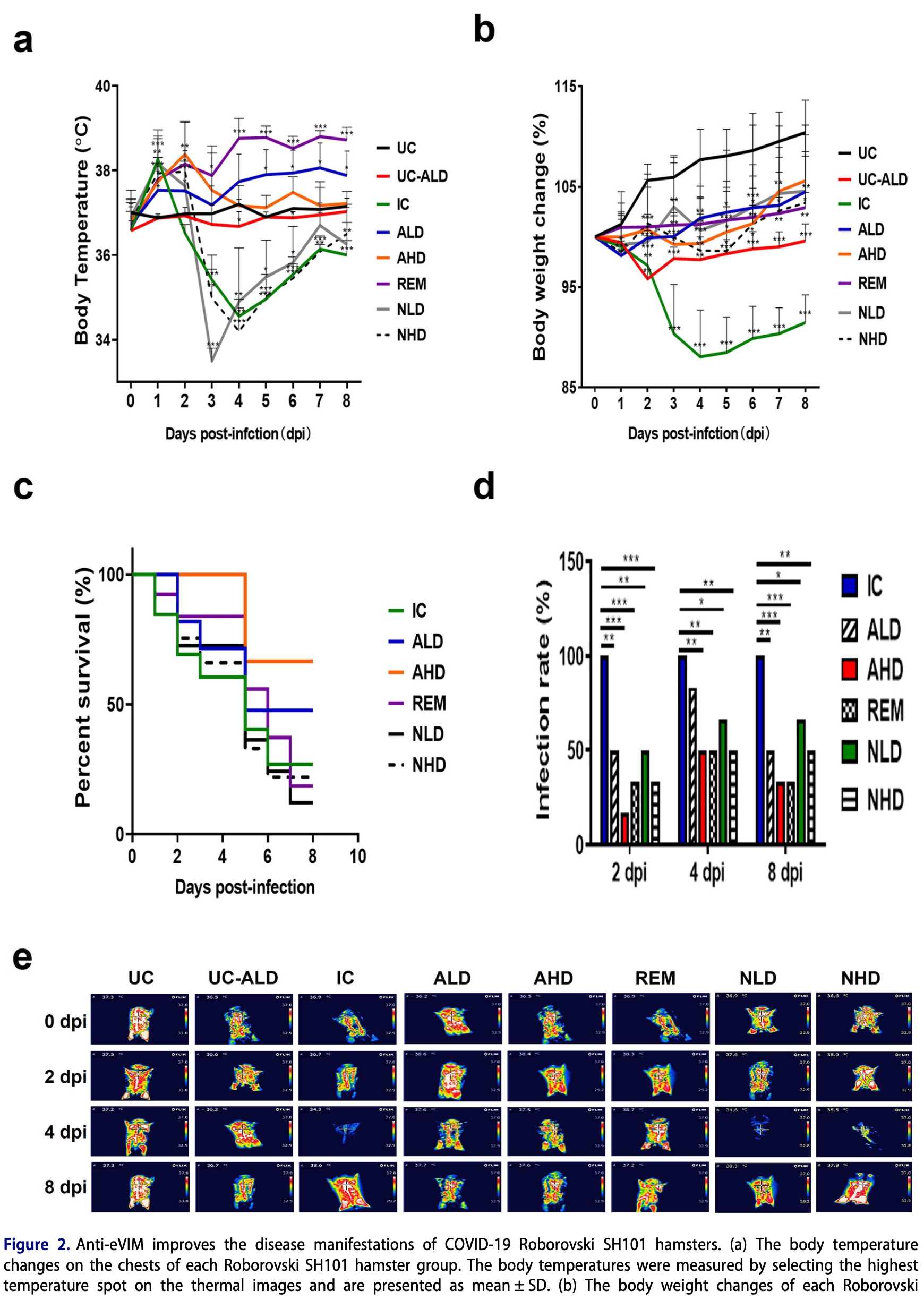
Animal study showing that the anti-eVIM monoclonal antibody hzVSF-v13 provides protection against SARS-CoV-2 infection in Roborovski SH101 hamsters. Authors found that intravenous injection of hzVSF-v13 dramatically improved disease manifestations, including body weight, temperature, and survival rate.
Remdesivir was less effective at reducing viral load. Remdesivir did not efficiently block inflammation and had the poorest survival rate, even worse than the untreated group. Authors suspect that the low survival rate in the remdesivir-treated hamsters may be due to the drug's toxic effects rather than a lack of antiviral efficacy.
Kim et al., 7 Oct 2025, USA, peer-reviewed, 6 authors. Contact: seonghong@jbnu.ac.kr.
Reduction of extracellular vimentin in blood provides protection against SARS-CoV-2 infection
Hae-Mi Kim, Mingda Wang, Chongkai Zhai, Sura Kim, Jungha Park, Seong-Tshool Hong
Virulence, doi:10.1080/21505594.2025.2568052
In vitro studies have repeatedly showed that extracellular vimentin (eVIM) promotes the penetration of viruses by acting as an adhesion factor, suggesting that reducing eVIM density in the blood could be an effective approach to treat viral infections. However, despite solid evidence, it has not been previously investigated whether eVIM plays a pathogenic role during viral infections in vivo experiments. Here, we provide in vivo evidence that eVIM plays a critical role during viral infections. The severity of COVID-19 in Roborovski SH101 hamsters was positively correlated with blood concentrations of eVIM during the infection period. The reduction of blood eVIM in the SARS-CoV-2-infected Roborovski SH101 hamster through intravenous injection of hzVSF-v13, a humanized anti-eVIM monoclonal antibody, dramatically improved disease manifestations, such as body weight reduction, body temperature, death rate, and more. It also inhibited the formation of blood clots and systemic inflammation compared to remdesivir or a SARS-CoV-2 neutralizing antibody (6D11F2). Histological examination confirmed the significantly better therapeutic efficacy of anti-eVIM compared to remdesivir or the neutralizing antibody. Quantification of SARS-CoV-2 in the hamsters' lungs revealed that the viral titer in the anti-eVIM-treated groups was 77% to 80% lower than that in the infection group, while remdesivir and the neutralizing antibody resulted in reductions of 41.9% and 34.7% to 44.1%, respectively. We believe that this work provides a foundation for the development of hzVSF-v13 as an antiviral drug for COVID-19.
Author contributions Disclosure statement No potential conflict of interest was reported by the author(s).
References
Aggarwal, Singh, Sharma, Circulating vimentin over-expression in patients with oral sub mucosal fibrosis and oral squamous cell carcinoma, Indian J Otolaryngol Head Neck Surg, doi:10.1007/s12070-021-03018-5
Ahn, Lee, Kim, HzVSF, a novel HBV therapeutic candidate, shows WHsAg loss in woodchuck hepatitis model and safety in phase I clinical study, J Hepatol
Amraei, Xia, Olejnik, Extracellular vimentin is an attachment factor that facilitates SARS-CoV-2 entry into human endothelial cells, Proc Natl Acad Sci, doi:10.1073/pnas.2113874119
Attaway, Scheraga, Bhimraj, Severe COVID-19 pneumonia: pathogenesis and clinical management, BMJ, doi:10.1136/bmj.n436
Bergeri, Whelan, Ware, Global SARS-CoV-2 seroprevalence from January 2020 to April 2022: a systematic review and meta-analysis of standardized population-based studies, PLOS Med, doi:10.1371/journal.pmed.1004107
Boggiano, Eisinger, Lerner, Update on and future directions for use of anti-SARS-CoV-2 antibodies: national Institutes of Health summit on treatment and prevention of COVID-19, Ann Intern Med, doi:10.7326/M21-3669
Boni, Lemey, Jiang, Evolutionary origins of the SARS-CoV-2 sarbecovirus lineage responsible for the COVID-19 pandemic, Nat Microbiol
Bright, Babalola, Sam-Agudu, COVID-19 preparedness: capacity to manufacture vaccines, therapeutics and diagnostics in Sub-Saharan Africa, Global Health, doi:10.1186/s12992-021-00668-6
Carse, Lang, Katz, Exogenous vimentin supplementation transiently affects early steps during HPV16 pseudovirus infection, Viruses, doi:10.3390/v13122471
Chung, Kim, Hong, Iron-dextran as a thermosensitizer in radiofrequency hyperthermia for cancer treatment, Appl Biol Chem, doi:10.1186/s13765-019-0432-6
Chung, Lee, Kwon, Transferrin as a thermosensitizer in radiofrequency hyperthermia for cancer treatment, Sci Rep, doi:10.1038/s41598-018-31232-9
Delaune, Hul, Karlsson, A novel SARS-CoV-2 related coronavirus in bats from Cambodia, Nat Commun, doi:10.1038/s41467-021-26809-4
Dhawan, Saied, Mitra, Omicron variant (B. 1.1. 529) and its sublineages: what do we know so far amid the emergence of recombinant variants of SARS-CoV-2?, Biomed Pharmacother, doi:10.1016/j.biopha.2022.113522
Fernández-Ortega, Ramírez, Casillas, Identification of vimentin as a potential therapeutic target against HIV infection, Viruses, doi:10.3390/v8060098
Goldblatt, SARS-CoV-2: from herd immunity to hybrid immunity, Nat Rev Immunol, doi:10.1038/s41577-022-00725-0
Hassan, Sharmin, Hong, T cell epitopes of SARS-CoV-2 spike protein and conserved surface protein of Plasmodium malariae share sequence homology, Open Life Sci, doi:10.1515/biol-2021-0062
Huang, Wang, Li, Clinical features of patients infected with 2019 novel coronavirus in Wuhan, China, Lancet, doi:10.1016/S0140-6736(20)30183-5
Hurt, Wheatley, Neutralizing antibody therapeutics for COVID-19, Viruses
Hübner, Gitter, Mokhtari, Standardized quantification of pulmonary fibrosis in histological samples, Biotechniques, doi:10.2144/000112729
Imran, Arora, Asdaq, Discovery, development, and patent trends on molnupiravir: a prospective oral treatment for COVID-19, Molecules, doi:10.3390/molecules26195795
Kang, Choe, Park, Compassionate use of hzVSF-v13 in two patients with severe COVID-19, J Med Virol, doi:10.1002/jmv.26063
Kilkenny, Browne, Cuthill, Improving bioscience research reporting: the ARRIVE guidelines for reporting animal research, J Pharmacol Pharmacother, doi:10.4103/0976-500X.72351
Kim, Kim, Hong, An antibody or peptide specifically binding to peptide derived from vimentin
Korolowicz, Suresh, Li, Combination treatment with the vimentin-targeting antibody hzVSF and Tenofovir suppresses woodchuck hepatitis virus infection in woodchucks, Cells, doi:10.3390/cells10092321
Koudelka, Destito, Plummer, Endothelial targeting of cowpea mosaic virus (CPMV) via surface vimentin, PLOS Pathog, doi:10.1371/journal.ppat.1000417
Lalioti, González-Sanz, Bermejo, Cell surface detection of vimentin, ACE2 and SARS-CoV-2 spike proteins reveals selective colocalization at primary cilia, Sci Rep, doi:10.1038/s41598-022-11248-y
Lam, Jia, Zhang, Identifying SARS-CoV-2-related coronaviruses in Malayan pangolins, Nature
Li, Jiang, Li, Clinical and pathological investigation of patients with severe COVID-19, JCI Insight, doi:10.1172/jci.insight.138070
Liang, Yu, Liao, Vimentin binding is critical for infection by the virulent strain of Japanese encephalitis virus, Cell Microbiol, doi:10.1111/j.1462-5822.2011.01624.x
Martinez, Salas, Ballestin, Antiviral therapeutic approaches for SARS-CoV-2 infection: a systematic review, Pharmaceuticals, doi:10.3390/ph14080736
Mcelvaney, Mcevoy, Mcelvaney, Characterization of the inflammatory response to severe COVID-19 illness, Am J Respir Crit Care Med, doi:10.1164/rccm.202005-1583OC
Miyakawa, Otsuka, Sekiba, Humanized virus-suppressing factor inhibits hepatitis B virus infection by targeting viral cell entry, Heliyon, doi:10.1016/j.heliyon.2021.e07586
Murakami, Kitamura, Suzuki, Detection and characterization of bat sarbecovirus phylogenetically related to SARS-CoV-2, Japan, Emerg Infect Dis, doi:10.3201/eid2612.203386
Paulin, Lilienbaum, Kardjian, Vimentin: regulation and pathogenesis, Biochimie, doi:10.1016/j.biochi.2022.02.003
Poon, Peiris, Emergence of a novel human coronavirus threatening human health, Nat Med
Prasad, Prasad, Single virus targeting multiple organs: what we know and where we are heading?, Front Med, doi:10.3389/fmed.2020.00370
Prasenohadi, Burhan, Dhunny, Doubleblind, randomized, placebo-controlled study on hzVSF-v13, a novel anti-vimentin monoclonal antibody drug as add-on standard of care in the management of patients with moderate to severe COVID-19, J Clin Med, doi:10.3390/jcm11112961
Ramos, Stamatakis, Oeste, Vimentin as a multifaceted player and potential therapeutic target in viral infections, Int J Mol Sci, doi:10.3390/ijms21134675
Satelli, Li, Vimentin in cancer and its potential as a molecular target for cancer therapy, Cell Mol Life Sci, doi:10.1007/s00018-011-0735-1
Suprewicz, Swoger, Gupta, Extracellular vimentin as a target against SARS-CoV-2 host cell invasion, Small, doi:10.1002/smll.202105640
Tao, Tzou, Nouhin, SARS-CoV-2 antiviral therapy, Clin Microbiol Rev, doi:10.1128/CMR.00109-21
Tao, Tzou, Nouhin, The biological and clinical significance of emerging SARS-CoV-2 variants, Nat Rev Genet, doi:10.1038/s41576-021-00408-x
Teo, Chu, Cellular vimentin regulates construction of dengue virus replication complexes through interaction with NS4A protein, J Virol, doi:10.1128/JVI.01249-13
Vitiello, Ferrara, Auti, Advances in the omicron variant development, J Intern Med, doi:10.1111/joim.13478
Wacharapluesadee, Tan, Maneeorn, Evidence for SARS-CoV-2 related coronaviruses circulating in bats and pangolins in Southeast Asia, Nat Commun, doi:10.1038/s41467-021-21240-1
Wang, Stamenovic, Mechanics of vimentin intermediate filaments, J Muscle Res Cell Motil
Wiegand, Nemudryi, Nemudraia, The rise and fall of SARS-CoV-2 variants and ongoing diversification of omicron, Viruses, doi:10.3390/v14092009
Xiao, Zhai, Feng, Isolation of SARS-CoV-2-related coronavirus from Malayan pangolins, Nature, doi:10.1038/s41586-020-2313-x
Xie, Chen, Luo, Therapeutic potential of C1632 by inhibition of SARS-CoV-2 replication and viral-induced inflammation through upregulating let-7, Signal Transduct Target Ther, doi:10.1038/s41392-021-00497-4
Yang, Liu, Liu, COVID-19: immunopathogenesis and immunotherapeutics, Signal Transduct Target Ther, doi:10.1038/s41392-020-00243-2
Yang, Zou, Yang, Superficial vimentin mediates DENV-2 infection of vascular endothelial cells, Sci Rep, doi:10.1038/srep38372
Yu, Chien, Chen, Surface vimentin is critical for the cell entry of SARS-CoV, J Biomed Sci
Zhai, Wang, Chung, Roborovski hamster (Phodopus roborovskii) strain SH101 as a systemic infection model of SARS-CoV-2, Virulence, doi:10.1080/21505594.2021.1972201
Zhang, Wen, Shi, The diverse roles and dynamic rearrangement of vimentin during viral infection, J Cell Sci, doi:10.1242/jcs.250597
Zhang, Zhao, Zhang, The use of anti-inflammatory drugs in the treatment of people with severe coronavirus disease 2019 (COVID-19): the perspectives of clinical immunologists from China, Clin Immunol, doi:10.1016/j.clim.2020.108393
Zhou, Chen, Identification of novel bat coronaviruses sheds light on the evolutionary origins of SARS-CoV-2 and related viruses, Cell, doi:10.1016/j.cell.2021.06.008
Zhou, Yang, Wang, A pneumonia outbreak associated with a new coronavirus of probable bat origin, Nature, doi:10.1038/s41586-020-2012-7
DOI record: { "DOI": "10.1080/21505594.2025.2568052", "ISSN": [ "2150-5594", "2150-5608" ], "URL": "http://dx.doi.org/10.1080/21505594.2025.2568052", "alternative-id": [ "10.1080/21505594.2025.2568052" ], "article-number": "2568052", "assertion": [ { "label": "Peer Review Statement", "name": "peerreview_statement", "order": 1, "value": "The publishing and review policy for this title is described in its Aims & Scope." }, { "URL": "http://www.tandfonline.com/action/journalInformation?show=aimsScope&journalCode=kvir20", "label": "Aim & Scope", "name": "aims_and_scope_url", "order": 2, "value": "http://www.tandfonline.com/action/journalInformation?show=aimsScope&journalCode=kvir20" }, { "group": { "label": "Publication History", "name": "publication_history" }, "label": "Received", "name": "received", "order": 0, "value": "2024-10-25" }, { "group": { "label": "Publication History", "name": "publication_history" }, "label": "Revised", "name": "revised", "order": 1, "value": "2025-04-15" }, { "group": { "label": "Publication History", "name": "publication_history" }, "label": "Accepted", "name": "accepted", "order": 2, "value": "2025-09-08" }, { "group": { "label": "Publication History", "name": "publication_history" }, "label": "Published", "name": "published", "order": 3, "value": "2025-10-07" } ], "author": [ { "ORCID": "https://orcid.org/0000-0003-3254-3061", "affiliation": [ { "name": "Jeonbuk National University Medical School", "place": [ "Jeonju, South Korea" ] } ], "authenticated-orcid": false, "family": "Kim", "given": "Hae-Mi", "sequence": "first" }, { "affiliation": [ { "name": "Jeonbuk National University Medical School", "place": [ "Jeonju, South Korea" ] }, { "name": "Shandong Provincial Hospital Affiliated to Shandong First Medical University", "place": [ "Jinan, China" ] } ], "family": "Wang", "given": "Mingda", "sequence": "additional" }, { "affiliation": [ { "name": "Jeonbuk National University Medical School", "place": [ "Jeonju, South Korea" ] }, { "name": "Luoyang Polytechnic", "place": [ "Luoyang, China" ] } ], "family": "Zhai", "given": "Chongkai", "sequence": "additional" }, { "affiliation": [ { "name": "Jeonbuk National University Medical School", "place": [ "Jeonju, South Korea" ] } ], "family": "Kim", "given": "Sura", "sequence": "additional" }, { "affiliation": [ { "name": "Jeonbuk National University Medical School", "place": [ "Jeonju, South Korea" ] } ], "family": "Park", "given": "Jungha", "sequence": "additional" }, { "ORCID": "https://orcid.org/0000-0001-8254-6581", "affiliation": [ { "name": "Jeonbuk National University Medical School", "place": [ "Jeonju, South Korea" ] } ], "authenticated-orcid": false, "family": "Hong", "given": "Seong-Tshool", "sequence": "additional" } ], "container-title": "Virulence", "container-title-short": "Virulence", "content-domain": { "crossmark-restriction": true, "domain": [ "www.tandfonline.com" ] }, "created": { "date-parts": [ [ 2025, 10, 7 ] ], "date-time": "2025-10-07T10:22:13Z", "timestamp": 1759832533000 }, "deposited": { "date-parts": [ [ 2025, 10, 7 ] ], "date-time": "2025-10-07T10:22:16Z", "timestamp": 1759832536000 }, "funder": [ { "name": "SNJ Pharma Inc" }, { "award": [ "2024HLTJ20" ], "name": "Heluo Youth Talent Lift Project" }, { "DOI": "10.13039/501100003710", "doi-asserted-by": "crossref", "id": [ { "asserted-by": "crossref", "id": "10.13039/501100003710", "id-type": "DOI" } ], "name": "Korea Health Industry Development Institute" }, { "award": [ "RS-2025-12345678" ], "name": "Ministry of Health & Welfare" } ], "indexed": { "date-parts": [ [ 2025, 10, 7 ] ], "date-time": "2025-10-07T10:42:14Z", "timestamp": 1759833734863, "version": "build-2065373602" }, "is-referenced-by-count": 0, "issue": "1", "issued": { "date-parts": [ [ 2025, 10, 7 ] ] }, "journal-issue": { "issue": "1", "published-print": { "date-parts": [ [ 2025, 12, 31 ] ] } }, "language": "en", "license": [ { "URL": "http://creativecommons.org/licenses/by/4.0/", "content-version": "vor", "delay-in-days": 0, "start": { "date-parts": [ [ 2025, 10, 7 ] ], "date-time": "2025-10-07T00:00:00Z", "timestamp": 1759795200000 } } ], "link": [ { "URL": "https://www.tandfonline.com/doi/pdf/10.1080/21505594.2025.2568052", "content-type": "unspecified", "content-version": "vor", "intended-application": "similarity-checking" } ], "member": "301", "original-title": [], "prefix": "10.1080", "published": { "date-parts": [ [ 2025, 10, 7 ] ] }, "published-online": { "date-parts": [ [ 2025, 10, 7 ] ] }, "published-print": { "date-parts": [ [ 2025, 12, 31 ] ] }, "publisher": "Informa UK Limited", "reference": [ { "DOI": "10.1038/s41586-020-2012-7", "doi-asserted-by": "publisher", "key": "e_1_3_6_2_1" }, { "DOI": "10.1038/s41586-020-2169-0", "article-title": "Identifying SARS-CoV-2-related coronaviruses in Malayan pangolins", "author": "Lam T-Y", "doi-asserted-by": "crossref", "first-page": "282", "issue": "7815", "journal-title": "Nature", "key": "e_1_3_6_3_1", "unstructured": "Lam T-Y, Jia N, Zhang Y-W, et al. Identifying SARS-CoV-2-related coronaviruses in Malayan pangolins. Nature. 2020;583(7815):282–285.", "volume": "583", "year": "2020" }, { "DOI": "10.1038/s41586-020-2313-x", "doi-asserted-by": "publisher", "key": "e_1_3_6_4_1" }, { "DOI": "10.1038/s41467-021-26809-4", "doi-asserted-by": "publisher", "key": "e_1_3_6_5_1" }, { "DOI": "10.1038/s41467-021-21240-1", "doi-asserted-by": "publisher", "key": "e_1_3_6_6_1" }, { "DOI": "10.1038/s41564-020-0771-4", "article-title": "Evolutionary origins of the SARS-CoV-2 sarbecovirus lineage responsible for the COVID-19 pandemic", "author": "Boni MF", "doi-asserted-by": "crossref", "first-page": "1408", "issue": "11", "journal-title": "Nat Microbiol", "key": "e_1_3_6_7_1", "unstructured": "Boni MF, Lemey P, Jiang X, et al. Evolutionary origins of the SARS-CoV-2 sarbecovirus lineage responsible for the COVID-19 pandemic. Nat Microbiol. 2020;5(11):1408–1417.", "volume": "5", "year": "2020" }, { "DOI": "10.3201/eid2612.203386", "doi-asserted-by": "publisher", "key": "e_1_3_6_8_1" }, { "DOI": "10.1016/j.cell.2021.06.008", "doi-asserted-by": "publisher", "key": "e_1_3_6_9_1" }, { "DOI": "10.1515/biol-2021-0062", "doi-asserted-by": "publisher", "key": "e_1_3_6_10_1" }, { "DOI": "10.1038/s41576-021-00408-x", "doi-asserted-by": "publisher", "key": "e_1_3_6_11_1" }, { "DOI": "10.1371/journal.pmed.1004107", "doi-asserted-by": "publisher", "key": "e_1_3_6_12_1" }, { "DOI": "10.3390/v14092009", "doi-asserted-by": "publisher", "key": "e_1_3_6_13_1" }, { "DOI": "10.1038/s41577-022-00725-0", "doi-asserted-by": "publisher", "key": "e_1_3_6_14_1" }, { "DOI": "10.7326/M21-3669", "doi-asserted-by": "publisher", "key": "e_1_3_6_15_1" }, { "DOI": "10.1016/j.biopha.2022.113522", "doi-asserted-by": "publisher", "key": "e_1_3_6_16_1" }, { "DOI": "10.1111/joim.13478", "doi-asserted-by": "publisher", "key": "e_1_3_6_17_1" }, { "DOI": "10.1007/s00018-011-0735-1", "doi-asserted-by": "publisher", "key": "e_1_3_6_18_1" }, { "DOI": "10.1023/A:1023470709071", "article-title": "Mechanics of vimentin intermediate filaments", "author": "Wang N", "doi-asserted-by": "crossref", "first-page": "535", "issue": "5", "journal-title": "J Muscle Res Cell Motil", "key": "e_1_3_6_19_1", "unstructured": "Wang N, Stamenovic D. Mechanics of vimentin intermediate filaments. J Muscle Res Cell Motil. 2002;23(5):535–540.", "volume": "23", "year": "2002" }, { "DOI": "10.1007/s12070-021-03018-5", "doi-asserted-by": "publisher", "key": "e_1_3_6_20_1" }, { "DOI": "10.3390/ijms21134675", "doi-asserted-by": "publisher", "key": "e_1_3_6_21_1" }, { "DOI": "10.1242/jcs.250597", "doi-asserted-by": "publisher", "key": "e_1_3_6_22_1" }, { "DOI": "10.1016/j.biochi.2022.02.003", "doi-asserted-by": "publisher", "key": "e_1_3_6_23_1" }, { "article-title": "Surface vimentin is critical for the cell entry of SARS-CoV", "author": "Yu Y-C", "first-page": "1", "issue": "1", "journal-title": "J Biomed Sci", "key": "e_1_3_6_24_1", "unstructured": "Yu Y-C, Chien S-C, Chen I-Y, et al. Surface vimentin is critical for the cell entry of SARS-CoV. J Biomed Sci. 2016;23(1):1–10.", "volume": "23", "year": "2016" }, { "DOI": "10.1371/journal.ppat.1000417", "doi-asserted-by": "publisher", "key": "e_1_3_6_25_1" }, { "DOI": "10.1111/j.1462-5822.2011.01624.x", "doi-asserted-by": "publisher", "key": "e_1_3_6_26_1" }, { "DOI": "10.1128/JVI.01249-13", "doi-asserted-by": "publisher", "key": "e_1_3_6_27_1" }, { "DOI": "10.3390/v13122471", "doi-asserted-by": "publisher", "key": "e_1_3_6_28_1" }, { "DOI": "10.1073/pnas.2113874119", "doi-asserted-by": "publisher", "key": "e_1_3_6_29_1" }, { "DOI": "10.4103/0976-500X.72351", "doi-asserted-by": "publisher", "key": "e_1_3_6_30_1" }, { "DOI": "10.1080/21505594.2021.1972201", "doi-asserted-by": "publisher", "key": "e_1_3_6_31_1" }, { "key": "e_1_3_6_32_1", "unstructured": "Kim Y Kim Y Hong H et al. An antibody or peptide specifically binding to peptide derived from vimentin. Korea patent 10201600726972016. 2016." }, { "DOI": "10.1016/S0168-8278(20)32164-4", "article-title": "HzVSF, a novel HBV therapeutic candidate, shows WHsAg loss in woodchuck hepatitis model and safety in phase I clinical study", "author": "Ahn B", "doi-asserted-by": "crossref", "first-page": "S861", "journal-title": "J Hepatol", "key": "e_1_3_6_33_1", "unstructured": "Ahn B, Lee BC, Kim HJ, et al. HzVSF, a novel HBV therapeutic candidate, shows WHsAg loss in woodchuck hepatitis model and safety in phase I clinical study. J Hepatol. 2020;73:S861.", "volume": "73", "year": "2020" }, { "DOI": "10.1186/s13765-019-0432-6", "doi-asserted-by": "publisher", "key": "e_1_3_6_34_1" }, { "DOI": "10.1038/s41598-018-31232-9", "doi-asserted-by": "publisher", "key": "e_1_3_6_35_1" }, { "DOI": "10.2144/000112729", "doi-asserted-by": "publisher", "key": "e_1_3_6_36_1" }, { "DOI": "10.3390/v13040628", "article-title": "Neutralizing antibody therapeutics for COVID-19", "author": "Hurt AC", "doi-asserted-by": "crossref", "first-page": "628", "issue": "4", "journal-title": "Viruses", "key": "e_1_3_6_37_1", "unstructured": "Hurt AC, Wheatley AK. Neutralizing antibody therapeutics for COVID-19. Viruses. 2021;13(4):628.", "volume": "13", "year": "2021" }, { "DOI": "10.1002/smll.202105640", "doi-asserted-by": "publisher", "key": "e_1_3_6_38_1" }, { "DOI": "10.1038/s41598-022-11248-y", "doi-asserted-by": "publisher", "key": "e_1_3_6_39_1" }, { "DOI": "10.1038/srep38372", "doi-asserted-by": "publisher", "key": "e_1_3_6_40_1" }, { "DOI": "10.1038/s41591-020-0796-5", "article-title": "Emergence of a novel human coronavirus threatening human health", "author": "Poon LL", "doi-asserted-by": "crossref", "first-page": "317", "issue": "3", "journal-title": "Nat Med", "key": "e_1_3_6_41_1", "unstructured": "Poon LL, Peiris M. Emergence of a novel human coronavirus threatening human health. Nat Med. 2020;26(3):317–319.", "volume": "26", "year": "2020" }, { "DOI": "10.1016/S0140-6736(20)30183-5", "doi-asserted-by": "publisher", "key": "e_1_3_6_42_1" }, { "DOI": "10.3389/fmed.2020.00370", "doi-asserted-by": "publisher", "key": "e_1_3_6_43_1" }, { "DOI": "10.1136/bmj.n436", "doi-asserted-by": "publisher", "key": "e_1_3_6_44_1" }, { "DOI": "10.1164/rccm.202005-1583OC", "doi-asserted-by": "publisher", "key": "e_1_3_6_45_1" }, { "DOI": "10.1172/jci.insight.138070", "doi-asserted-by": "publisher", "key": "e_1_3_6_46_1" }, { "DOI": "10.1038/s41392-020-00243-2", "doi-asserted-by": "publisher", "key": "e_1_3_6_47_1" }, { "DOI": "10.1038/s41392-021-00497-4", "doi-asserted-by": "publisher", "key": "e_1_3_6_48_1" }, { "DOI": "10.1016/j.clim.2020.108393", "doi-asserted-by": "publisher", "key": "e_1_3_6_49_1" }, { "DOI": "10.3390/jcm11112961", "doi-asserted-by": "publisher", "key": "e_1_3_6_50_1" }, { "DOI": "10.1002/jmv.26063", "doi-asserted-by": "publisher", "key": "e_1_3_6_51_1" }, { "DOI": "10.1186/s12992-021-00668-6", "doi-asserted-by": "publisher", "key": "e_1_3_6_52_1" }, { "DOI": "10.3390/molecules26195795", "doi-asserted-by": "publisher", "key": "e_1_3_6_53_1" }, { "DOI": "10.1128/CMR.00109-21", "doi-asserted-by": "publisher", "key": "e_1_3_6_54_1" }, { "DOI": "10.3390/ph14080736", "doi-asserted-by": "publisher", "key": "e_1_3_6_55_1" }, { "DOI": "10.3390/v8060098", "doi-asserted-by": "publisher", "key": "e_1_3_6_56_1" }, { "DOI": "10.1016/j.heliyon.2021.e07586", "doi-asserted-by": "publisher", "key": "e_1_3_6_57_1" }, { "DOI": "10.3390/cells10092321", "doi-asserted-by": "publisher", "key": "e_1_3_6_58_1" } ], "reference-count": 57, "references-count": 57, "relation": {}, "resource": { "primary": { "URL": "https://www.tandfonline.com/doi/full/10.1080/21505594.2025.2568052" } }, "score": 1, "short-title": [], "source": "Crossref", "subject": [], "subtitle": [], "title": "Reduction of extracellular vimentin in blood provides protection against SARS-CoV-2 infection", "type": "journal-article", "update-policy": "https://doi.org/10.1080/tandf_crossmark_01", "volume": "16" }
Please send us corrections, updates, or comments. c19early involves the extraction of 200,000+ datapoints from thousands of papers. Community updates help ensure high accuracy. Treatments and other interventions are complementary. All practical, effective, and safe means should be used based on risk/benefit analysis. No treatment or intervention is 100% available and effective for all current and future variants. We do not provide medical advice. Before taking any medication, consult a qualified physician who can provide personalized advice and details of risks and benefits based on your medical history and situation. IMA and WCH provide treatment protocols.
  or use drag and drop   
Submit