Lycorine Derivative Inhibits SARS‐CoV‐2 Replication by Reducing −1 Programmed Ribosomal Frameshifting via Targeting ZAP

Du et al., MedComm, doi:10.1002/mco2.70715, Apr 2026
In vitro and animal study showing antiviral benefits of compound 7, a lycorine derivative, against SARS-CoV-2 and its variants (Alpha, Beta, Delta, Omicron) by targeting the zinc-finger antiviral protein short isoform (ZAP-S) to inhibit -1 programmed ribosomal frameshifting (-1PRF).
Du et al., 6 Apr 2026, China, peer-reviewed, 12 authors. Contact: lushuaiyao-km@163.com, xdp@imm.ac.cn, pengxiaozhong@pumc.edu.cn.
In vitro studies are an important part of preclinical research, however results may be very different in vivo.
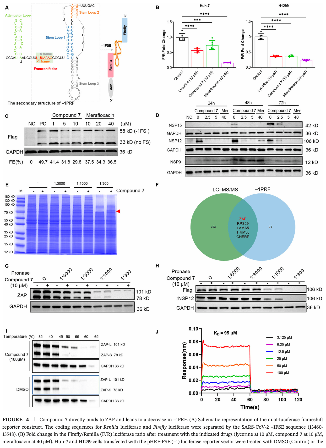
Abstract: Lycorine Derivative Inhibits SARS-CoV-2 Replication by Reducing -1 Programmed Ribosomal Frameshifting via Targeting ZAP Tingfu Du 1 Ruixue Liu 2 Xintian Zhang 1 Longying Shen 3 Cong Tang 1 Junbin Wang 1 Yu Cheng 3 Wenhai Yu 1 Bin Yin 4 Shuaiyao Lu 1 Xiandao Pan 3 Xiaozhong Peng 1 , 2 , 4 1 Institute of Medical Biology, Chinese Academy of Medical Sciences & Peking Union Medical College, Kunming, China 2 State Key Laboratory of Respiratory Health and Multimorbidity, National Center of Technology Innovation For Animal Model, Key Laboratory of Pathogen Infection Prevention and Control (Peking Union Medical College), Ministry of Education, Institute of Laboratory Animal Science, Chinese Academy of Medical Sciences & Peking Union Medical College, Beijing, China 3 State Key Laboratory of Bioactive Substance and Function of Natural Medicines and Beijing Key Laboratory of Active Substances Discovery and Druggability Evaluation, Institute of Materia Medica, Chinese Academy of Medical Sciences & Peking Union Medical College, Beijing, China 4 Department of Molecular Biology and Biochemistry, Institute of Basic Medical Sciences, Medical Primate Research Center, Neuroscience Center, Chinese Academy of Medical Sciences & Peking Union Medical College, Beijing, China Correspondence: Shuaiyao Lu ( lushuaiyao-km@163.com) Xiandao Pan ( xdp@imm.ac.cn) Xiaozhong Peng ( pengxiaozhong@pumc.edu.cn) Received: 24 June 2025 Revised: 6 March 2026 Accepted: 9 March 2026 Keywords: -1 programmed ribosomal frameshifting | antiviral agent | lycorine derivatives | SARS-CoV-2 | zinc-finger antiviral protein ABSTRACT The ongoing evolution of SARS-CoV-2 and its immune-evading variants underscores an urgent requirement for broad-spectrum antiviral drugs. In this study, a series of lycorine derivatives was synthesized. This led to the identification of compound 7 as a promising antiviral candidate. Compound 7 exhibited potent inhibitory activity against SARS-CoV-2 and its variants, including Alpha, Beta, Delta, and Omicron, in vitro. The antiviral efficacy of compound 7 was then validated in vivo. Treatment with compound 7 significantly reduced viral loads and alleviated lung pathologies in SARS-CoV-2-infected hamsters. Mechanistically, compound 7 directly targeted the short isoform of the zinc-finger antiviral protein (ZAP-S) and bound to specific residues (E111, E115, and F549). This result was confirmed using cellular thermal shift assays, bio-layer interferometry, and mutagenesis studies. This interaction enhanced the ZAP-S stability and disrupted -1 programmed ribosomal frameshifting (-1PRF), a critical process for viral polyprotein synthesis. The antiviral activity of compound 7 was ZAP-S-dependent, as ZAP-S knockdown abolished its efficacy while overexpression enhanced it. These results established compound 7 as a novel antiviral candidate that can combat SARS-CoV-2 and its variants by targeting ZAP to inhibit -1PRF. This compound, therefore, represents a promising therapeutic strategy.
DOI record: { "DOI": "10.1002/mco2.70715", "ISSN": [ "2688-2663", "2688-2663" ], "URL": "http://dx.doi.org/10.1002/mco2.70715", "abstract": "<jats:title>ABSTRACT</jats:title>\n <jats:p>\n The ongoing evolution of SARS‐CoV‐2 and its immune‐evading variants underscores an urgent requirement for broad‐spectrum antiviral drugs. In this study, a series of lycorine derivatives was synthesized. This led to the identification of compound\n <jats:bold>7</jats:bold>\n as a promising antiviral candidate. Compound\n <jats:bold>7</jats:bold>\n exhibited potent inhibitory activity against SARS‐CoV‐2 and its variants, including Alpha, Beta, Delta, and Omicron, in vitro. The antiviral efficacy of compound\n <jats:bold>7</jats:bold>\n was then validated in vivo. Treatment with compound\n <jats:bold>7</jats:bold>\n significantly reduced viral loads and alleviated lung pathologies in SARS‐CoV‐2‐infected hamsters. Mechanistically, compound\n <jats:bold>7</jats:bold>\n directly targeted the short isoform of the zinc‐finger antiviral protein (ZAP‐S) and bound to specific residues (E111, E115, and F549). This result was confirmed using cellular thermal shift assays, bio‐layer interferometry, and mutagenesis studies. This interaction enhanced the ZAP‐S stability and disrupted –1 programmed ribosomal frameshifting (–1PRF), a critical process for viral polyprotein synthesis. The antiviral activity of compound\n <jats:bold>7</jats:bold>\n was ZAP‐S‐dependent, as ZAP‐S knockdown abolished its efficacy while overexpression enhanced it. These results established compound\n <jats:bold>7</jats:bold>\n as a novel antiviral candidate that can combat SARS‐CoV‐2 and its variants by targeting ZAP to inhibit –1PRF. This compound, therefore, represents a promising therapeutic strategy.\n </jats:p>", "alternative-id": [ "10.1002/mco2.70715" ], "article-number": "e70715", "author": [ { "ORCID": "https://orcid.org/0000-0002-9814-0081", "affiliation": [ { "name": "Institute of Medical Biology Chinese Academy of Medical Sciences &amp; Peking Union Medical College Kunming China" } ], "authenticated-orcid": false, "family": "Du", "given": "Tingfu", "sequence": "first" }, { "affiliation": [ { "name": "State Key Laboratory of Respiratory Health and Multimorbidity National Center of Technology Innovation For Animal Model Key Laboratory of Pathogen Infection Prevention and Control (Peking Union Medical College) Ministry of Education Institute of Laboratory Animal Science Chinese Academy of Medical Sciences &amp; Peking Union Medical College Beijing China" } ], "family": "Liu", "given": "Ruixue", "sequence": "additional" }, { "affiliation": [ { "name": "Institute of Medical Biology Chinese Academy of Medical Sciences &amp; Peking Union Medical College Kunming China" } ], "family": "Zhang", "given": "Xintian", "sequence": "additional" }, { "affiliation": [ { "name": "State Key Laboratory of Bioactive Substance and Function of Natural Medicines and Beijing Key Laboratory of Active Substances Discovery and Druggability Evaluation Institute of Materia Medica Chinese Academy of Medical Sciences &amp; Peking Union Medical College Beijing China" } ], "family": "Shen", "given": "Longying", "sequence": "additional" }, { "affiliation": [ { "name": "Institute of Medical Biology Chinese Academy of Medical Sciences &amp; Peking Union Medical College Kunming China" } ], "family": "Tang", "given": "Cong", "sequence": "additional" }, { "affiliation": [ { "name": "Institute of Medical Biology Chinese Academy of Medical Sciences &amp; Peking Union Medical College Kunming China" } ], "family": "Wang", "given": "Junbin", "sequence": "additional" }, { "affiliation": [ { "name": "State Key Laboratory of Bioactive Substance and Function of Natural Medicines and Beijing Key Laboratory of Active Substances Discovery and Druggability Evaluation Institute of Materia Medica Chinese Academy of Medical Sciences &amp; Peking Union Medical College Beijing China" } ], "family": "Cheng", "given": "Yu", "sequence": "additional" }, { "affiliation": [ { "name": "Institute of Medical Biology Chinese Academy of Medical Sciences &amp; Peking Union Medical College Kunming China" } ], "family": "Yu", "given": "Wenhai", "sequence": "additional" }, { "affiliation": [ { "name": "Department of Molecular Biology and Biochemistry Institute of Basic Medical Sciences Medical Primate Research Center Neuroscience Center Chinese Academy of Medical Sciences &amp; Peking Union Medical College Beijing China" } ], "family": "Yin", "given": "Bin", "sequence": "additional" }, { "ORCID": "https://orcid.org/0000-0003-1675-9735", "affiliation": [ { "name": "Institute of Medical Biology Chinese Academy of Medical Sciences &amp; Peking Union Medical College Kunming China" } ], "authenticated-orcid": false, "family": "Lu", "given": "Shuaiyao", "sequence": "additional" }, { "affiliation": [ { "name": "State Key Laboratory of Bioactive Substance and Function of Natural Medicines and Beijing Key Laboratory of Active Substances Discovery and Druggability Evaluation Institute of Materia Medica Chinese Academy of Medical Sciences &amp; Peking Union Medical College Beijing China" } ], "family": "Pan", "given": "Xiandao", "sequence": "additional" }, { "affiliation": [ { "name": "Institute of Medical Biology Chinese Academy of Medical Sciences &amp; Peking Union Medical College Kunming China" }, { "name": "State Key Laboratory of Respiratory Health and Multimorbidity National Center of Technology Innovation For Animal Model Key Laboratory of Pathogen Infection Prevention and Control (Peking Union Medical College) Ministry of Education Institute of Laboratory Animal Science Chinese Academy of Medical Sciences &amp; Peking Union Medical College Beijing China" }, { "name": "Department of Molecular Biology and Biochemistry Institute of Basic Medical Sciences Medical Primate Research Center Neuroscience Center Chinese Academy of Medical Sciences &amp; Peking Union Medical College Beijing China" } ], "family": "Peng", "given": "Xiaozhong", "sequence": "additional" } ], "container-title": "MedComm", "container-title-short": "MedComm", "content-domain": { "crossmark-restriction": false, "domain": [] }, "created": { "date-parts": [ [ 2026, 4, 7 ] ], "date-time": "2026-04-07T05:08:20Z", "timestamp": 1775538500000 }, "deposited": { "date-parts": [ [ 2026, 4, 15 ] ], "date-time": "2026-04-15T05:57:41Z", "timestamp": 1776232661000 }, "indexed": { "date-parts": [ [ 2026, 4, 15 ] ], "date-time": "2026-04-15T06:57:18Z", "timestamp": 1776236238826, "version": "3.50.1" }, "is-referenced-by-count": 0, "issue": "4", "issued": { "date-parts": [ [ 2026, 4 ] ] }, "journal-issue": { "issue": "4", "published-print": { "date-parts": [ [ 2026, 4 ] ] } }, "language": "en", "license": [ { "URL": "http://creativecommons.org/licenses/by/4.0/", "content-version": "vor", "delay-in-days": 5, "start": { "date-parts": [ [ 2026, 4, 6 ] ], "date-time": "2026-04-06T00:00:00Z", "timestamp": 1775433600000 } }, { "URL": "http://doi.wiley.com/10.1002/tdm_license_1.1", "content-version": "tdm", "delay-in-days": 0, "start": { "date-parts": [ [ 2026, 4, 1 ] ], "date-time": "2026-04-01T00:00:00Z", "timestamp": 1775001600000 } } ], "link": [ { "URL": "https://onlinelibrary.wiley.com/doi/pdf/10.1002/mco2.70715", "content-type": "application/pdf", "content-version": "vor", "intended-application": "text-mining" }, { "URL": "https://onlinelibrary.wiley.com/doi/full-xml/10.1002/mco2.70715", "content-type": "application/xml", "content-version": "vor", "intended-application": "text-mining" }, { "URL": "https://onlinelibrary.wiley.com/doi/pdf/10.1002/mco2.70715", "content-type": "unspecified", "content-version": "vor", "intended-application": "similarity-checking" } ], "member": "311", "original-title": [], "prefix": "10.1002", "published": { "date-parts": [ [ 2026, 4 ] ] }, "published-online": { "date-parts": [ [ 2026, 4, 6 ] ] }, "published-print": { "date-parts": [ [ 2026, 4 ] ] }, "publisher": "Wiley", "reference": [ { "DOI": "10.1038/s41579-022-00713-0", "doi-asserted-by": "publisher", "key": "e_1_2_11_2_1" }, { "DOI": "10.1038/s41580-021-00432-z", "doi-asserted-by": "publisher", "key": "e_1_2_11_3_1" }, { "DOI": "10.1016/S1473-3099(23)00815-0", "doi-asserted-by": "publisher", "key": "e_1_2_11_4_1" }, { "DOI": "10.1016/j.jmb.2020.11.024", "doi-asserted-by": "publisher", "key": "e_1_2_11_5_1" }, { "DOI": "10.1038/s41579-021-00630-8", "doi-asserted-by": "publisher", "key": "e_1_2_11_6_1" }, { "DOI": "10.1146/annurev-virology-111821-120646", "doi-asserted-by": "publisher", "key": "e_1_2_11_7_1" }, { "DOI": "10.1126/science.abf3546", "doi-asserted-by": "publisher", "key": "e_1_2_11_8_1" }, { "DOI": "10.1074/jbc.AC120.013449", "doi-asserted-by": "publisher", "key": "e_1_2_11_9_1" }, { "DOI": "10.1021/jacs.1c03003", "doi-asserted-by": "publisher", "key": "e_1_2_11_10_1" }, { "DOI": "10.1021/acscentsci.0c00984", "doi-asserted-by": "publisher", "key": "e_1_2_11_11_1" }, { "DOI": "10.1021/acs.accounts.1c00316", "doi-asserted-by": "publisher", "key": "e_1_2_11_12_1" }, { "DOI": "10.1038/s41467-021-27431-0", "doi-asserted-by": "publisher", "key": "e_1_2_11_13_1" }, { "DOI": "10.3390/v13071230", "doi-asserted-by": "publisher", "key": "e_1_2_11_14_1" }, { "article-title": "Restriction of SARS‐CoV‐2 Replication by Targeting Programmed −1 Ribosomal Frameshifting", "author": "Sun Y.", "first-page": "1", "journal-title": "Proceedings of National Acaddemy of Sciences", "key": "e_1_2_11_15_1", "volume": "118", "year": "2021" }, { "DOI": "10.1016/j.antiviral.2022.105452", "doi-asserted-by": "publisher", "key": "e_1_2_11_16_1" }, { "DOI": "10.1002/ptr.6893", "doi-asserted-by": "publisher", "key": "e_1_2_11_17_1" }, { "DOI": "10.1002/ptr.6873", "doi-asserted-by": "publisher", "key": "e_1_2_11_18_1" }, { "DOI": "10.1016/j.phymed.2020.153311", "doi-asserted-by": "publisher", "key": "e_1_2_11_19_1" }, { "DOI": "10.1007/s11426-013-4967-9", "doi-asserted-by": "publisher", "key": "e_1_2_11_20_1" }, { "DOI": "10.1016/j.phymed.2022.154266", "doi-asserted-by": "publisher", "key": "e_1_2_11_21_1" }, { "DOI": "10.3390/molecules28073222", "doi-asserted-by": "publisher", "key": "e_1_2_11_22_1" }, { "DOI": "10.1016/j.phymed.2020.153440", "doi-asserted-by": "publisher", "key": "e_1_2_11_23_1" }, { "DOI": "10.1371/journal.ppat.1009439", "doi-asserted-by": "publisher", "key": "e_1_2_11_24_1" }, { "DOI": "10.1038/s42003-022-03090-9", "doi-asserted-by": "publisher", "key": "e_1_2_11_25_1" }, { "DOI": "10.1016/j.ijantimicag.2023.106893", "doi-asserted-by": "publisher", "key": "e_1_2_11_26_1" }, { "article-title": "A Multi‐targeting Drug Design Strategy for Identifying Potent Anti‐SARS‐CoV‐2 Inhibitors", "author": "Ren P.", "journal-title": "Acta Pharmacologica Sinica", "key": "e_1_2_11_27_1", "year": "2021" }, { "DOI": "10.1080/22221751.2020.1772676", "doi-asserted-by": "publisher", "key": "e_1_2_11_28_1" }, { "DOI": "10.1038/s41467-022-28603-2", "doi-asserted-by": "publisher", "key": "e_1_2_11_29_1" }, { "DOI": "10.1038/s41467-022-31353-w", "doi-asserted-by": "publisher", "key": "e_1_2_11_30_1" }, { "DOI": "10.1126/science.1074276", "doi-asserted-by": "publisher", "key": "e_1_2_11_31_1" }, { "DOI": "10.1038/s41564-022-01223-8", "doi-asserted-by": "publisher", "key": "e_1_2_11_32_1" }, { "DOI": "10.1038/ni.1963", "doi-asserted-by": "publisher", "key": "e_1_2_11_33_1" }, { "DOI": "10.1038/s41590-019-0527-6", "doi-asserted-by": "publisher", "key": "e_1_2_11_34_1" }, { "DOI": "10.7150/ijbs.98029", "doi-asserted-by": "publisher", "key": "e_1_2_11_35_1" }, { "DOI": "10.1016/j.molcel.2021.05.023", "doi-asserted-by": "publisher", "key": "e_1_2_11_36_1" }, { "DOI": "10.1016/j.celrep.2022.110744", "doi-asserted-by": "publisher", "key": "e_1_2_11_37_1" }, { "DOI": "10.1016/j.molcel.2021.04.022", "doi-asserted-by": "publisher", "key": "e_1_2_11_38_1" }, { "DOI": "10.1016/j.bbrc.2024.150393", "doi-asserted-by": "publisher", "key": "e_1_2_11_39_1" }, { "DOI": "10.1016/j.virol.2020.04.009", "doi-asserted-by": "publisher", "key": "e_1_2_11_40_1" }, { "DOI": "10.1186/s12985-022-01751-z", "doi-asserted-by": "publisher", "key": "e_1_2_11_41_1" }, { "DOI": "10.1128/AAC.00398-21", "doi-asserted-by": "publisher", "key": "e_1_2_11_42_1" }, { "DOI": "10.1007/s12250-021-00438-z", "doi-asserted-by": "publisher", "key": "e_1_2_11_43_1" }, { "DOI": "10.1128/AAC.02274-15", "doi-asserted-by": "publisher", "key": "e_1_2_11_44_1" }, { "DOI": "10.1186/1743-422X-8-483", "doi-asserted-by": "publisher", "key": "e_1_2_11_45_1" }, { "DOI": "10.3389/fcimb.2019.00277", "doi-asserted-by": "publisher", "key": "e_1_2_11_46_1" }, { "DOI": "10.1007/s13337-021-00701-7", "doi-asserted-by": "publisher", "key": "e_1_2_11_47_1" }, { "DOI": "10.3390/molecules28073222", "doi-asserted-by": "publisher", "key": "e_1_2_11_48_1" }, { "DOI": "10.1016/j.antiviral.2005.02.007", "doi-asserted-by": "publisher", "key": "e_1_2_11_49_1" }, { "DOI": "10.3390/biomedicines9080996", "doi-asserted-by": "publisher", "key": "e_1_2_11_50_1" }, { "DOI": "10.1080/07391102.2023.2187634", "doi-asserted-by": "publisher", "key": "e_1_2_11_51_1" }, { "DOI": "10.1128/JVI.00023-19", "doi-asserted-by": "publisher", "key": "e_1_2_11_52_1" }, { "DOI": "10.1038/srep14972", "doi-asserted-by": "publisher", "key": "e_1_2_11_53_1" }, { "DOI": "10.1002/cmdc.201300505", "doi-asserted-by": "publisher", "key": "e_1_2_11_54_1" }, { "DOI": "10.1371/journal.ppat.1009726", "doi-asserted-by": "publisher", "key": "e_1_2_11_55_1" }, { "DOI": "10.1128/JVI.00715-19", "doi-asserted-by": "publisher", "key": "e_1_2_11_56_1" }, { "DOI": "10.1371/journal.ppat.1008845", "doi-asserted-by": "publisher", "key": "e_1_2_11_57_1" }, { "DOI": "10.1080/15476286.2024.2388911", "doi-asserted-by": "publisher", "key": "e_1_2_11_58_1" }, { "DOI": "10.1038/nsmb.2243", "doi-asserted-by": "publisher", "key": "e_1_2_11_59_1" }, { "DOI": "10.3390/v13030394", "doi-asserted-by": "publisher", "key": "e_1_2_11_60_1" }, { "DOI": "10.1128/mSystems.00030-21", "doi-asserted-by": "publisher", "key": "e_1_2_11_61_1" }, { "DOI": "10.1128/mBio.01930-20", "doi-asserted-by": "publisher", "key": "e_1_2_11_62_1" }, { "DOI": "10.1371/journal.pone.0244025", "doi-asserted-by": "publisher", "key": "e_1_2_11_63_1" }, { "DOI": "10.1093/molbev/msaa094", "doi-asserted-by": "publisher", "key": "e_1_2_11_64_1" }, { "DOI": "10.1080/10286020.2020.1844674", "doi-asserted-by": "publisher", "key": "e_1_2_11_65_1" }, { "DOI": "10.1126/sciadv.adf0211", "doi-asserted-by": "publisher", "key": "e_1_2_11_66_1" } ], "reference-count": 65, "references-count": 65, "relation": {}, "resource": { "primary": { "URL": "https://onlinelibrary.wiley.com/doi/10.1002/mco2.70715" } }, "score": 1, "short-title": [], "source": "Crossref", "subject": [], "subtitle": [], "title": "Lycorine Derivative Inhibits SARS‐CoV‐2 Replication by Reducing −1 Programmed Ribosomal Frameshifting via Targeting ZAP", "type": "journal-article", "volume": "7" }
Please send us corrections, updates, or comments. c19early involves the extraction of 200,000+ datapoints from thousands of papers. Community updates help ensure high accuracy. Treatments and other interventions are complementary. All practical, effective, and safe means should be used based on risk/benefit analysis. No treatment or intervention is 100% available and effective for all current and future variants. We do not provide medical advice. Before taking any medication, consult a qualified physician who can provide personalized advice and details of risks and benefits based on your medical history and situation. IMA and WCH provide treatment protocols.
  or use drag and drop   
Submit